Click here to close
Hello! We notice that you are using Internet Explorer, which is not supported by Xenbase and may cause the site to display incorrectly.
We suggest using a current version of Chrome,
FireFox, or Safari.
Front Physiol
2019 Jan 01;10:1197. doi: 10.3389/fphys.2019.01197.
Show Gene links
Show Anatomy links
Quantitative Phenotyping of Xenopus Embryonic Heart Pathophysiology Using Hemoglobin Contrast Subtraction Angiography to Screen Human Cardiomyopathies.
???displayArticle.abstract???
Congenital heart disease (CHD) is a significant cause of mortality in infants and adults. Currently human genomic analysis has identified a number of candidate genes in these patients. These genes span diverse categories of gene function suggesting that despite the similarity in cardiac lesion, the underlying pathophysiology may be different. In fact, patients with similar CHDs can have drastically different outcomes, including a dramatic decrease in myocardial function. To test these human candidate genes for their impact on myocardial function, we need efficient animals models of disease. For this purpose, we paired Xenopus tropicalis with our microangiography technique, hemoglobin contrast subtraction angiography (HCSA). To demonstrate the gene-teratogen-physiology relationship, we modeled human cardiomyopathy in tadpoles. First we depleted the sarcomeric protein myosin heavy chain 6 (myh6) expression using morpholino oligos. Next, we exposed developing embryos to the teratogen ethanol and in both conditions showed varying degrees of cardiac dysfunction. Our results demonstrate that HCSA can distinguish biomechanical phenotypes in the context of gene dysfunction or teratogen. This approach can be used to screen numerous candidate CHD genes or suspected teratogens for their effect on cardiac function.
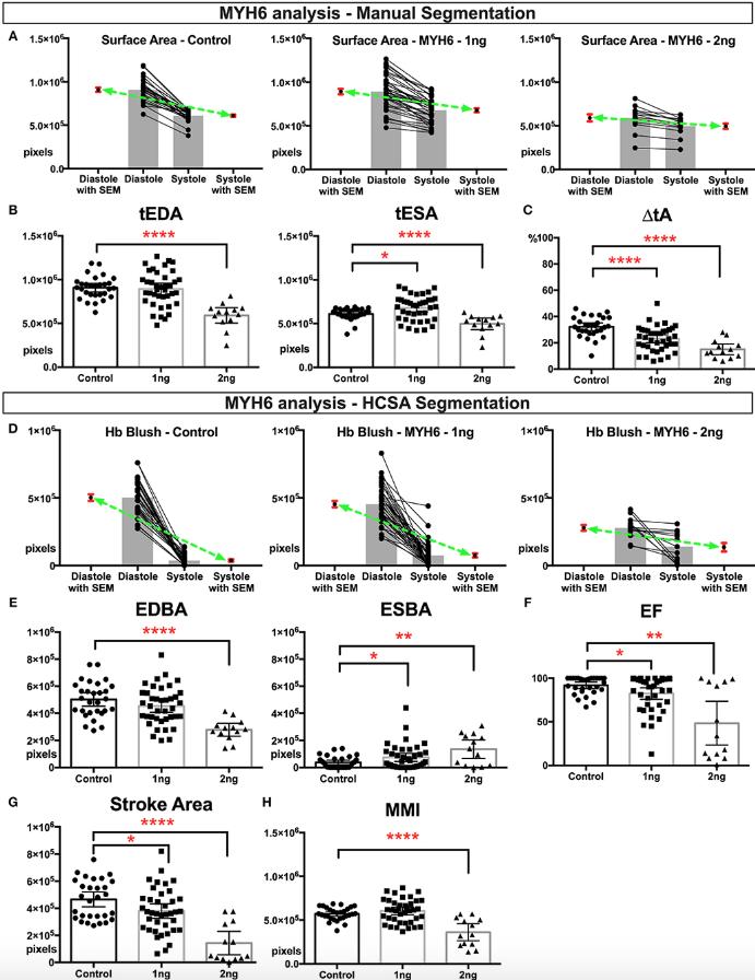
Figure 1. Physiological quantification of embryoheart function in MYH6 morphants. For this experiment 29 control, 39 morphants-â1 ng morpholino injected and 13 morphants-â2 ng morpholino injected analyzed. Measurements derived from manual segmentation include surface area at the end of diastole and systole and the change in ventricle area. (A) Before-after graph presented with extra columns pointing mean with SEM in red. Green line between means flattens as change in surface area diminishes with increasing MO dose. (B,C) As the MO dose is increased, the change in ventricle area is reduced, and the ventricle sizes are smaller. (D) Measurements derived from HCSA application include Hb blush at the end of diastole and systole and the change in blush area. Before-after graph presented with extra columns pointing mean with SEM in red. Green line between means flattens as change in blush area diminishes with increasing MO dose. (E,F) Following HCSA application, Hb blush is quantified at the end of diastole and systole. Ejection Fraction is derived from these measurments. Morphants demonstrated a dose dependent diminished ejection fraction and (G) stroke area. (H) Myocardial mass index estimates the amount of cardiac mass within the manually segmented heart. Myocardial mass index is affected in 2 ng morphants but remains within normal limits in 1 ng morphants. SEM, standard error of the mean; Hb Blush, Hemoglobin-containing pixels; tEDA, total end-diastolic area; tESA, total end-systolic area; ÎtA, change in total area; EDBA, end diastolic blood area; ESBA, end-systolic blood area; EF, ejection fraction; MMI, myocardiac mass index; HCSA, Hb contrast subtraction angiography. ****p < 0.0001, **p < 0.01, and *p < 0.05.
Figure 2. Physiological quantification of embryoheart function in EtOH treated tadpoles. For this experiment 30 controls and 30 EtOH exposed tadpoles analyzed. Measurements derived from manual segmentation includes surface area at the end of diastole and systole and the change in ventricle area. (A) Before-after graph presented with extra columns pointing mean with SEM in red. Green line between means flattens as change in surface area diminishes in EtOH group. (B,C) Ventricles of the ethanol exposed tadpoles were slightly smaller in size but had diminished change in the ventricle area. Following HCSA application, Hb blush quantified at the end of diastole and systole. Ejection fraction is derived from these measurements. (D) Before-after graph presented with extra columns pointing mean with SEM in red. Green line between means flattens as change in blush area diminishes in EtOH group. (E,F) Ethanol exposed tadpoles had less blood at the end of diastole and blood is not propelled efficiently leading an increase in end systolic Hb blush, diminished ejection fraction, and diminished (G) stroke area. (H) Myocardial Mass Index. In ethanol exposed tadpoles myocardial mass is diminished. SEM, standard error of the mean; Hb Blush, Hemoglobin-containing pixels; tEDA, total end-diastolic area; tESA, total end-systolic area; ÎtA, change in total area; EDBA, end diastolic blood area; ESBA, end-systolic blood area; EF, ejection fraction; MMI, myocardiac mass index; HCSA, Hb contrast subtraction angiography. ****p < 0.0001, ***p < 0.001, and **p < 0.01.
S1. Quantitative Phenotyping of Xenopus Embryonic Heart Pathophysiology Using Hemoglobin Contrast Subtraction Angiography to Screen Human Cardiomy
Abu-Daya,
Absence of heartbeat in the Xenopus tropicalis mutation muzak is caused by a nonsense mutation in cardiac myosin myh6.
2009, Pubmed,
Xenbase
Abu-Daya,
Absence of heartbeat in the Xenopus tropicalis mutation muzak is caused by a nonsense mutation in cardiac myosin myh6.
2009,
Pubmed
,
Xenbase Bernier,
The challenge of congenital heart disease worldwide: epidemiologic and demographic facts.
2010,
Pubmed Choma,
Heart wall velocimetry and exogenous contrast-based cardiac flow imaging in Drosophila melanogaster using Doppler optical coherence tomography.
2010,
Pubmed Cua,
Echocardiographic evaluation of the single right ventricle in congenital heart disease: results of new techniques.
2012,
Pubmed Davis,
In vivo spectral domain optical coherence tomography volumetric imaging and spectral Doppler velocimetry of early stage embryonic chicken heart development.
2008,
Pubmed del Viso,
Generating diploid embryos from Xenopus tropicalis.
2012,
Pubmed
,
Xenbase Deniz,
Analysis of Craniocardiac Malformations in Xenopus using Optical Coherence Tomography.
2017,
Pubmed
,
Xenbase Deniz,
CRISPR/Cas9 F0 Screening of Congenital Heart Disease Genes in Xenopus tropicalis.
2018,
Pubmed
,
Xenbase Deniz,
Endogenous contrast blood flow imaging in embryonic hearts using hemoglobin contrast subtraction angiography.
2012,
Pubmed
,
Xenbase Dlugos,
Structural and functional effects of developmental exposure to ethanol on the zebrafish heart.
2010,
Pubmed Esparza-Coss,
Wireless self-gated multiple-mouse cardiac cine MRI.
2008,
Pubmed Fakhro,
Rare copy number variations in congenital heart disease patients identify unique genes in left-right patterning.
2011,
Pubmed
,
Xenbase Floyd,
Monitoring prenatal alcohol exposure.
2004,
Pubmed Glessner,
Increased frequency of de novo copy number variants in congenital heart disease by integrative analysis of single nucleotide polymorphism array and exome sequence data.
2014,
Pubmed Grishina,
Speckle variance optical coherence tomography of blood flow in the beating mouse embryonic heart.
2017,
Pubmed Hershberger,
Coding sequence rare variants identified in MYBPC3, MYH6, TPM1, TNNC1, and TNNI3 from 312 patients with familial or idiopathic dilated cardiomyopathy.
2010,
Pubmed Hoang,
The Congenital Heart Disease Genetic Network Study: Cohort description.
2018,
Pubmed Homsy,
De novo mutations in congenital heart disease with neurodevelopmental and other congenital anomalies.
2015,
Pubmed Jenkins,
Measuring hemodynamics in the developing heart tube with four-dimensional gated Doppler optical coherence tomography.
2010,
Pubmed Jin,
Contribution of rare inherited and de novo variants in 2,871 congenital heart disease probands.
2017,
Pubmed Jones,
Fetal alcohol spectrum disorders: Extending the range of structural defects.
2010,
Pubmed Jorgensen,
Stillbirth: the heart of the matter.
2014,
Pubmed Karunamuni,
Ethanol exposure alters early cardiac function in the looping heart: a mechanism for congenital heart defects?
2014,
Pubmed Kathiresan,
Genetics of human cardiovascular disease.
2012,
Pubmed Khokha,
Xenopus white papers and resources: folding functional genomics and genetics into the frog.
2012,
Pubmed
,
Xenbase Luo,
Three-dimensional optical coherence tomography of the embryonic murine cardiovascular system.
2006,
Pubmed Manheimer,
Robust identification of mosaic variants in congenital heart disease.
2018,
Pubmed Männer,
In vivo imaging of the cyclic changes in cross-sectional shape of the ventricular segment of pulsating embryonic chick hearts at stages 14 to 17: a contribution to the understanding of the ontogenesis of cardiac pumping function.
2009,
Pubmed Marelli,
Congenital heart disease in the general population: changing prevalence and age distribution.
2007,
Pubmed McKean,
Loss of RNA expression and allele-specific expression associated with congenital heart disease.
2016,
Pubmed Morcos,
Achieving targeted and quantifiable alteration of mRNA splicing with Morpholino oligos.
2007,
Pubmed O'Donnell,
Genomics of cardiovascular disease.
2011,
Pubmed Pierpont,
Genetic Basis for Congenital Heart Disease: Revisited: A Scientific Statement From the American Heart Association.
2018,
Pubmed Pierpont,
Genetic basis for congenital heart defects: current knowledge: a scientific statement from the American Heart Association Congenital Cardiac Defects Committee, Council on Cardiovascular Disease in the Young: endorsed by the American Academy of Pediatrics.
2007,
Pubmed Priest,
De Novo and Rare Variants at Multiple Loci Support the Oligogenic Origins of Atrioventricular Septal Heart Defects.
2016,
Pubmed Ramirez,
Feasibility of multiple-mouse dynamic contrast-enhanced MRI.
2007,
Pubmed Ramirez,
A practical method for 2D multiple-animal MRI.
2007,
Pubmed Roest,
Imaging of patients with congenital heart disease.
2011,
Pubmed Roozen,
Worldwide Prevalence of Fetal Alcohol Spectrum Disorders: A Systematic Literature Review Including Meta-Analysis.
2016,
Pubmed Sabatine,
Cardiovascular genomics.
2006,
Pubmed Sanders,
De novo mutations revealed by whole-exome sequencing are strongly associated with autism.
2012,
Pubmed Tearney,
Rapid acquisition of in vivo biological images by use of optical coherence tomography.
1996,
Pubmed
,
Xenbase van der Linde,
Birth prevalence of congenital heart disease worldwide: a systematic review and meta-analysis.
2011,
Pubmed Wang,
Four-dimensional live imaging of hemodynamics in mammalian embryonic heart with Doppler optical coherence tomography.
2016,
Pubmed Warkman,
Xenopus as a model system for vertebrate heart development.
2007,
Pubmed
,
Xenbase Yelin,
Multimodality optical imaging of embryonic heart microstructure.
2007,
Pubmed
,
Xenbase Yoo,
Increasing the field-of-view of dynamic cardiac OCT via post-acquisition mosaicing without affecting frame-rate or spatial resolution.
2011,
Pubmed Yushkevich,
User-guided 3D active contour segmentation of anatomical structures: significantly improved efficiency and reliability.
2006,
Pubmed Zaidi,
Genetics and Genomics of Congenital Heart Disease.
2017,
Pubmed Zaidi,
De novo mutations in histone-modifying genes in congenital heart disease.
2013,
Pubmed