Click here to close
Hello! We notice that you are using Internet Explorer, which is not supported by Xenbase and may cause the site to display incorrectly.
We suggest using a current version of Chrome,
FireFox, or Safari.
Mob DNA
2025 Dec 04;161:46. doi: 10.1186/s13100-025-00384-7.
Show Gene links
Show Anatomy links
Liver-specific enhancers evolved from independent episodes of MITE domestication in Xenopus tropicalis.
Rojas J, Castillo H, Mundaca M, Fraga J, Gilbert C, Valdebenito-Maturana B, Marcellini S.
???displayArticle.abstract???
Transposable elements (TEs) occupy a significant fraction of a wide variety of eukaryotic genomes and can be domesticated into functional sequences harbouring a coding or regulatory potential. While studies in mammals have revealed that retrotransposons can frequently give rise to tissue-specific transcriptional enhancers our understanding of this phenomenon in other vertebrate groups is scarcer. Here, we examined TE occupancy at tissue-specific nucleosome free regions (NFRs) which are not annotated as promoters in the amphibian model organism Xenopus tropicalis. We report three distinct miniature inverted-repeat TEs (MITEs) enriched at distal liver-specific NFRs and belonging to the hAT, Harbinger and Kolobok superfamilies of DNA transposons. These MITEs show a marked depletion at NFRs specific to the bone tissue, probably reflecting a process of negative selection. In addition, we show that they are enriched for transcription factor binding sites known to be bound by key regulators of liver biology, hematopoiesis, and the immune system, and that they are more likely to be located in the vicinity of genes specifically expressed in the liver than other MITE copies that are not associated to a NFR. We also find that these MITEs are not present at orthologous positions in the genome of the related allotetraploid frog Xenopus laevis, while they globally are abundant in this species. We discuss how independent bursts of MITE amplification followed by subsequent domestication episodes might independently have given rise to liver-specific transcriptional enhancers in the Xenopus tropicalis lineage.
???displayArticle.pubmedLink???
41345881 ???displayArticle.link???Mob DNA ???displayArticle.grants???[+]
21221189 Agencia Nacional de Investigación y Desarrollo, 21221575 Agencia Nacional de Investigación y Desarrollo, 1241095 Agencia Nacional de Investigación y Desarrollo
Fig. 1 Experimental design and main analyses. The indicated Xenopus tropicalis larval tissues were subjected to ATAC-Seq, and distal tissue-specific NFR peaks were identified and screened for TE enrichment. Three types of MITEs (hAT-N16_XT, Harbinger-N12A_XT and Kolobok-N2_XT) were found to be enriched at distal liver-specific NFRs and were further analysed for (i) their distribution and orientation at ATAC-Seq peaks, (ii) their TFBS enrichment, (iii) the tissue specificity of their surrounding genes and (iv) their presence at homologous loci in the Xenopus laevis genome
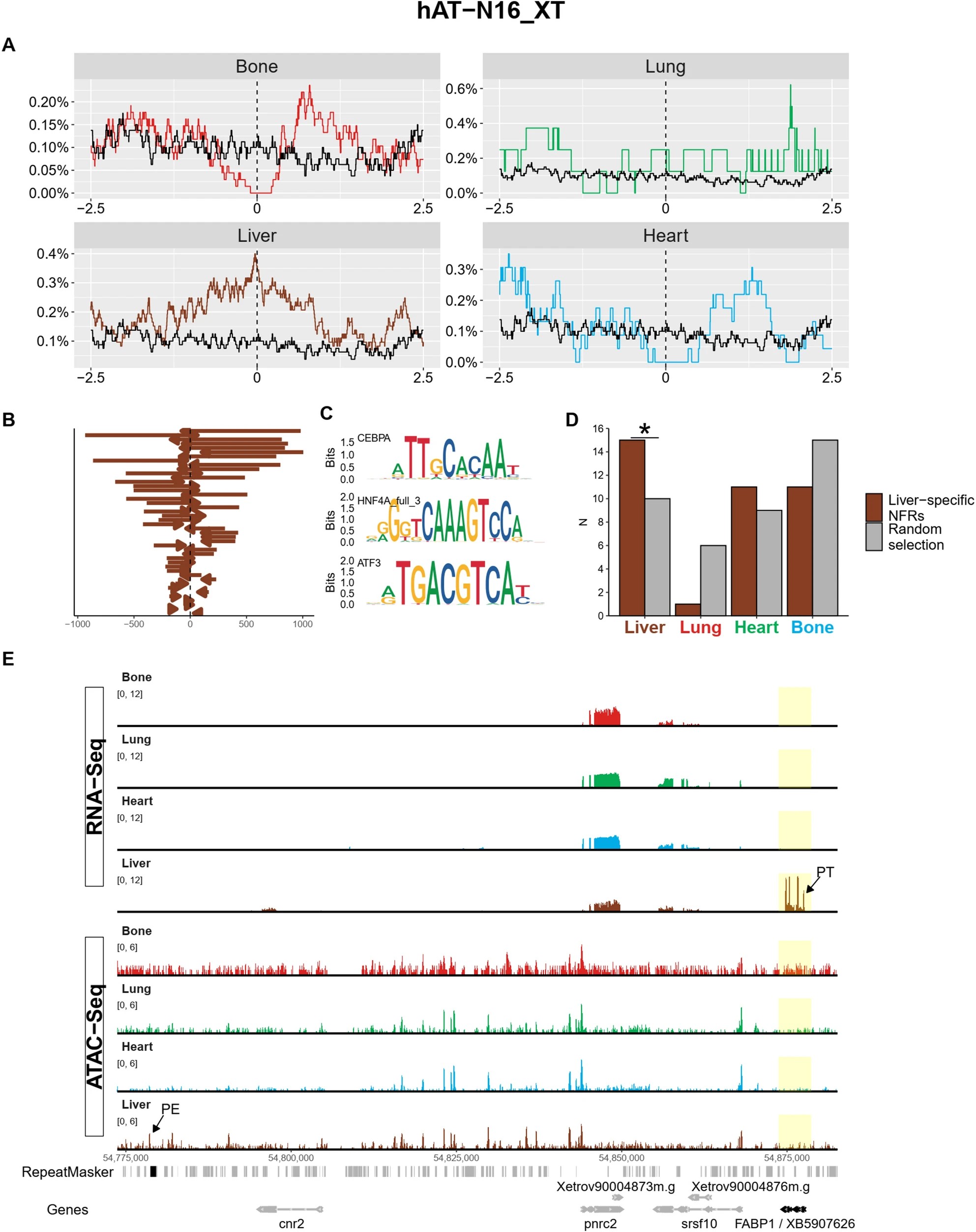
Fig. 2 An analysis of the hAT-N16_XT MITE copies located at liver-specific NFRs. A Relative frequency of the hAT-N16_XT MITE copies in a 5-kb window centered on the NFR peaks specific to the indicated tissues. Random background is shown in black, while red, green, brown and blue lines respectively correspond to bone, lung, liver, and heart-specific NFRs. B Relative positions of the MITE copies overlapping a 1 kb region centered on the liver-specific NFR. MITEs are shown as arrowheads to indicate their polarity and are sorted according to their size from top to bottom. C Motifs of a selection of TFBSs enriched in the identified hAT-N16_XT MITEs. D Comparative analysis of hAT-N16_XT MITEs located at liver-specific NFRs (brown), with a random sample of hAT-N16_XT MITEs excluded from liver-specific ATAC-Seq peaks (grey). The bar plot shows the number of MITEs located within 200 kb of a gene whose expression is specific to liver, lung, heart and bone, as indicated. A binomial test was applied, and statistically significant differences (p-value ≤ 0.05) are marked with an asterisk. E Genomic snapshot of a possible liver-specific regulatory event between a putative enhancer (PE) born from a domesticated hAT-N16_XT MITE (black in the repeat masker line) and its putative target gene fabp1 (PT, yellow box). The colour code of the RNA-Seq and ATAC-Seq tracks is as in (A)
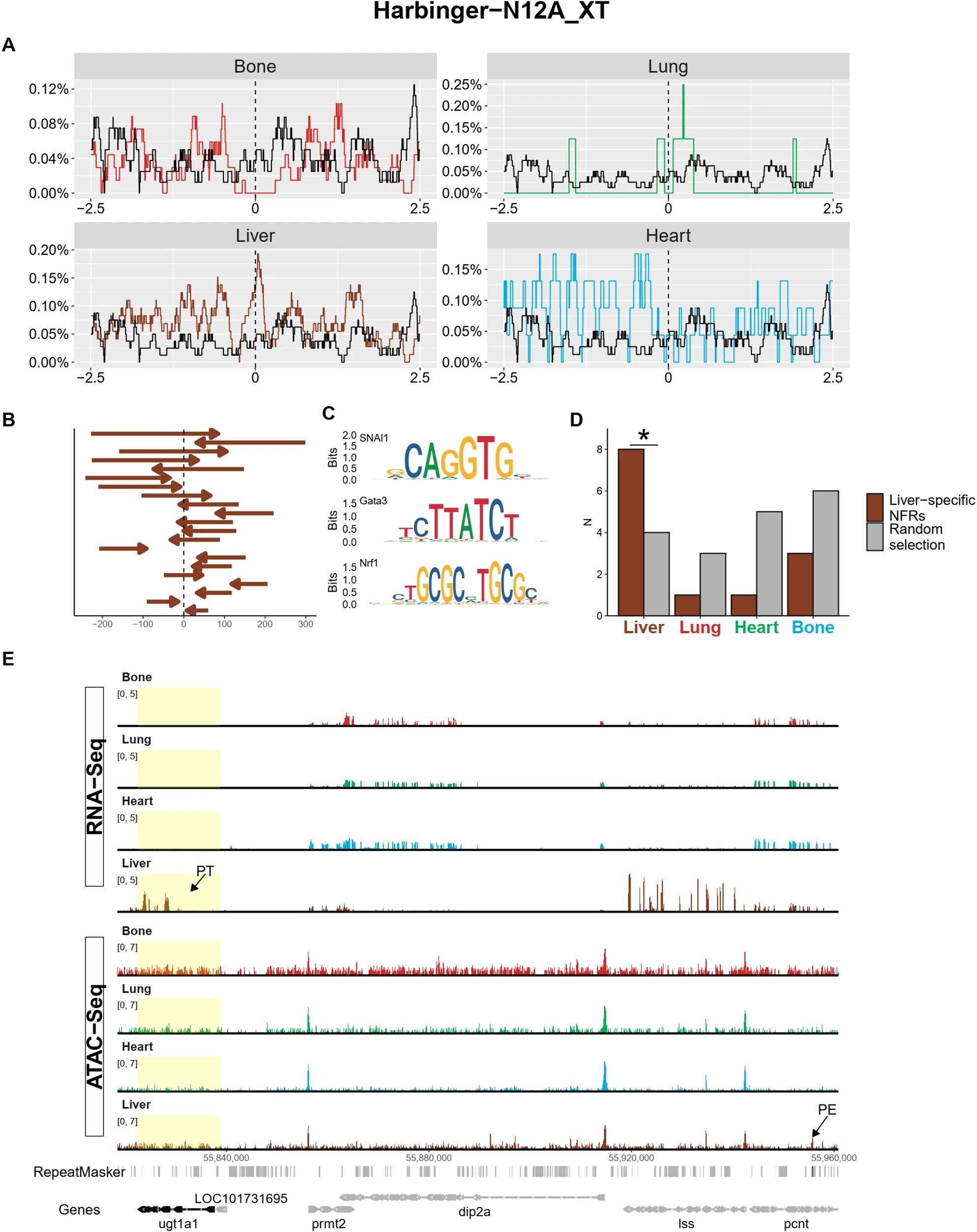
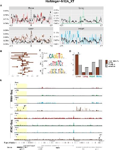
Fig. 3 An analysis of the Harbinger-N12A_XT MITE copies located at liver-specific NFRs. A Relative frequency of the Harbinger-N12A_XT MITE copies in a 5-kb window centered on the NFR peaks specific to the indicated tissues. Random background is shown in black, while red, green, brown and blue lines respectively correspond to bone, lung, liver, and heart-specific NFRs. B Relative positions of the MITE copies overlapping a 1 kb region centered on the liver-specific NFR. MITEs are shown as arrowheads to indicate their polarity and are sorted according to their size from top to bottom. C Motifs of a selection of TFBSs enriched in the identified Harbinger-N12A_XT MITEs. D Comparative analysis of Harbinger-N12A_XT MITEs located at liver-specific NFRs (brown), with a random sample of Harbinger-N12A_XT excluded from liver-specific ATAC-Seq peaks (grey). The bar plot shows the number of MITEs located within 200 kb of a gene whose expression is specific to liver, lung, heart and bone, as indicated. A binomial test was applied, and statistically significant differences (p-value ≤ 0.05) are marked with an asterisk. E Genomic snapshot of a possible liver-specific regulatory event between a putative enhancer (PE) born from a domesticated Harbinger-N12A_XT MITE (black in the repeat masker line) and its putative target gene ugt1a1 (PT, yellow box). The colour code of the RNA-Seq and ATAC-Seq tracks is as in (A)
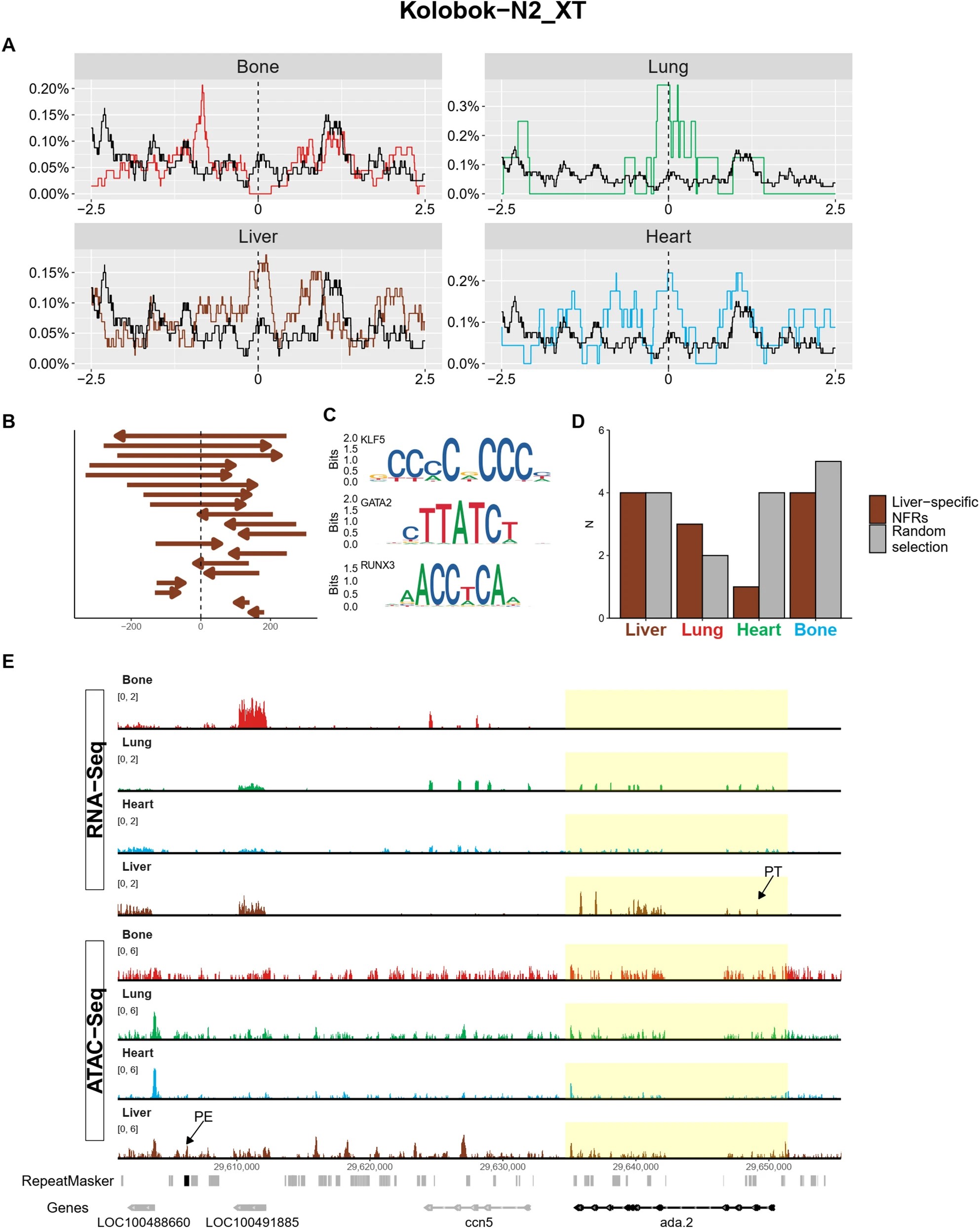
Fig. 4 An analysis of the Kolobok-N2_XT MITE copies located at liver-specific NFRs. A Relative frequency of the Kolobok-N2_XT MITE copies in a 5-kb window centered on the NFR peaks specific to the indicated tissues. Random background is shown in black, while red, green, brown and blue lines respectively correspond to bone, lung, liver, and heart-specific NFRs. B Relative positions of the MITE copies overlapping a 1-kb region centered on the liver-specific NFR. MITEs are shown as arrowheads to indicate their polarity and are sorted according to their size from top to bottom. C Motifs of a selection of TFBSs enriched in the identified Kolobok-N2_XT MITEs. D Comparative analysis of Kolobok-N2_XT MITEs located at liver-specific NFRs (brown), with a random sample of Kolobok-N2_XT MITEs excluded from liver-specific ATAC-Seq peaks (grey). The bar plot shows the number of MITEs located within 200 kb of a gene whose expression is specific to liver, lung, heart and bone, as indicated. A binomial test was applied, and no statistically significant differences were found. E Genomic snapshot of a possible liver-specific regulatory event between a putative enhancer (PE) born from a domesticated Kolobok-N2_XT MITE (black in the repeat masker line) and its putative target gene ada.2 (PT, yellow box). The colour code of the RNA-Seq and ATAC-Seq tracks is as in (A)