XB-ART-57158
J Med Genet
2021 Jul 01;587:453-464. doi: 10.1136/jmedgenet-2019-106805.
Show Gene links
Show Anatomy links
DLG5 variants are associated with multiple congenital anomalies including ciliopathy phenotypes.
Marquez J, Mann N, Arana K, Deniz E, Ji W, Konstantino M, Mis EK, Deshpande C, Jeffries L, McGlynn J, Hugo H, Widmeier E, Konrad M, Tasic V, Morotti R, Baptista J, Ellard S, Lakhani SA, Hildebrandt F, Khokha MK.
???displayArticle.abstract???
BACKGROUND: Cilia are dynamic cellular extensions that generate and sense signals to orchestrate proper development and tissue homeostasis. They rely on the underlying polarisation of cells to participate in signalling. Cilia dysfunction is a well-known cause of several diseases that affect multiple organ systems including the kidneys, brain, heart, respiratory tract, skeleton and retina. METHODS: Among individuals from four unrelated families, we identified variants in discs large 5 (DLG5) that manifested in a variety of pathologies. In our proband, we also examined patient tissues. We depleted dlg5 in Xenopus tropicalis frog embryos to generate a loss-of-function model. Finally, we tested the pathogenicity of DLG5 patient variants through rescue experiments in the frog model. RESULTS: Patients with variants of DLG5 were found to have a variety of phenotypes including cystic kidneys, nephrotic syndrome, hydrocephalus, limb abnormalities, congenital heart disease and craniofacial malformations. We also observed a loss of cilia in cystic kidney tissue of our proband. Knockdown of dlg5 in Xenopus embryos recapitulated many of these phenotypes and resulted in a loss of cilia in multiple tissues. Unlike introduction of wildtype DLG5 in frog embryos depleted of dlg5, introduction of DLG5 patient variants was largely ineffective in restoring proper ciliation and tissue morphology in the kidney and brain suggesting that the variants were indeed detrimental to function. CONCLUSION: These findings in both patient tissues and Xenopus shed light on how mutations in DLG5 may lead to tissue-specific manifestations of disease. DLG5 is essential for cilia and many of the patient phenotypes are in the ciliopathy spectrum.
???displayArticle.pubmedLink??? 32631816
???displayArticle.pmcLink??? PMC7785698
???displayArticle.link??? J Med Genet
???displayArticle.grants??? [+]
R01 DK068306 NIDDK NIH HHS , UM1 HG008900 NHGRI NIH HHS , T32 GM007223 NIGMS NIH HHS , R01 DK088767 NIDDK NIH HHS , R01 DK076683 NIDDK NIH HHS , T32 GM007205 NIGMS NIH HHS , T32 DK007726 NIDDK NIH HHS , Wellcome Trust , R01 HD102186 NICHD NIH HHS , R01 HD081379 NICHD NIH HHS , UL1 TR001863 NCATS NIH HHS , R21 NS116484 NINDS NIH HHS
Species referenced: Xenopus tropicalis
Genes referenced: dlg5 dnah9 foxf1 mcc pax6 ptch1 shh
???displayArticle.antibodies??? Tuba4b Ab9
gRNAs referenced: dlg5 gRNA1
???displayArticle.disOnts??? ciliopathy [+]
Phenotypes: Xtr Wt + dlg5 CRISPR(Fig. S3 A) [+]
Xtr Wt + dlg5 CRISPR(Fig. S3 B)
Xtr Wt + dlg5 MO(Fig. 2 A)
Xtr Wt + dlg5 MO(Fig. 2 B)
Xtr Wt + dlg5 MO(Fig. 2 C)
Xtr Wt + dlg5 MO(Fig. 4 A)
Xtr Wt + dlg5 MO(Fig. 4 B)
Xtr Wt + dlg5 MO(Fig. 4 C col 1)
Xtr Wt + dlg5 MO(Fig. 4 C col 2)
Xtr Wt + dlg5 MO(Fig. 4 D)
Xtr Wt + dlg5 MO(Fig. 4 E col 1)
Xtr Wt + Hsa.DLG5{Arg249Trp}(Fig. S 4)
Xtr Wt + dlg5 MO(Fig. 2 A)
Xtr Wt + dlg5 MO(Fig. 2 B)
Xtr Wt + dlg5 MO(Fig. 2 C)
Xtr Wt + dlg5 MO(Fig. 4 A)
Xtr Wt + dlg5 MO(Fig. 4 B)
Xtr Wt + dlg5 MO(Fig. 4 C col 1)
Xtr Wt + dlg5 MO(Fig. 4 C col 2)
Xtr Wt + dlg5 MO(Fig. 4 D)
Xtr Wt + dlg5 MO(Fig. 4 E col 1)
Xtr Wt + Hsa.DLG5{Arg249Trp}(Fig. S 4)
???attribute.lit??? ???displayArticles.show???
|
|
Figure 1 Whole exome sequencing identifies discs large 5 (DLG5) variants in patients. (A) Radiograph of patient I 2â1 fetal upper extremities reveals bilateral ectrodactyly. (B) I 2â1 fetal kidneys were largely cystic and dysplastic. (C) Ultrasound of II 2â1 kidneys show hydronephrosis. Yellow line depicts span of kidney and red arrows indicate dilated renal pelvis. (D) Pedigrees depict families in which the DLG5 variants were identified. (E) Sanger sequencing confirming variant allele presence and amino conservation through phylogeny for the mutated allele of DLG5. |
|
|
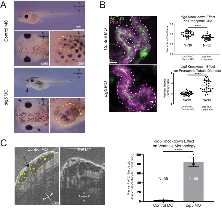
Figure 2 Knockdown of discs large 5 (dlg5) in Xenopus embryos causes kidney and brain ventricle dysmorphology. (A) Representative images of stage 45 embryos injected with either a standard control MO or dlg5 MO show oedema (black arrow head) and kidney dysplasia (outlined in yellow) resulting from dlg5 knockdown. (B) Representative images of control MO and dlg5 MO-injected sides of stage 45 embryos along with quantitation reveal a loss of cilia and increased proximal tubule diameter in the pronephroi. Each data point is the ratio within a single embryo of either cilia detected or maximal tubule diameter in the proximal tubule between two sides either both treated with control MO (Control MO/Control MO) or one treated with dlg5 MO and the other treated with control MO (dlg5 MO/Control MO). (C) Representative images and quantitation of stage 45 embryos injected with either a standard control MO or dlg5 MO imaged via optical coherence tomography demonstrate the ventricular dysmorphology that results from dlg5 knockdown. The arrow designates the typical division between ventricles that can be found lateral to the brain midline. Embryonic axes are labelled for reference. A, anterior; D, dorsal; P, posterior; V, ventral; L, left; R, right. Ventricles are labelled according to the adjacent subdivisions of the embryonic brain. T, telencephalon; D, diencephalon; M, mesencephalon; R, rhombencephalon. Statistical tests carried out as two-tailed t-tests with ****p<0.0001 (A) or an unpaired t-test with ****p<0.0001 (C). Bars indicate mean and SD of individual values (B) or replicate means (C). |
|
|
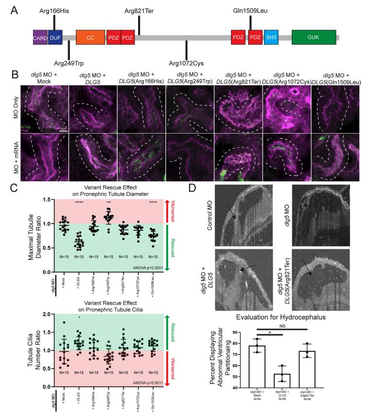
Figure 3 Xenopus model of discs large 5 (dlg5) loss of function provides a platform for testing variant pathogenicity. (A) Schematic diagram of DLG5 protein with domain annotations and locations and effects of uncovered patient variants. CARD, caspase activation and recruitment domain; DUF, domain of unknown function; CC, coiled-coil domain; PDZ, postsynaptic density protein disc large tumour suppressor and zonula occludens-1 domain; SH3, src homology 3 domain; GUK, membrane-associated guanylate kinase domain. (B) Representative images of proximal pronephric tubule ciliation and morphology. Dotted lines indicate bounds of tubule assessed in the image. (C) Quantitation of cilia and tubule morphology rescue efficiency of wildtype and variant DLG5 mRNA demonstrate the differing functionality of DLG5 variants. Ratios are calculated as values from sides with mRNA along with MO divided by values from MO only sides. Red indicates ratios suggesting an exacerbation of the phenotype while green indicates ratios suggesting rescue of the phenotype. (D) Representative images and quantitation of brain ventricle morphology rescue efficiency of wildtype and p.Arg821Ter variant DLG5 mRNA demonstrate the loss of functionality of the p.Arg821Ter DLG5 variant. Statistical tests carried out as analysis of variance (ANOVA) followed by Dunnettâs multiple comparison test with ****p<0.0001, **p<0.005 and *p<0.05 (C) or an unpaired t-test test with *p<0.05 (D). Bars indicate mean and SD of individual values (C) or replicate means (D). |
|
|
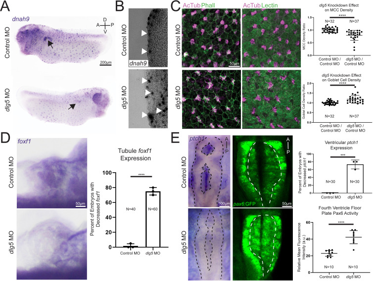
Figure 4 Knockdown of discs large 5 (dlg5) in Xenopus embryos causes cell polarity and Hedgehog signalling dysfunction. (A) Representative images of dnah9 in situ hybridisation in control MO and dlg5 MO sides of a stage 28 embryo depict fainter expression signal in the dlg5 depleted side. (B) Representative transverse sections of control MO and dlg5 MO sides of a stage 28 embryo reveal the more basal location of cells expressing the dnah9 marker of MCC cell fate. (C) Representative immunofluorescence images and quantitation of AcTub-positive ciliated cells/area and Lectin-positive goblet cells/area in control MO and dlg5 MO sides of a stage 28 embryo demonstrate the decreased density of MCCs and concomitant increased density of goblet cells in dlg5 depleted Xenopus epidermis. (D) Representative WISH for foxf1 Hedgehog target expression in control MO and dlg5 MO stage 45 pronephroi demonstrate the decreased Hedgehog signalling activity in dlg5 depleted pronephroi. (E) Representative expression and quantitation of ptch1 in control MO and dlg5 MO stage 45 brain ventricles as well as representative expression and quantitation of Pax6 in control MO and dlg5 MO stage 45 fourth ventricle demonstrate a decrease in ptch1 expression and expansion of Pax6. Black dotted line delineates bounds of the brain and white dotted line delineates bounds of fourth ventricle floor. A, anterior; D, dorsal; P, posterior; V, ventral. Statistical tests carried out as two-tailed t-tests for cell density (C) and Pax6 expression (E) and unpaired t-tests for foxf1 (D) and ptch1 (E) expression with ***p<0.005âand ****p<0.0001. Bars indicate mean and SD of individual values (EâPax6 expression) or replicate means (D and Eâfoxf1 or ptch1 expression). |
|
|
|
|
|
Supplemental Figure 1 |
|
|
Supplemental Figure 2 |
|
|
Supplemental Figure 3 |
|
|
Supplemental Figure 4 |
|
|
Supplemental Figure 5 |
|
|
dlg5 (discs large homolog 5) gene expression in Xenopus tropicalis embryo, assayed via in situ hybridization, NF stage 36, lateral view, anterior left, dorsal up. |
|
|
Figure 1. Whole exome sequencing identifies discs large 5 (DLG5) variants in patients. (A) Radiograph of patient I 2â1 fetal upper extremities reveals bilateral ectrodactyly. (B) I 2â1 fetal kidneys were largely cystic and dysplastic. (C) Ultrasound of II 2â1 kidneys show hydronephrosis. Yellow line depicts span of kidney and red arrows indicate dilated renal pelvis. (D) Pedigrees depict families in which the DLG5 variants were identified. (E) Sanger sequencing confirming variant allele presence and amino conservation through phylogeny for the mutated allele of DLG5. |
|
|
Figure 2. Knockdown of discs large 5 (dlg5) in Xenopus embryos causes kidney and brain ventricle dysmorphology. (A) Representative images of stage 45 embryos injected with either a standard control MO or dlg5 MO show oedema (black arrow head) and kidney dysplasia (outlined in yellow) resulting from dlg5 knockdown. (B) Representative images of control MO and dlg5 MO-injected sides of stage 45 embryos along with quantitation reveal a loss of cilia and increased proximal tubule diameter in the pronephroi. Each data point is the ratio within a single embryo of either cilia detected or maximal tubule diameter in the proximal tubule between two sides either both treated with control MO (Control MO/Control MO) or one treated with dlg5 MO and the other treated with control MO (dlg5 MO/Control MO). (C) Representative images and quantitation of stage 45 embryos injected with either a standard control MO or dlg5 MO imaged via optical coherence tomography demonstrate the ventricular dysmorphology that results from dlg5 knockdown. The arrow designates the typical division between ventricles that can be found lateral to the brain midline. Embryonic axes are labelled for reference. A, anterior; D, dorsal; P, posterior; V, ventral; L, left; R, right. Ventricles are labelled according to the adjacent subdivisions of the embryonic brain. T, telencephalon; D, diencephalon; M, mesencephalon; R, rhombencephalon. Statistical tests carried out as two-tailed t-tests with ****p<0.0001 (A) or an unpaired t-test with ****p<0.0001 (C). Bars indicate mean and SD of individual values (B) or replicate means (C). |
|
|
Figure 3. Xenopus model of discs large 5 (dlg5) loss of function provides a platform for testing variant pathogenicity. (A) Schematic diagram of DLG5 protein with domain annotations and locations and effects of uncovered patient variants. CARD, caspase activation and recruitment domain; DUF, domain of unknown function; CC, coiled-coil domain; PDZ, postsynaptic density protein disc large tumour suppressor and zonula occludens-1 domain; SH3, src homology 3 domain; GUK, membrane-associated guanylate kinase domain. (B) Representative images of proximal pronephric tubule ciliation and morphology. Dotted lines indicate bounds of tubule assessed in the image. (C) Quantitation of cilia and tubule morphology rescue efficiency of wildtype and variant DLG5 mRNA demonstrate the differing functionality of DLG5 variants. Ratios are calculated as values from sides with mRNA along with MO divided by values from MO only sides. Red indicates ratios suggesting an exacerbation of the phenotype while green indicates ratios suggesting rescue of the phenotype. (D) Representative images and quantitation of brain ventricle morphology rescue efficiency of wildtype and p.Arg821Ter variant DLG5 mRNA demonstrate the loss of functionality of the p.Arg821Ter DLG5 variant. Statistical tests carried out as analysis of variance (ANOVA) followed by Dunnett’s multiple comparison test with ****p<0.0001, **p<0.005 and *p<0.05 (C) or an unpaired t-test test with *p<0.05 (D). Bars indicate mean and SD of individual values (C) or replicate means (D). |
|
|
Figure 4. Knockdown of discs large 5 (dlg5) in Xenopus embryos causes cell polarity and Hedgehog signalling dysfunction. (A) Representative images of dnah9 in situ hybridisation in control MO and dlg5 MO sides of a stage 28 embryo depict fainter expression signal in the dlg5 depleted side. (B) Representative transverse sections of control MO and dlg5 MO sides of a stage 28 embryo reveal the more basal location of cells expressing the dnah9 marker of MCC cell fate. (C) Representative immunofluorescence images and quantitation of AcTub-positive ciliated cells/area and Lectin-positive goblet cells/area in control MO and dlg5 MO sides of a stage 28 embryo demonstrate the decreased density of MCCs and concomitant increased density of goblet cells in dlg5 depleted Xenopus epidermis. (D) Representative WISH for foxf1 Hedgehog target expression in control MO and dlg5 MO stage 45 pronephroi demonstrate the decreased Hedgehog signalling activity in dlg5 depleted pronephroi. (E) Representative expression and quantitation of ptch1 in control MO and dlg5 MO stage 45 brain ventricles as well as representative expression and quantitation of Pax6 in control MO and dlg5 MO stage 45 fourth ventricle demonstrate a decrease in ptch1 expression and expansion of Pax6. Black dotted line delineates bounds of the brain and white dotted line delineates bounds of fourth ventricle floor. A, anterior; D, dorsal; P, posterior; V, ventral. Statistical tests carried out as two-tailed t-tests for cell density (C) and Pax6 expression (E) and unpaired t-tests for foxf1 (D) and ptch1 (E) expression with ***p<0.005 and ****p<0.0001. Bars indicate mean and SD of individual values (E—Pax6 expression) or replicate means (D and E—foxf1 or ptch1 expression). |
|
|
Figure 5. Proband tissue bearing discs large 5 (DLG5) variant c.745C>T (p.Arg249Trp) displays tissue-specific deficits in ciliation. (A) Representative H&E stain of I 2–1 kidney showing cystic morphology. (B) Control 23 weeks and I 2–1 weeks fetal kidney tissue cross-section immunofluorescence labelling of cilia Arl13b or acetylated tubulin show a loss of cilia in DLG5 variant tissue. (C) Quantitation of cilia number in each cross-sectional kidney tubule analysed. (D) Control 23 weeks and I 2–1 weeks fetal lung airway tissue cross-section immunofluorescence labelling of cilia acetylated tubulin shows intact airway ciliation in DLG5 variant tissue. Bars indicate mean and SD of individual counts. |
References [+] :
Abdelhamed,
A mutation in Ccdc39 causes neonatal hydrocephalus with abnormal motile cilia development in mice.
2018, Pubmed
Abdelhamed, A mutation in Ccdc39 causes neonatal hydrocephalus with abnormal motile cilia development in mice. 2018, Pubmed
Alby, Mutations in KIAA0586 Cause Lethal Ciliopathies Ranging from a Hydrolethalus Phenotype to Short-Rib Polydactyly Syndrome. 2015, Pubmed
Beckers, The evolutionary conserved FOXJ1 target gene Fam183b is essential for motile cilia in Xenopus but dispensable for ciliary function in mice. 2018, Pubmed , Xenbase
Bhattacharya, CRISPR/Cas9: An inexpensive, efficient loss of function tool to screen human disease genes in Xenopus. 2015, Pubmed , Xenbase
Bouldin, Shh pathway activation is present and required within the vertebrate limb bud apical ectodermal ridge for normal autopod patterning. 2010, Pubmed
Braun, Ciliopathies. 2017, Pubmed
Brinkman, Easy quantitative assessment of genome editing by sequence trace decomposition. 2014, Pubmed
Bruel, Fifteen years of research on oral-facial-digital syndromes: from 1 to 16 causal genes. 2017, Pubmed
Carballo, A highlight on Sonic hedgehog pathway. 2018, Pubmed
Chong, Bifurcating action of Smoothened in Hedgehog signaling is mediated by Dlg5. 2015, Pubmed
Coppieters, CEP290, a gene with many faces: mutation overview and presentation of CEP290base. 2010, Pubmed
Dafinger, Targeted deletion of the AAA-ATPase Ruvbl1 in mice disrupts ciliary integrity and causes renal disease and hydrocephalus. 2018, Pubmed
Dahmane, The Sonic Hedgehog-Gli pathway regulates dorsal brain growth and tumorigenesis. 2001, Pubmed
Date, Visualizing flow in an intact CSF network using optical coherence tomography: implications for human congenital hydrocephalus. 2019, Pubmed , Xenbase
Dessaud, Pattern formation in the vertebrate neural tube: a sonic hedgehog morphogen-regulated transcriptional network. 2008, Pubmed
Duncan, Xenopus as a model organism for birth defects-Congenital heart disease and heterotaxy. 2016, Pubmed , Xenbase
Eggenschwiler, Cilia and developmental signaling. 2007, Pubmed
Fliegauf, When cilia go bad: cilia defects and ciliopathies. 2007, Pubmed
Gill, Control of murine kidney development by sonic hedgehog and its GLI effectors. 2006, Pubmed
Hama, ScaleS: an optical clearing palette for biological imaging. 2015, Pubmed
Henrique, Expression of a Delta homologue in prospective neurons in the chick. 1995, Pubmed , Xenbase
Hilger, Targeted Resequencing of 29 Candidate Genes and Mouse Expression Studies Implicate ZIC3 and FOXF1 in Human VATER/VACTERL Association. 2015, Pubmed
Hoff, The nucleoside-diphosphate kinase NME3 associates with nephronophthisis proteins and is required for ciliary function during renal development. 2018, Pubmed , Xenbase
Hori, Domain architecture of the atypical Arf-family GTPase Arl13b involved in cilia formation. 2008, Pubmed
Huang, Ectopic sonic hedgehog signaling impairs telencephalic dorsal midline development: implication for human holoprosencephaly. 2007, Pubmed
Huber, Loss of podocyte aPKClambda/iota causes polarity defects and nephrotic syndrome. 2009, Pubmed
Hwang, Xenopus: Driving the Discovery of Novel Genes in Patient Disease and Their Underlying Pathological Mechanisms Relevant for Organogenesis. 2019, Pubmed , Xenbase
Imagawa, Homozygous p.V116* mutation in C12orf65 results in Leigh syndrome. 2016, Pubmed
Kempeneers, To beat, or not to beat, that is question! The spectrum of ciliopathies. 2018, Pubmed
Kircher, A general framework for estimating the relative pathogenicity of human genetic variants. 2014, Pubmed
Kugler, Sonic hedgehog signaling in the lung. From development to disease. 2015, Pubmed
Kulkarni, WDR5 Stabilizes Actin Architecture to Promote Multiciliated Cell Formation. 2018, Pubmed , Xenbase
Kwan, DLG5 connects cell polarity and Hippo signaling protein networks by linking PAR-1 with MST1/2. 2016, Pubmed
Larkins, Arl13b regulates ciliogenesis and the dynamic localization of Shh signaling proteins. 2011, Pubmed
Li, Global genetic analysis in mice unveils central role for cilia in congenital heart disease. 2015, Pubmed
MacArthur, Guidelines for investigating causality of sequence variants in human disease. 2014, Pubmed
Marshall, Cilia orientation and the fluid mechanics of development. 2008, Pubmed
McKenna, The Genome Analysis Toolkit: a MapReduce framework for analyzing next-generation DNA sequencing data. 2010, Pubmed
Merchant, Loss of the serine/threonine kinase fused results in postnatal growth defects and lethality due to progressive hydrocephalus. 2005, Pubmed
Mirvis, Cilium structure, assembly, and disassembly regulated by the cytoskeleton. 2018, Pubmed
Nakhleh, High prevalence of respiratory ciliary dysfunction in congenital heart disease patients with heterotaxy. 2012, Pubmed
Nechiporuk, Dlg5 maintains apical aPKC and regulates progenitor differentiation during lung morphogenesis. 2013, Pubmed
Nechiporuk, Failure of epithelial tube maintenance causes hydrocephalus and renal cysts in Dlg5-/- mice. 2007, Pubmed
Noda, Canonical and noncanonical intraflagellar transport regulates craniofacial skeletal development. 2016, Pubmed
Pearl, Development of Xenopus resource centers: the National Xenopus Resource and the European Xenopus Resource Center. 2012, Pubmed , Xenbase
Plon, Sequence variant classification and reporting: recommendations for improving the interpretation of cancer susceptibility genetic test results. 2008, Pubmed
Rankin, A Retinoic Acid-Hedgehog Cascade Coordinates Mesoderm-Inducing Signals and Endoderm Competence during Lung Specification. 2016, Pubmed , Xenbase
Rao, Ciliopathy-associated protein CEP290 modifies the severity of retinal degeneration due to loss of RPGR. 2016, Pubmed
Reiter, Genes and molecular pathways underpinning ciliopathies. 2017, Pubmed
Reutter, Underlying genetic factors of the VATER/VACTERL association with special emphasis on the "Renal" phenotype. 2016, Pubmed
Ribes, Establishing and interpreting graded Sonic Hedgehog signaling during vertebrate neural tube patterning: the role of negative feedback. 2009, Pubmed
Schindelin, Fiji: an open-source platform for biological-image analysis. 2012, Pubmed
Sedzinski, Emergence of an Apical Epithelial Cell Surface In Vivo. 2016, Pubmed , Xenbase
Sedzinski, RhoA regulates actin network dynamics during apical surface emergence in multiciliated epithelial cells. 2017, Pubmed , Xenbase
Sezaki, Role of Dlg5/lp-dlg, a membrane-associated guanylate kinase family protein, in epithelial-mesenchymal transition in LLc-PK1 renal epithelial cells. 2012, Pubmed
Sezaki, Dlg5 interacts with the TGF-β receptor and promotes its degradation. 2013, Pubmed
Sobreira, GeneMatcher: a matching tool for connecting investigators with an interest in the same gene. 2015, Pubmed
Tran, Xenopus Bicaudal-C is required for the differentiation of the amphibian pronephros. 2007, Pubmed , Xenbase
Venhuizen, Making Heads or Tails of It: Cell-Cell Adhesion in Cellular and Supracellular Polarity in Collective Migration. 2017, Pubmed
Vize, Development of the Xenopus pronephric system. 1995, Pubmed , Xenbase
Wakabayashi, Interaction of lp-dlg/KIAA0583, a membrane-associated guanylate kinase family protein, with vinexin and beta-catenin at sites of cell-cell contact. 2003, Pubmed
Werner, Understanding ciliated epithelia: the power of Xenopus. 2012, Pubmed , Xenbase
Yu, Sonic hedgehog regulates proliferation and differentiation of mesenchymal cells in the mouse metanephric kidney. 2002, Pubmed , Xenbase
Yüksel, A homozygous frameshift variant in an alternatively spliced exon of DLG5 causes hydrocephalus and renal dysplasia. 2019, Pubmed
Zheng, Gain-of-function mutations in the gene encoding the tyrosine phosphatase SHP2 induce hydrocephalus in a catalytically dependent manner. 2018, Pubmed
