Click here to close Hello! We notice that you are using Internet Explorer, which is not supported by Xenbase and may cause the site to display incorrectly. We suggest using a current version of Chrome, FireFox, or Safari.

XB-ANTIBODY-29231047

Antibody Name: Pcnt Ab2

Common Name: ab28144

RRID: AB_2160664
Synonyms: mAbcam 28144, pericentrin Ab

Antigens
Gene: pcnt
XAO: centrosome

Clone Type: Monoclonal
Source: Abcam

Antibody
Clone Number
Purification unknown how antibody is supplied
Isotype IgG1
Host Organism mouse
Xenopus Reactivity X. tropicalis
Non-Xenopus Reactivity human
Description: Centrosome Marker (ab28144) is a mouse monoclonal antibody detecting Pericentrin. nd is validated for use in Immunocytochemistry/immunofluorescence (ICC/IF) in Human samples. Citation: (Abcam Cat# ab28144, RRID:AB_2160664)
Immunogen
Name pcnt
Type polypeptide
Post Translational Modifications None
Source Organism frog
Description The exact immunogen used to generate this antibody is proprietary information.
Sequence
Reported Usage
immunofluorescence
immunohistochemistry
Publications
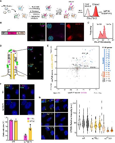
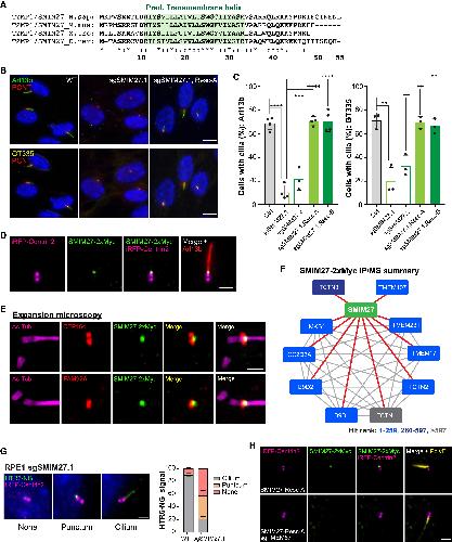
???displayAntibody.papersFirst??? A microscopy-based CRISPR screening platform enables organellar functional genomics and illuminates ciliary biology., Dev Cell 2025     
???displayAntibody.papersRecent???
???displayAntibody.papersAll???