Contact Us
xenopus@mbl.edu
508-289-7125

NXR Publications


Persistence of an unusual triple sex chromosome system through allopolyploidization in African clawed frogs (Xenopus, subgenus Silurana)., Premachandra T, Gvoždík V, Anele EU, Kučka M, Chan YF, Horb ME, Chifundera ZK, Badjedjea G, Measey J, Evans BJ., Evolution. January 5, 2026;   
Sex-specific functional evolution of Dmrt1 in African clawed frogs (Xenopus), and the importance of genetic tipping points in developmental biology., Kukoly LM, Porter SR, Jordan DC, Murphy HA, Knytl M, Shaidani N, Thomas WR, Anderson C, Dworkin I, Horb ME, Evans BJ., PLoS Genet. January 2, 2026; 22 (1): e1011992.   
Do organisms need an impact factor? Citations of key biological resources including model organisms reveal usage patterns and impact., Piekniewska A, Roelandse M, Lloyd KCK, Korf I, Voss SR, de Castro G, Magnani DM, Varga Z, James-Zorn C, Horb M, Grethe JS, Bandrowski A., PLoS One. August 13, 2025; 20 (8): e0327344.
Zmym2 Alters Expression of Key Craniofacial Genes., Jourdeuil K, Neilson KM, Tavares ALP, Moody SA., Genesis. June 1, 2025; 63 (3): e70018.   
Deletion of sf3b4 causes splicing defects and gene dysregulation that disrupt craniofacial development and survival., Griffin C, Coppenrath K, Khan D, Lin Z, Horb M, Saint-Jeannet JP., Dis Model Mech. March 1, 2025; 18 (3):   
Rapid Sex Chromosome Turnover in African Clawed Frogs (Xenopus) and the Origins of New Sex Chromosomes., Evans BJ, Gvoždík V, Knytl M, Cauret CMS, Herrel A, Greenbaum E, Patel J, Premachandra T, Papenfuss TJ, Parente J, Horb ME, Measey J., Mol Biol Evol. December 5, 2024; 41 (12):   
Injury-induced cooperation of InhibinβA and JunB is essential for cell proliferation in Xenopus tadpole tail regeneration., Nakamura M, Kyoda T, Yoshida H, Takebayashi-Suzuki K, Koike R, Takahashi E, Moriyama Y, Wlizla M, Horb ME, Suzuki A., Sci Rep. February 14, 2024; 14 (1): 3679.   
Age-associated DNA methylation changes in Xenopus frogs., Morselli M, Bennett R, Shaidani NI, Horb M, Peshkin L, Pellegrini M., Epigenetics. December 1, 2023; 18 (1): 2201517.   
Functional dissection and assembly of a small, newly evolved, W chromosome-specific genomic region of the African clawed frog Xenopus laevis., Cauret CMS, Jordan DC, Kukoly LM, Burton SR, Anele EU, Kwiecien JM, Gansauge MT, Senthillmohan S, Greenbaum E, Meyer M, Horb ME, Evans BJ., PLoS Genet. October 1, 2023; 19 (10): e1010990.   
Advances in the Xenopus immunome: Diversification, expansion, and contraction., Dimitrakopoulou D, Khwatenge CN, James-Zorn C, Paiola M, Bellin EW, Tian Y, Sundararaj N, Polak EJ, Grayfer L, Barnard D, Ohta Y, Horb M, Sang Y, Robert J., Dev Comp Immunol. August 1, 2023; 145 104734.   
Photoreceptor disc incisures form as an adaptive mechanism ensuring the completion of disc enclosure., Lewis TR, Phan S, Castillo CM, Kim KY, Coppenrath K, Thomas W, Hao Y, Skiba NP, Horb ME, Ellisman MH, Arshavsky VY., Elife. July 14, 2023; 12   
Development and metamorphosis in frogs deficient in the thyroid hormone transporter MCT8., Sterner ZR, Jabrah A, Shaidani NI, Horb ME, Dockery R, Paul B, Buchholz DR., Gen Comp Endocrinol. January 15, 2023; 331 114179.   
Maternal Wnt11b regulates cortical rotation during Xenopus axis formation: analysis of maternal-effect wnt11b mutants., Houston DW, Elliott KL, Coppenrath K, Wlizla M, Horb ME., Development. September 1, 2022; 149 (17):   
Normal Table of Xenopus development: a new graphical resource., Zahn N, James-Zorn C, Ponferrada VG, Adams DS, Grzymkowski J, Buchholz DR, Nascone-Yoder NM, Horb M, Moody SA, Vize PD, Zorn AM., Development. July 15, 2022; 149 (14):   
Developing immortal cell lines from Xenopus embryos, four novel cell lines derived from Xenopus tropicalis., Gorbsky GJ, Daum JR, Sapkota H, Summala K, Yoshida H, Georgescu C, Wren JD, Peshkin L, Horb ME., Open Biol. July 1, 2022; 12 (7): 220089.   
Endogenous Retroviruses Augment Amphibian (Xenopus laevis) Tadpole Antiviral Protection., Kalia N, Hauser KA, Burton S, Hossainey MRH, Zelle M, Horb ME, Grayfer L., J Virol. June 8, 2022; 96 (11): e0063422.
Generation of a new six1-null line in Xenopus tropicalis for study of development and congenital disease., Coppenrath K, Tavares ALP, Shaidani NI, Wlizla M, Moody SA, Horb M., Genesis. December 1, 2021; 59 (12): e23453.   
Deep learning is widely applicable to phenotyping embryonic development and disease., Naert T, Çiçek Ö, Ogar P, Bürgi M, Shaidani NI, Kaminski MM, Xu Y, Grand K, Vujanovic M, Prata D, Hildebrandt F, Brox T, Ronneberger O, Voigt FF, Helmchen F, Loffing J, Horb ME, Willsey HR, Lienkamp SS., Development. November 1, 2021; 148 (21):   
TGF-β1 signaling is essential for tissue regeneration in the Xenopus tadpole tail., Nakamura M, Yoshida H, Moriyama Y, Kawakita I, Wlizla M, Takebayashi-Suzuki K, Horb ME, Suzuki A., Biochem Biophys Res Commun. August 6, 2021; 565 91-96.   
Obtaining Xenopus laevis Embryos., Shaidani NI, McNamara S, Wlizla M, Horb ME., Cold Spring Harb Protoc. March 1, 2021; 2021 (3):
Animal Maintenance Systems: Xenopus tropicalis., Shaidani NI, McNamara S, Wlizla M, Horb ME., Cold Spring Harb Protoc. December 1, 2020; 2020 (12):
Sox17 and β-catenin co-occupy Wnt-responsive enhancers to govern the endoderm gene regulatory network., Mukherjee S, Chaturvedi P, Rankin SA, Fish MB, Wlizla M, Paraiso KD, MacDonald M, Chen X, Weirauch MT, Blitz IL, Cho KW, Zorn AM., Elife. September 7, 2020; 9   
Maximizing CRISPR/Cas9 phenotype penetrance applying predictive modeling of editing outcomes in Xenopus and zebrafish embryos., Naert T, Tulkens D, Edwards NA, Carron M, Shaidani NI, Wlizla M, Boel A, Demuynck S, Horb ME, Coucke P, Willaert A, Zorn AM, Vleminckx K., Sci Rep. September 4, 2020; 10 (1): 14662.   
CRISPR/Cas9 mediated mutation of the mtnr1a melatonin receptor gene causes rod photoreceptor degeneration in developing Xenopus tropicalis., Wiechmann AF, Martin TA, Horb ME., Sci Rep. August 13, 2020; 10 (1): 13757.   
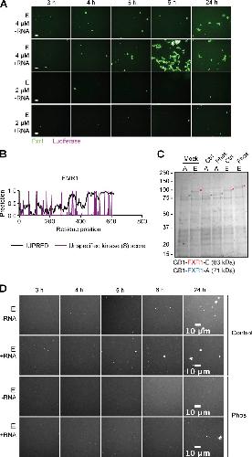
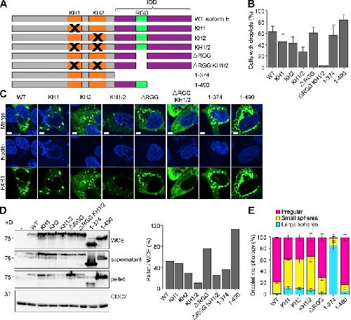
FXR1 splicing is important for muscle development and biomolecular condensates in muscle cells., Smith JA, Curry EG, Blue RE, Roden C, Dundon SER, Rodríguez-Vargas A, Jordan DC, Chen X, Lyons SM, Crutchley J, Anderson P, Horb ME, Gladfelter AS, Giudice J., J Cell Biol. April 6, 2020; 219 (4):   
The AP-1 transcription factor JunB functions in Xenopus tail regeneration by positively regulating cell proliferation., Nakamura M, Yoshida H, Takahashi E, Wlizla M, Takebayashi-Suzuki K, Horb ME, Suzuki A., Biochem Biophys Res Commun. February 19, 2020; 522 (4): 990-995.   
Novel vectors for functional interrogation of Xenopus ORFeome coding sequences., Sterner ZR, Rankin SA, Wlizla M, Choi JA, Luedeke DM, Zorn AM, Buchholz DR., Genesis. October 1, 2019; 57 (10): e23329.   
Cdc2-like kinase 2 (Clk2) promotes early neural development in Xenopus embryos., Virgirinia RP, Jahan N, Okada M, Takebayashi-Suzuki K, Yoshida H, Nakamura M, Akao H, Yoshimoto Y, Fatchiyah F, Ueno N, Suzuki A., Dev Growth Differ. August 1, 2019; 61 (6): 365-377.   
Xenopus Resources: Transgenic, Inbred and Mutant Animals, Training Opportunities, and Web-Based Support., Horb M, Wlizla M, Abu-Daya A, McNamara S, Gajdasik D, Igawa T, Suzuki A, Ogino H, Noble A, Centre de Ressource Biologique Xenope team in France, Robert J, James-Zorn C, Guille M., Front Physiol. January 1, 2019; 10 387.   
Evolutionarily conserved Tbx5-Wnt2/2b pathway orchestrates cardiopulmonary development., Steimle JD, Rankin SA, Slagle CE, Bekeny J, Rydeen AB, Chan SS, Kweon J, Yang XH, Ikegami K, Nadadur RD, Rowton M, Hoffmann AD, Lazarevic S, Thomas W, Boyle Anderson EAT, Horb ME, Luna-Zurita L, Ho RK, Kyba M, Jensen B, Zorn AM, Conlon FL, Moskowitz IP., Proc Natl Acad Sci U S A. November 6, 2018; 115 (45): E10615-E10624.   
Transgenic Xenopus laevis Line for In Vivo Labeling of Nephrons within the Kidney., Corkins ME, Hanania HL, Krneta-Stankic V, DeLay BD, Pearl EJ, Lee M, Ji H, Davidson AJ, Horb ME, Miller RK., Genes (Basel). April 6, 2018; 9 (4):   
Tissue-Specific Gene Inactivation in Xenopus laevis: Knockout of lhx1 in the Kidney with CRISPR/Cas9., DeLay BD, Corkins ME, Hanania HL, Salanga M, Deng JM, Sudou N, Taira M, Horb ME, Miller RK., Genetics. February 1, 2018; 208 (2): 673-686.   
Husbandry, General Care, and Transportation of Xenopus laevis and Xenopus tropicalis., McNamara S, Wlizla M, Horb ME., Methods Mol Biol. January 1, 2018; 1865 1-17.
Generation and Care of Xenopus laevis and Xenopus tropicalis Embryos., Wlizla M, McNamara S, Horb ME., Methods Mol Biol. January 1, 2018; 1865 19-32.
Luteinizing Hormone is an effective replacement for hCG to induce ovulation in Xenopus., Wlizla M, Falco R, Peshkin L, Parlow AF, Horb ME., Dev Biol. June 15, 2017; 426 (2): 442-448.   
Heterozygous Pathogenic Variant in DACT1 Causes an Autosomal-Dominant Syndrome with Features Overlapping Townes-Brocks Syndrome., Webb BD, Metikala S, Wheeler PG, Sherpa MD, Houten SM, Horb ME, Schadt EE., Hum Mutat. April 1, 2017; 38 (4): 373-377.
Xenopus laevis neuronal cell adhesion molecule (nrcam): plasticity of a CAM in the developing nervous system., Lokapally A, Metikala S, Hollemann T., Dev Genes Evol. January 1, 2017; 227 (1): 61-67.   
On the Relationship of Protein and mRNA Dynamics in Vertebrate Embryonic Development., Peshkin L, Wühr M, Pearl E, Haas W, Freeman RM, Gerhart JC, Klein AM, Horb M, Gygi SP, Kirschner MW., Dev Cell. November 9, 2015; 35 (3): 383-94.   
Inbreeding Ratio and Genetic Relationships among Strains of the Western Clawed Frog, Xenopus tropicalis., Igawa T, Watanabe A, Suzuki A, Kashiwagi A, Kashiwagi K, Noble A, Guille M, Simpson DE, Horb ME, Fujii T, Sumida M., PLoS One. July 16, 2015; 10 (7): e0133963.   
Xenopus as a Model for GI/Pancreas Disease., Salanga MC, Horb ME., Curr Pathobiol Rep. June 1, 2015; 3 (2): 137-145.
Deep proteomics of the Xenopus laevis egg using an mRNA-derived reference database., Wühr M, Freeman RM, Presler M, Horb ME, Peshkin L, Gygi S, Kirschner MW., Curr Biol. July 7, 2014; 24 (13): 1467-1475.   
Development of Xenopus resource centers: the National Xenopus Resource and the European Xenopus Resource Center., Pearl EJ, Grainger RM, Guille M, Horb ME., Genesis. March 1, 2012; 50 (3): 155-63.

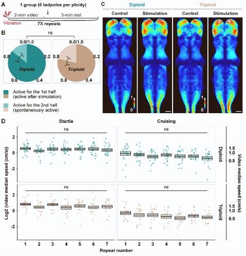
Ploidy and neuron size impact nervous system development and function in Xenopus., Liu X, Wan C, Shah SA, Heald R., Cell Rep. February 10, 2026; 45 (2): 116969.   
In-cell Proteomics Enables High-Resolution Spatial and Temporal Mapping of Early Xenopus tropicalis Embryos., Sun J, Xu X, Wei S, Yu Y., Mol Cell Proteomics. December 5, 2025; 101481.
Early female germline development in Xenopus laevis: Stem cells, nurse cells, and germline cysts., Davidian A, Spradling AC., Proc Natl Acad Sci U S A. November 18, 2025; 122 (46): e2522343122.   
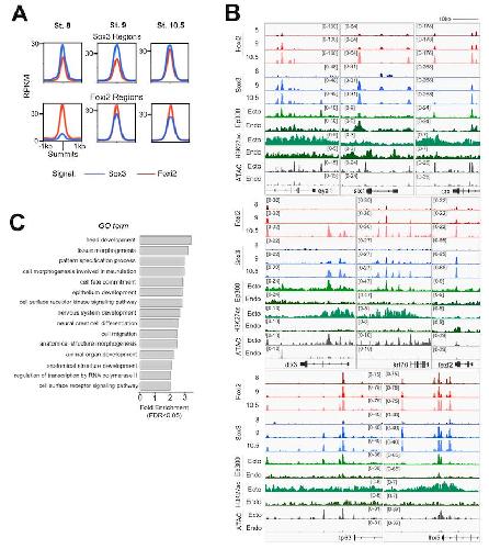
Foxi2 and Sox3 are master transcription regulators that control ectoderm germ layer specification in Xenopus., Hendrickson CL, Blitz IL, Hussein A, Paraiso KD, Cho JS, Klymkowsky MW, Kofron MJ, Cho KWY., PLoS Biol. November 4, 2025; 23 (11): e3003476.   
A Cell Type-Specific Role for Tubb6 in Ciliogenesis of Xenopus Epidermal Multiciliated Cells., Xu X, Ross J, Clark F, Wei S, Sun J., Cytoskeleton (Hoboken). October 11, 2025;
Optimized Analysis of Proteins from Xenopus Oocytes and Embryos by Immunoblotting., Kanzler CR, Sheets MD., J Vis Exp. September 19, 2025; (223):   
The nuclear-cytoplasmic ratio controls the cell-cycle period in compartmentalized frog egg extract., Piñeros L, Frolov N, Ruiz-Reynés D, Van Eynde A, Cavin-Meza G, Heald R, Gelens L., Curr Biol. August 22, 2025; 35 (18): 4426-4441.e6.
Spindle morphology changes between meiosis and mitosis driven by CK2 regulation of the Ran pathway., Cantwell H, Nguyen H, Kettenbach AN, Heald R., J Cell Biol. July 4, 2025; 224 (8):
Apical size reduction by macropinocytosis alleviates tissue crowding., Bresteau E, Suva EE, Revell C, Hassan OA, Grata A, Sheridan J, Mitchell J, Arvanitis C, Korobova F, Woolner S, Jensen OE, Mitchell B., Nat Commun. June 23, 2025; 16 (1): 5338.   
Brain implantation of soft bioelectronics via embryonic development., Sheng H, Liu R, Li Q, Lin Z, He Y, Blum TS, Zhao H, Tang X, Wang W, Jin L, Wang Z, Hsiao E, Le Floch P, Shen H, Lee AJ, Jonas-Closs RA, Briggs J, Liu S, Solomon D, Wang X, Whited JL, Lu N, Liu J., Nature. June 11, 2025;
Disrupted endosomal trafficking of the Vangl-Celsr polarity complex underlies congenital anomalies in Xenopus trachea-esophageal morphogenesis., Edwards NA, Rankin SA, Kashyap A, Warren A, Agricola ZN, Kenny AP, Kofron M, Shen Y, Chung WK, Zorn AM., Dev Cell. May 22, 2025; 60 (18): 2487-2502.e4.   
An epigenetic clock for Xenopus tropicalis., Bennett R, Morselli M, Petrova K, Peshkin L, Pellegrini M., NPJ Aging. May 22, 2025; 11 (1): 38.   
Multiscale and recursive unmixing of spatiotemporal rhythms for live-cell and intravital cardiac microscopy., Ling Z, Liu W, Yoon K, Hou J, Forghani P, Hua X, Yoon H, Bagheri M, Dasi LP, Mandracchia B, Xu C, Nie S, Jia S., Nat Cardiovasc Res. May 7, 2025;
Spatial regulation of mitochondrial membrane potential by α5β1 integrin engagement in collective cell migration., Pacheco GG, Dzamba BJ, Endo W, Edwards BC, Khan M, Comlekoglu T, Shook DR, Quasey K, Bjerke MA, Hirsh GD, Kashatus DF, DeSimone DW., J Cell Sci. May 1, 2025; 138 (9):
Shh signaling directs dorsal ventral patterning in the regenerating X. tropicalis spinal cord., Angell Swearer A, Perkowski S, Wills A., Dev Biol. April 22, 2025; 520 191-199.
Targets of the transcription factor Six1 identify previously unreported candidate deafness genes., Ranganathan R, Sari F, Wang SX, Thiery A, Buzzi AL, Guerra R, Moody SA, Streit A., Development. April 1, 2025; 152 (7):   
Interspecific comparisons of anuran embryonic epidermal landscapes and energetic trade-offs in response to changes in salinity., Whitfield K, Crespi EJ., Dev Dyn. March 17, 2025;   
Autism gene variants disrupt enteric neuron migration and cause gastrointestinal dysmotility., McCluskey KE, Stovell KM, Law K, Kostyanovskaya E, Schmidt JD, Exner CRT, Dea J, Brimble E, State MW, Willsey AJ, Willsey HR., Nat Commun. March 6, 2025; 16 (1): 2238.   
Novel laser model of optic nerve transection provides valuable insights about the dynamics of optic nerve regeneration., Moulin C, Dvoriantchikova G, Bineshfar N, Swingle B, Martinez G, Groso D, Zhang M, Ivanov D, Pelaez D., Sci Rep. November 9, 2024; 14 (1): 27412.   
Dzip1 is dynamically expressed in the vertebrate germline and regulates the development of Xenopus primordial germ cells., Turgeon A, Fu J, Divyanshi, Ma M, Jin Z, Hwang H, Li M, Qiao H, Mei W, Yang J., Dev Biol. October 1, 2024; 514 28-36.
Molecular basis of urostyle development in frogs: genes and gene regulation underlying an evolutionary novelty., Senevirathne G, Shubin NH., Open Biol. August 28, 2024; 14 (8): 240111.   
5-Formylcytosine is an activating epigenetic mark for RNA Pol III during zygotic reprogramming., Parasyraki E, Mallick M, Hatch V, Vastolo V, Musheev MU, Karaulanov E, Gopanenko A, Moxon S, Méndez-Lago M, Han D, Schomacher L, Mukherjee D, Niehrs C., Cell. August 17, 2024; 187 (21): 6088-6103.e18.
Leptin signaling promotes blood vessel formation in the Xenopus tail during the embryo-larval transition., Curtis GH, Reeve RE, Crespi EJ., Dev Biol. May 3, 2024; 512 26-34.
RFX6 regulates human intestinal patterning and function upstream of PDX1., Sanchez JG, Rankin S, Paul E, McCauley HA, Kechele DO, Enriquez JR, Jones NH, Greeley SAW, Letourneau-Frieberg L, Zorn AM, Krishnamurthy M, Wells JM., Development. May 1, 2024; 151 (9):
ZP2 cleavage blocks polyspermy by modulating the architecture of the egg coat., Nishio S, Emori C, Wiseman B, Fahrenkamp D, Dioguardi E, Zamora-Caballero S, Bokhove M, Han L, Stsiapanava A, Algarra B, Lu Y, Kodani M, Bainbridge RE, Komondor KM, Carlson AE, Landreh M, de Sanctis D, Yasumasu S, Ikawa M, Jovine L., Cell. March 14, 2024; 187 (6): 1440-1459.e24.   
Protocol for tail vein injection in Xenopus tropicalis tadpoles., Patel JH, Angell Swearer A, Kakebeen AD, Loh LR, Wills AE., STAR Protoc. February 15, 2024; 5 (1): 102895.   
R-Spondin 2 governs Xenopus left-right body axis formation by establishing an FGF signaling gradient., Lee H, Camuto CM, Niehrs C., Nat Commun. February 2, 2024; 15 (1): 1003.   
Conserved chromatin and repetitive patterns reveal slow genome evolution in frogs., Bredeson JV, Mudd AB, Medina-Ruiz S, Mitros T, Smith OK, Miller KE, Lyons JB, Batra SS, Park J, Berkoff KC, Plott C, Grimwood J, Schmutz J, Aguirre-Figueroa G, Khokha MK, Lane M, Philipp I, Laslo M, Hanken J, Kerdivel G, Buisine N, Sachs LM, Buchholz DR, Kwon T, Smith-Parker H, Gridi-Papp M, Ryan MJ, Denton RD, Malone JH, Wallingford JB, Straight AF, Heald R, Hockemeyer D, Harland RM, Rokhsar DS., Nat Commun. January 17, 2024; 15 (1): 579.   
Preparation of Xenopus borealis and Xenopus tropicalis Egg Extracts for Comparative Cell Biology and Evolutionary Studies., Kitaoka M, Guilloux G, Heald R, Gibeaux R., Methods Mol Biol. January 1, 2024; 2740 169-185.
Solubility phase transition of maternal RNAs during vertebrate oocyte-to-embryo transition., Hwang H, Chen S, Ma M, Divyanshi, Fan HC, Borwick E, Böke E, Mei W, Yang J., Dev Cell. December 4, 2023; 58 (23): 2776-2788.e5.   
Functional odor map heterogeneity is based on multifaceted glomerular connectivity in larval Xenopus olfactory bulb., Offner T, Weiss L, Daume D, Berk A, Inderthal TJ, Manzini I, Hassenklöver T., iScience. September 15, 2023; 26 (9): 107518.   
Bidirectional multiciliated cell extrusion is controlled by Notch-driven basal extrusion and Piezo1-driven apical extrusion., Ventrella R, Kim SK, Sheridan J, Grata A, Bresteau E, Hassan OA, Suva EE, Walentek P, Mitchell BJ., Development. September 1, 2023; 150 (17):   
Towards the generation of gnotobiotic larvae as a tool to investigate the influence of the microbiome on the development of the amphibian immune system., Miller AJ, Gass J, Jo MC, Bishop L, Petereit J, Woodhams DC, Voyles J., Philos Trans R Soc Lond B Biol Sci. July 31, 2023; 378 (1882): 20220125.   
Pleiotropy of autism-associated chromatin regulators., Lasser M, Sun N, Xu Y, Wang S, Drake S, Law K, Gonzalez S, Wang B, Drury V, Castillo O, Zaltsman Y, Dea J, Bader E, McCluskey KE, State MW, Willsey AJ, Willsey HR., Development. July 15, 2023; 150 (14):   
Two conserved vocal central pattern generators broadly tuned for fast and slow rates generate species-specific vocalizations in Xenopus clawed frogs., Yamaguchi A, Peltier M., Elife. May 15, 2023; 12   
Polyploidy in Xenopus lowers metabolic rate by decreasing total cell surface area., Cadart C, Bartz J, Oaks G, Liu MZ, Heald R., Curr Biol. May 8, 2023; 33 (9): 1744-1752.e7.   
DEAD box RNA helicases act as nucleotide exchange factors for casein kinase 2., Fatti E, Hirth A, Švorinić A, Günther M, Stier G, Cruciat CM, Acebrón SP, Papageorgiou D, Sinning I, Krijgsveld J, Höfer T, Niehrs C., Sci Signal. April 25, 2023; 16 (782): eabp8923.
Mitotic chromosomes scale to nuclear-cytoplasmic ratio and cell size in Xenopus., Zhou CY, Dekker B, Liu Z, Cabrera H, Ryan J, Dekker J, Heald R., Elife. April 25, 2023; 12   
Dodecaploid Xenopus longipes provides insight into the emergence of size scaling relationships during development., Miller KE, Cadart C, Heald R., Curr Biol. April 10, 2023; 33 (7): 1327-1336.e4.   
Histone deacetylase 1 maintains lineage integrity through histone acetylome refinement during early embryogenesis., Zhou JJ, Cho JS, Han H, Blitz IL, Wang W, Cho KWY., Elife. March 27, 2023; 12   
Monitoring the compaction of single DNA molecules in Xenopus egg extract in real time., Sun M, Amiri H, Tong AB, Shintomi K, Hirano T, Bustamante C, Heald R., Proc Natl Acad Sci U S A. March 21, 2023; 120 (12): e2221309120.   
DNA methylation clocks for clawed frogs reveal evolutionary conservation of epigenetic aging., Zoller JA, Parasyraki E, Lu AT, Haghani A, Niehrs C, Horvath S., Geroscience. February 4, 2023; 46 (1): 945-960.   
Albino Xenopus laevis tadpoles prefer dark environments compared to wild type., Adebogun GT, Bachmann AE, Callan AA, Khan U, Lewis AR, Pollock AC, Alfonso SA, Arango Sumano D, Bhatt DA, Cullen AB, Hajian CM, Huang W, Jaeger EL, Li E, Maske AK, Offenberg EG, Ta V, Whiting WW, McKinney JE, Butler J, O'Connell LA., MicroPubl Biol. January 1, 2023; 2023   
A circadian-dependent preference for light displayed by Xenopus tadpoles is modulated by serotonin., Bruno JR, Udoh UG, Landen JG, Osborn PO, Asher CJ, Hunt JE, Pratt KG., iScience. November 18, 2022; 25 (11): 105375.   
In vivo high-content imaging and regression analysis reveal non-cell autonomous functions of Shroom3 during neural tube closure., Baldwin AT, Kim JH, Wallingford JB., Dev Biol. November 13, 2022; 491 105-112.   
Kap-β2/Transportin mediates β-catenin nuclear transport in Wnt signaling., Hwang WY, Kostiuk V, González DP, Lusk CP, Khokha MK., Elife. October 27, 2022; 11   
Best Practices for Xenopus tropicalis Husbandry., Nakayama T, Grainger RM., Cold Spring Harb Protoc. October 25, 2022;
Nascent transcriptome reveals orchestration of zygotic genome activation in early embryogenesis., Chen H, Good MC., Curr Biol. October 10, 2022; 32 (19): 4314-4324.e7.   
Electrophysiological responses to conspecific odorants in Xenopus laevis show potential for chemical signaling., Rhodes HJ, Amo M., PLoS One. September 7, 2022; 17 (9): e0273035.   
The homeodomain transcription factor Ventx2 regulates respiratory progenitor cell number and differentiation timing during Xenopus lung development., Rankin SA, Zorn AM., Dev Growth Differ. September 1, 2022; 64 (7): 347-361.   
Molecular conflicts disrupting centromere maintenance contribute to Xenopus hybrid inviability., Kitaoka M, Smith OK, Straight AF, Heald R., Curr Biol. August 26, 2022; 32 (18): 3939-3951.e6.   
Molecular dissection of condensin II-mediated chromosome assembly using in vitro assays., Yoshida MM, Kinoshita K, Aizawa Y, Tane S, Yamashita D, Shintomi K, Hirano T., Elife. August 19, 2022; 11   
Engagement of Foxh1 in chromatin regulation revealed by protein interactome analyses., Zhou JJ, Pham PD, Han H, Wang W, Cho KWY., Dev Growth Differ. August 1, 2022; 64 (6): 297-305.   
Component analysis of nucleolar protein compartments using Xenopus laevis oocytes., Lavering ED, Petros IN, Weeks DL., Dev Growth Differ. August 1, 2022; 64 (6): 306-317.   
Identification and validation of candidate risk genes in endocytic vesicular trafficking associated with esophageal atresia and tracheoesophageal fistulas., Zhong G, Ahimaz P, Edwards NA, Hagen JJ, Faure C, Lu Q, Kingma P, Middlesworth W, Khlevner J, El Fiky M, Schindel D, Fialkowski E, Kashyap A, Forlenza S, Kenny AP, Zorn AM, Shen Y, Chung WK., HGG Adv. July 14, 2022; 3 (3): 100107.   
Global analysis of cell behavior and protein dynamics reveals region-specific roles for Shroom3 and N-cadherin during neural tube closure., Baldwin AT, Kim JH, Seo H, Wallingford JB., Elife. March 4, 2022; 11   
Tissue-Targeted CRISPR-Cas9-Mediated Genome Editing of Multiple Homeologs in F0-Generation Xenopus laevis Embryos., Corkins ME, DeLay BD, Miller RK., Cold Spring Harb Protoc. March 1, 2022; 2022 (3):
Topographic map formation and the effects of NMDA receptor blockade in the developing visual system., Li VJ, Schohl A, Ruthazer ES., Proc Natl Acad Sci U S A. February 22, 2022; 119 (8):   
Uncoupling the BMP receptor antagonist function from the WNT agonist function of R-spondin 2 using the inhibitory peptide dendrimer RWd., Lee H, Sun R, Niehrs C., J Biol Chem. February 1, 2022; 298 (2): 101586.   
Proteomic screen reveals diverse protein transport between connected neurons in the visual system., Schiapparelli LM, Sharma P, He HY, Li J, Shah SH, McClatchy DB, Ma Y, Liu HH, Goldberg JL, Yates JR, Cline HT., Cell Rep. January 25, 2022; 38 (4): 110287.   
Patterns of tubb2b Promoter-Driven Fluorescence in the Forebrain of Larval Xenopus laevis., Daume D, Offner T, Hassenklöver T, Manzini I., Front Neuroanat. January 1, 2022; 16 914281.   
L-bodies are RNA-protein condensates driving RNA localization in Xenopus oocytes., Neil CR, Jeschonek SP, Cabral SE, O'Connell LC, Powrie EA, Otis JP, Wood TR, Mowry KL., Mol Biol Cell. December 1, 2021; 32 (22): ar37.   
Ion permeation controlled by hydrophobic residues and proton binding in the proton-activated chloride channel., Cai R, Tang J, Chen XZ., iScience. November 1, 2021; 24 (12): 103395.   
Imaging of dynamic actin remodeling reveals distinct behaviors of head and trunk mesoderm in gastrulating Xenopus laevis., Komatsu V, Doddihal V, Chang C., MicroPubl Biol. October 14, 2021; 2021   
Tbx5 drives Aldh1a2 expression to regulate a RA-Hedgehog-Wnt gene regulatory network coordinating cardiopulmonary development., Rankin SA, Steimle JD, Yang XH, Rydeen AB, Agarwal K, Chaturvedi P, Ikegami K, Herriges MJ, Moskowitz IP, Zorn AM., Elife. October 13, 2021; 10   
The DNA-to-cytoplasm ratio broadly activates zygotic gene expression in Xenopus., Jukam D, Kapoor RR, Straight AF, Skotheim JM., Curr Biol. October 11, 2021; 31 (19): 4269-4281.e8.   
Foxm1 regulates neural progenitor fate during spinal cord regeneration., Pelzer D, Phipps LS, Thuret R, Gallardo-Dodd CJ, Baker SM, Dorey K., EMBO Rep. September 6, 2021; 22 (9): e50932.   
Tissue disaggregation and isolation of specific cell types from transgenic Xenopus appendages for transcriptional analysis by FACS., Kakebeen AD, Chitsazan AD, Wills AE., Dev Dyn. September 1, 2021; 250 (9): 1381-1392.
Sobp modulates the transcriptional activation of Six1 target genes and is required during craniofacial development., Tavares ALP, Jourdeuil K, Neilson KM, Majumdar HD, Moody SA., Development. September 1, 2021; 148 (17):   
A convergent molecular network underlying autism and congenital heart disease., Rosenthal SB, Willsey HR, Xu Y, Mei Y, Dea J, Wang S, Curtis C, Sempou E, Khokha MK, Chi NC, Willsey AJ, Fisch KM, Ideker T., Cell Syst. August 17, 2021; 12 (11): 1094-1107.e6.   
Tubulin acetylation promotes penetrative capacity of cells undergoing radial intercalation., Collins C, Kim SK, Ventrella R, Carruzzo HM, Wortman JC, Han H, Suva EE, Mitchell JW, Yu CC, Mitchell BJ., Cell Rep. August 17, 2021; 36 (7): 109556.   
Xenopus, a Model to Study Wound Healing and Regeneration: Experimental Approaches., Slater PG, Palacios M, Larraín J., Cold Spring Harb Protoc. August 2, 2021; 2021 (8):
Twinfilin1 controls lamellipodial protrusive activity and actin turnover during vertebrate gastrulation., Devitt CC, Lee C, Cox RM, Papoulas O, Alvarado J, Shekhar S, Marcotte EM, Wallingford JB., J Cell Sci. July 15, 2021; 134 (14):   
The Wnt/PCP formin Daam1 drives cell-cell adhesion during nephron development., Krneta-Stankic V, Corkins ME, Paulucci-Holthauzen A, Kloc M, Gladden AB, Miller RK., Cell Rep. July 6, 2021; 36 (1): 109340.   
Axon terminals control endolysosome diffusion to support synaptic remodelling., Terni B, Llobet A., Life Sci Alliance. July 5, 2021; 4 (8):   
DLG5 variants are associated with multiple congenital anomalies including ciliopathy phenotypes., Marquez J, Mann N, Arana K, Deniz E, Ji W, Konstantino M, Mis EK, Deshpande C, Jeffries L, McGlynn J, Hugo H, Widmeier E, Konrad M, Tasic V, Morotti R, Baptista J, Ellard S, Lakhani SA, Hildebrandt F, Khokha MK., J Med Genet. July 1, 2021; 58 (7): 453-464.   
Rspo2 inhibits TCF3 phosphorylation to antagonize Wnt signaling during vertebrate anteroposterior axis specification., Reis AH, Sokol SY., Sci Rep. June 28, 2021; 11 (1): 13433.   
Altering metabolite distribution at Xenopus cleavage stages affects left-right gene expression asymmetries., Onjiko RM, Nemes P, Moody SA., Genesis. June 1, 2021; 59 (5-6): e23418.   
The Scf/Kit pathway implements self-organized epithelial patterning., Chuyen A, Rulquin C, Daian F, Thomé V, Clément R, Kodjabachian L, Pasini A., Dev Cell. March 22, 2021; 56 (6): 795-810.e7.
Parallel in vivo analysis of large-effect autism genes implicates cortical neurogenesis and estrogen in risk and resilience., Willsey HR, Exner CRT, Xu Y, Everitt A, Sun N, Wang B, Dea J, Schmunk G, Zaltsman Y, Teerikorpi N, Kim A, Anderson AS, Shin D, Seyler M, Nowakowski TJ, Harland RM, Willsey AJ, State MW., Neuron. March 3, 2021; 109 (5): 788-804.e8.
A role for Cep70 in centriole amplification in multiciliated cells., Kim SK, Brotslaw E, Thome V, Mitchell J, Ventrella R, Collins C, Mitchell B., Dev Biol. March 1, 2021; 471 10-17.   
Retinoic acid production, regulation and containment through Zic1, Pitx2c and Cyp26c1 control cranial placode specification., Dubey A, Yu J, Liu T, Kane MA, Saint-Jeannet JP., Development. February 16, 2021; 148 (4):
Rab11fip5 regulates telencephalon development via ephrinB1 recycling., Yoon J, Garo J, Lee M, Sun J, Hwang YS, Daar IO., Development. February 2, 2021; 148 (3):   
Understanding cornea epithelial stem cells and stem cell deficiency: Lessons learned using vertebrate model systems., Adil MT, Henry JJ., Genesis. February 1, 2021; 59 (1-2): e23411.   
Xenopus epidermal and endodermal epithelia as models for mucociliary epithelial evolution, disease, and metaplasia., Walentek P., Genesis. February 1, 2021; 59 (1-2): e23406.   
Affinity Purification of Label-free Tubulins from Xenopus Egg Extracts., Reusch S, Biswas A, Hirst WG, Reber S., STAR Protoc. December 18, 2020; 1 (3): 100151.   
Whole-Brain Calcium Imaging in Larval Xenopus., Offner T, Daume D, Weiss L, Hassenklöver T, Manzini I., Cold Spring Harb Protoc. December 1, 2020; 2020 (12):
R-spondins are BMP receptor antagonists in Xenopus early embryonic development., Lee H, Seidl C, Sun R, Glinka A, Niehrs C., Nat Commun. November 4, 2020; 11 (1): 5570.   
Comparative gene expression profiling between optic nerve and spinal cord injury in Xenopus laevis reveals a core set of genes inherent in successful regeneration of vertebrate central nervous system axons., Belrose JL, Prasad A, Sammons MA, Gibbs KM, Szaro BG., BMC Genomics. August 5, 2020; 21 (1): 540.   
The neurodevelopmental disorder risk gene DYRK1A is required for ciliogenesis and control of brain size in Xenopus embryos., Willsey HR, Xu Y, Everitt A, Dea J, Exner CRT, Willsey AJ, State MW, Harland RM., Development. June 22, 2020; 147 (21):   
Differences in Intrinsic Tubulin Dynamic Properties Contribute to Spindle Length Control in Xenopus Species., Hirst WG, Biswas A, Mahalingan KK, Reber S., Curr Biol. June 8, 2020; 30 (11): 2184-2190.e5.   
Simple embryo injection of long single-stranded donor templates with the CRISPR/Cas9 system leads to homology-directed repair in Xenopus tropicalis and Xenopus laevis., Nakayama T, Grainger RM, Cha SW., Genesis. June 1, 2020; 58 (6): e23366.   
Centriole Number and the Accumulation of Microtubules Modulate the Timing of Apical Insertion during Radial Intercalation., Collins C, Majekodunmi A, Mitchell B., Curr Biol. May 18, 2020; 30 (10): 1958-1964.e3.   
Chromatin accessibility dynamics and single cell RNA-Seq reveal new regulators of regeneration in neural progenitors., Kakebeen AD, Chitsazan AD, Williams MC, Saunders LM, Wills AE., Elife. April 27, 2020; 9   
Model systems for regeneration: Xenopus., Phipps LS, Marshall L, Dorey K, Amaya E., Development. March 19, 2020; 147 (6):   
An in vivo brain-bacteria interface: the developing brain as a key regulator of innate immunity., Herrera-Rincon C, Paré JF, Martyniuk CJ, Jannetty SK, Harrison C, Fischer A, Dinis A, Keshari V, Novak R, Levin M., NPJ Regen Med. February 4, 2020; 5 2.   
Disrupted ER membrane protein complex-mediated topogenesis drives congenital neural crest defects., Marquez J, Criscione J, Charney RM, Prasad MS, Hwang WY, Mis EK, García-Castro MI, Khokha MK., J Clin Invest. February 3, 2020; 130 (2): 813-826.   
Real-time physiological measurements of oxygen using a non-invasive self-referencing optical fiber microsensor., Ferreira F, Luxardi G, Reid B, Ma L, Raghunathan V, Zhao M., Nat Protoc. February 1, 2020; 15 (2): 207-235.
The tumor suppressor PTPRK promotes ZNRF3 internalization and is required for Wnt inhibition in the Spemann organizer., Chang LS, Kim M, Glinka A, Reinhard C, Niehrs C., Elife. January 14, 2020; 9   
Xenbase: deep integration of GEO & SRA RNA-seq and ChIP-seq data in a model organism database., Fortriede JD, Pells TJ, Chu S, Chaturvedi P, Wang D, Fisher ME, James-Zorn C, Wang Y, Nenni MJ, Burns KA, Lotay VS, Ponferrada VG, Karimi K, Zorn AM, Vize PD., Nucleic Acids Res. January 8, 2020; 48 (D1): D776-D782.   
Simple Method To Characterize the Ciliary Proteome of Multiciliated Cells., Sim HJ, Yun S, Kim HE, Kwon KY, Kim GH, Yun S, Kim BG, Myung K, Park TJ, Kwon T., J Proteome Res. January 3, 2020; 19 (1): 391-400.
Imaging nascent transcription in wholemount vertebrate embryos to characterize zygotic genome activation., Chen H, Good MC., Methods Enzymol. January 1, 2020; 638 139-165.
Endosome-Mediated Epithelial Remodeling Downstream of Hedgehog-Gli Is Required for Tracheoesophageal Separation., Nasr T, Mancini P, Rankin SA, Edwards NA, Agricola ZN, Kenny AP, Kinney JL, Daniels K, Vardanyan J, Han L, Trisno SL, Cha SW, Wells JM, Kofron MJ, Zorn AM., Dev Cell. December 16, 2019; 51 (6): 665-674.e6.   
ΔN-Tp63 Mediates Wnt/β-Catenin-Induced Inhibition of Differentiation in Basal Stem Cells of Mucociliary Epithelia., Haas M, Gómez Vázquez JL, Sun DI, Tran HT, Brislinger M, Tasca A, Shomroni O, Vleminckx K, Walentek P., Cell Rep. September 24, 2019; 28 (13): 3338-3352.e6.   
Xenopus: Driving the Discovery of Novel Genes in Patient Disease and Their Underlying Pathological Mechanisms Relevant for Organogenesis., Hwang WY, Marquez J, Khokha MK., Front Physiol. July 30, 2019; 10 953.   
Spatiotemporal Patterning of Zygotic Genome Activation in a Model Vertebrate Embryo., Chen H, Einstein LC, Little SC, Good MC., Dev Cell. June 17, 2019; 49 (6): 852-866.e7.   
Visualizing flow in an intact CSF network using optical coherence tomography: implications for human congenital hydrocephalus., Date P, Ackermann P, Furey C, Fink IB, Jonas S, Khokha MK, Kahle KT, Deniz E., Sci Rep. April 17, 2019; 9 (1): 6196.   
Rho Flares Repair Local Tight Junction Leaks., Stephenson RE, Higashi T, Erofeev IS, Arnold TR, Leda M, Goryachev AB, Miller AL., Dev Cell. February 25, 2019; 48 (4): 445-459.e5.
Six1 and Irx1 have reciprocal interactions during cranial placode and otic vesicle formation., Sullivan CH, Majumdar HD, Neilson KM, Moody SA., Dev Biol. February 1, 2019; 446 (1): 68-79.   
Rapid changes in tissue mechanics regulate cell behaviour in the developing embryonic brain., Thompson AJ, Pillai EK, Dimov IB, Foster SK, Holt CE, Franze K., Elife. January 15, 2019; 8   
The voltage sensing phosphatase (VSP) localizes to the apical membrane of kidney tubule epithelial cells., Ratzan W, Rayaprolu V, Killian SE, Bradley R, Kohout SC., PLoS One. January 1, 2019; 14 (4): e0209056.   
A YWHAZ Variant Associated With Cardiofaciocutaneous Syndrome Activates the RAF-ERK Pathway., Popov IK, Hiatt SM, Whalen S, Keren B, Ruivenkamp C, van Haeringen A, Chen MJ, Cooper GM, Korf BR, Chang C., Front Physiol. January 1, 2019; 10 388.   
The Many Faces of Xenopus: Xenopus laevis as a Model System to Study Wolf-Hirschhorn Syndrome., Lasser M, Pratt B, Monahan C, Kim SW, Lowery LA., Front Physiol. January 1, 2019; 10 817.   
Quantitative Phenotyping of Xenopus Embryonic Heart Pathophysiology Using Hemoglobin Contrast Subtraction Angiography to Screen Human Cardiomyopathies., Deniz E, Jonas S, Khokha MK, Choma MA., Front Physiol. January 1, 2019; 10 1197.   
Functional Evaluation of Olfactory Pathways in Living Xenopus Tadpoles., Terni B, Pacciolla P, Perelló M, Llobet A., J Vis Exp. December 11, 2018; (142):
Characterization of Pax3 and Sox10 transgenic Xenopus laevis embryos as tools to study neural crest development., Alkobtawi M, Ray H, Barriga EH, Moreno M, Kerney R, Monsoro-Burq AH, Saint-Jeannet JP, Mayor R., Dev Biol. December 1, 2018; 444 Suppl 1 S202-S208.   
Early redox activities modulate Xenopus tail regeneration., Ferreira F, Raghunathan V, Luxardi G, Zhu K, Zhao M., Nat Commun. October 16, 2018; 9 (1): 4296.   
The Xenopus tadpole: An in vivo model to screen drugs favoring remyelination., Mannioui A, Vauzanges Q, Fini JB, Henriet E, Sekizar S, Azoyan L, Thomas JL, Pasquier DD, Giovannangeli C, Demeneix B, Lubetzki C, Zalc B., Mult Scler. October 1, 2018; 24 (11): 1421-1432.
Extreme nuclear branching in healthy epidermal cells of the Xenopus tail fin., Arbach HE, Harland-Dunaway M, Chang JK, Wills AE., J Cell Sci. September 20, 2018; 131 (18):
Melanocortin Receptor 4 Signaling Regulates Vertebrate Limb Regeneration., Zhang M, Chen Y, Xu H, Yang L, Yuan F, Li L, Xu Y, Chen Y, Zhang C, Lin G., Dev Cell. August 20, 2018; 46 (4): 397-409.e5.   
Histone deacetylase activity has an essential role in establishing and maintaining the vertebrate neural crest., Rao A, LaBonne C., Development. August 8, 2018; 145 (15):   
The Psychiatric Cell Map Initiative: A Convergent Systems Biological Approach to Illuminating Key Molecular Pathways in Neuropsychiatric Disorders., Willsey AJ, Morris MT, Wang S, Willsey HR, Sun N, Teerikorpi N, Baum TB, Cagney G, Bender KJ, Desai TA, Srivastava D, Davis GW, Doudna J, Chang E, Sohal V, Lowenstein DH, Li H, Agard D, Keiser MJ, Shoichet B, von Zastrow M, Mucke L, Finkbeiner S, Gan L, Sestan N, Ward ME, Huttenhain R, Nowakowski TJ, Bellen HJ, Frank LM, Khokha MK, Lifton RP, Kampmann M, Ideker T, State MW, Krogan NJ., Cell. July 26, 2018; 174 (3): 505-520.   
Dual roles for ATP in the regulation of phase separated protein aggregates in Xenopus oocyte nucleoli., Hayes MH, Peuchen EH, Dovichi NJ, Weeks DL., Elife. July 17, 2018; 7   
Assembly of Spindles and Asters in Xenopus Egg Extracts., Field CM, Mitchison TJ., Cold Spring Harb Protoc. June 1, 2018; 2018 (6):
Embryonic regeneration by relocalization of the Spemann organizer during twinning in Xenopus., Moriyama Y, De Robertis EM., Proc Natl Acad Sci U S A. May 22, 2018; 115 (21): E4815-E4822.   
Genome-wide transcriptomics analysis identifies sox7 and sox18 as specifically regulated by gata4 in cardiomyogenesis., Afouda BA, Lynch AT, de Paiva Alves E, Hoppler S., Dev Biol. February 1, 2018; 434 (1): 108-120.   
Primordial Germ Cell Transplantation for CRISPR/Cas9-based Leapfrogging in Xenopus., Blitz IL., J Vis Exp. February 1, 2018; (132):
Paternal chromosome loss and metabolic crisis contribute to hybrid inviability in Xenopus., Gibeaux R, Acker R, Kitaoka M, Georgiou G, van Kruijsbergen I, Ford B, Marcotte EM, Nomura DK, Kwon T, Veenstra GJC, Heald R., Nature. January 18, 2018; 553 (7688): 337-341.   
In Vivo Analysis of the Neurovascular Niche in the Developing Xenopus Brain., Lau M, Li J, Cline HT., eNeuro. July 31, 2017; 4 (4):   
Distinct cis-acting regions control six6 expression during eye field and optic cup stages of eye formation., Ledford KL, Martinez-De Luna RI, Theisen MA, Rawlins KD, Viczian AS, Zuber ME., Dev Biol. June 15, 2017; 426 (2): 418-428.   
Identification of new regulators of embryonic patterning and morphogenesis in Xenopus gastrulae by RNA sequencing., Popov IK, Kwon T, Crossman DK, Crowley MR, Wallingford JB, Chang C., Dev Biol. June 15, 2017; 426 (2): 429-441.   
Spatiotemporally Controlled Mechanical Cues Drive Progenitor Mesenchymal-to-Epithelial Transition Enabling Proper Heart Formation and Function., Jackson TR, Kim HY, Balakrishnan UL, Stuckenholz C, Davidson LA., Curr Biol. May 8, 2017; 27 (9): 1326-1335.   
Foxh1 Occupies cis-Regulatory Modules Prior to Dynamic Transcription Factor Interactions Controlling the Mesendoderm Gene Program., Charney RM, Forouzmand E, Cho JS, Cheung J, Paraiso KD, Yasuoka Y, Takahashi S, Taira M, Blitz IL, Xie X, Cho KW., Dev Cell. March 27, 2017; 40 (6): 595-607.e4.
Evolution of vocal patterns: tuning hindbrain circuits during species divergence., Barkan CL, Zornik E, Kelley DB., J Exp Biol. March 1, 2017; 220 (Pt 5): 856-867.
Subfunctionalization of Paralogous Aryl Hydrocarbon Receptors from the Frog Xenopus Laevis: Distinct Target Genes and Differential Responses to Specific Agonists in a Single Cell Type., Freeburg SH, Engelbrecht E, Powell WH., Toxicol Sci. February 1, 2017; 155 (2): 337-347.
Xenopus extract approaches to studying microtubule organization and signaling in cytokinesis., Field CM, Pelletier JF, Mitchison TJ., Methods Cell Biol. January 1, 2017; 137 395-435.
Probing forebrain to hindbrain circuit functions in Xenopus., Kelley DB, Elliott TM, Evans BJ, Hall IC, Leininger EC, Rhodes HJ, Yamaguchi A, Zornik E., Genesis. January 1, 2017; 55 (1-2):   
Ciliary transcription factors and miRNAs precisely regulate Cp110 levels required for ciliary adhesions and ciliogenesis., Walentek P, Quigley IK, Sun DI, Sajjan UK, Kintner C, Harland RM., Elife. September 13, 2016; 5   
Fragile X Mental Retardation Protein Is Required to Maintain Visual Conditioning-Induced Behavioral Plasticity by Limiting Local Protein Synthesis., Liu HH, Cline HT., J Neurosci. July 6, 2016; 36 (27): 7325-39.
Xenopus pax6 mutants affect eye development and other organ systems, and have phenotypic similarities to human aniridia patients., Nakayama T, Fisher M, Nakajima K, Odeleye AO, Zimmerman KB, Fish MB, Yaoita Y, Chojnowski JL, Lauderdale JD, Netland PA, Grainger RM., Dev Biol. December 15, 2015; 408 (2): 328-44.   
RNA-Seq and microarray analysis of the Xenopus inner ear transcriptome discloses orthologous OMIM(®) genes for hereditary disorders of hearing and balance., Ramírez-Gordillo D, Powers TR, van Velkinburgh JC, Trujillo-Provencio C, Schilkey F, Serrano EE., BMC Res Notes. November 18, 2015; 8 691.   
The Nuclear Proteome of a Vertebrate., Wühr M, Güttler T, Peshkin L, McAlister GC, Sonnett M, Ishihara K, Groen AC, Presler M, Erickson BK, Mitchison TJ, Kirschner MW, Gygi SP., Curr Biol. October 19, 2015; 25 (20): 2663-71.   
Spindle-to-cortex communication in cleaving, polyspermic Xenopus eggs., Field CM, Groen AC, Nguyen PA, Mitchison TJ., Mol Biol Cell. October 15, 2015; 26 (20): 3628-40.   
Using supported bilayers to study the spatiotemporal organization of membrane-bound proteins., Nguyen PA, Field CM, Groen AC, Mitchison TJ, Loose M., Methods Cell Biol. January 1, 2015; 128 223-241.
TACC3 is a microtubule plus end-tracking protein that promotes axon elongation and also regulates microtubule plus end dynamics in multiple embryonic cell types., Nwagbara BU, Faris AE, Bearce EA, Erdogan B, Ebbert PT, Evans MF, Rutherford EL, Enzenbacher TB, Lowery LA., Mol Biol Cell. November 1, 2014; 25 (21): 3350-62.   
Spatial organization of cytokinesis signaling reconstituted in a cell-free system., Nguyen PA, Groen AC, Loose M, Ishihara K, Wühr M, Field CM, Mitchison TJ., Science. October 10, 2014; 346 (6206): 244-7.
The splicing factor PQBP1 regulates mesodermal and neural development through FGF signaling., Iwasaki Y, Thomsen GH., Development. October 1, 2014; 141 (19): 3740-51.   
Chromatin immunoprecipitation and deep sequencing in Xenopus tropicalis and Xenopus laevis., Wills AE, Gupta R, Chuong E, Baker JC., Methods. April 1, 2014; 66 (3): 410-21.

Wdr5 and Myc cooperate to regulate formation of neural crest stem cells., Compton K, Barter E, LaBonne C., Development. January 15, 2026; 153 (2):   
Persistence of an unusual triple sex chromosome system through allopolyploidization in African clawed frogs (Xenopus, subgenus Silurana)., Premachandra T, Gvoždík V, Anele EU, Kučka M, Chan YF, Horb ME, Chifundera ZK, Badjedjea G, Measey J, Evans BJ., Evolution. January 5, 2026;   
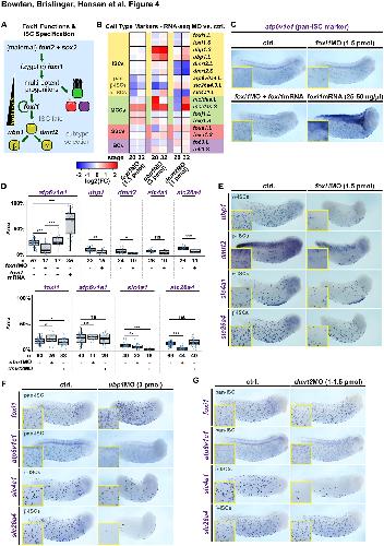
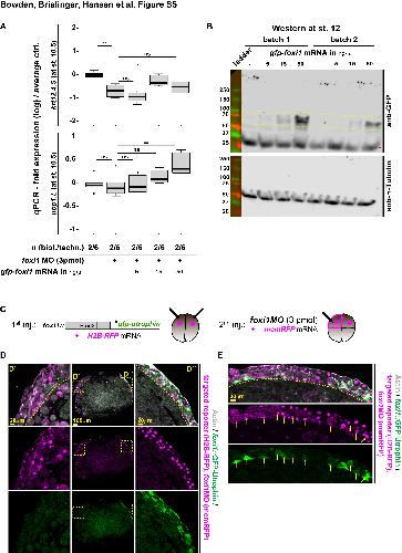
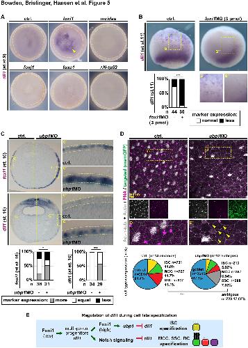
Foxi1 regulates multipotent mucociliary progenitors and ionocyte specification through transcriptional and epigenetic mechanisms., Bowden S, Brislinger-Engelhardt MM, Hansen M, Andricek A, Temporal-Plo A, Weber D, Hägele S, Lorenz F, Litwin T, Kreutz C, Walentek P., PLoS Biol. January 5, 2026; 24 (1): e3003583.   
Differential requirement of Hand1 during differentiation of lateral plate mesoderm lineages in Xenopus laevis., Deveau VA, Willson JA, Carleton JL, Drysdale TA., Dev Biol. September 14, 2025; 525 294-305.
PTBP3 Associated With 9q32 Locus Is a Candidate Gene for Nager Syndrome., Gonzalez JA, Devotta A, Hong CS, Griffin C, Saint-Jeannet JP., Birth Defects Res. August 1, 2025; 117 (8): e2518.
Krüppel-like factors play essential roles in regulating pluripotency and the formation of neural crest stem cells., Rigney S, York JR, LaBonne C., Development. May 1, 2025; 152 (9):   
A homozygous human WNT11 variant is associated with laterality, heart and renal defects., Berns H, Weber D, Haas M, Bakey Z, Brislinger-Engelhardt MM, Schmidts M, Walentek P., Dis Model Mech. April 9, 2025;   
In-cell NMR spectroscopy of nucleic acids: Basic concepts, practical aspects, and applications., Foldynova-Trantirkova S, Harnos J, Rynes J, Zlinska V, Trantirek L., Prog Nucl Magn Reson Spectrosc. February 24, 2025; 148-149 101560.   
Quantifying Nascent Transcription in Early Embryogenesis., Chen H., Methods Mol Biol. January 1, 2025; 2923 143-162.
Adeno-associated viral tools to trace neural development and connectivity across amphibians., Jaeger ECB, Vijatovic D, Deryckere A, Zorin N, Nguyen AL, Ivanian G, Woych J, Arnold RC, Gurrola AO, Shvartsman A, Barbieri F, Toma FA, Cline HT, Shay TF, Kelley DB, Yamaguchi A, Shein-Idelson M, Tosches MA, Sweeney LB., Dev Cell. November 25, 2024;   
The TOG5 domain of CKAP5 is required to interact with F-actin and promote microtubule advancement in neurons., Cammarata GM, Erdogan B, Sabo J, Kayaer Y, Dujava Zdimalova M, Engström F, Gupta U, Senel J, O'Brien T, Sibanda C, Thawani A, Folker ES, Braun M, Lansky Z, Lowery LA., Mol Biol Cell. November 1, 2024; 35 (12): br24.   
The future of comparative immunology viewed from the perspective of Xenopus research., Robert J., Dev Comp Immunol. August 6, 2024; 105238.
SoxB1 transcription factors are essential for initiating and maintaining neural plate border gene expression., Schock EN, York JR, Li AP, Tu AY, LaBonne C., Development. July 15, 2024; 151 (14):   
The people behind the papers - Paul Huber and Carole LaBonne., , Development. July 1, 2024; 151 (13):
BET activity plays an essential role in control of stem cell attributes in Xenopus., Huber PB, Rao A, LaBonne C., Development. July 1, 2024; 151 (13):   
Na,K-ATPase activity promotes macropinocytosis in colon cancer via Wnt signaling., Tejeda-Muñoz N, Azbazdar Y, Sosa EA, Monka J, Wei PS, Binder G, Mei KC, Kurmangaliyev YZ, De Robertis EM., Biol Open. May 15, 2024; 13 (5):   
Modelling human genetic disorders in Xenopus tropicalis., Willsey HR, Seaby EG, Godwin A, Ennis S, Guille M, Grainger RM., Dis Model Mech. May 1, 2024; 17 (5):   
ZP2 cleavage blocks polyspermy by modulating the architecture of the egg coat., Nishio S, Emori C, Wiseman B, Fahrenkamp D, Dioguardi E, Zamora-Caballero S, Bokhove M, Han L, Stsiapanava A, Algarra B, Lu Y, Kodani M, Bainbridge RE, Komondor KM, Carlson AE, Landreh M, de Sanctis D, Yasumasu S, Ikawa M, Jovine L., Cell. March 14, 2024; 187 (6): 1440-1459.e24.   
Re-examining the evidence that ivermectin induces a melanoma-like state in Xenopus embryos., Hutchison A, Sibanda C, Hulme M, Anwar S, Gur B, Thomas R, Lowery LA., Bioessays. January 1, 2024; 46 (1): e2300143.
The sulfotransferase XB5850668.L is required to apportion embryonic ectodermal domains., Marchak A, Neilson KM, Majumdar HD, Yamauchi K, Klein SL, Moody SA., Dev Dyn. December 1, 2023; 252 (12): 1407-1427.   
Transitioning from a research protocol to a scalable applied pathway for Xenopus laevis sperm cryopreservation at a national stock center: The effect of cryoprotectants., Arregui L, Koch JC, Tiersch TR., J Exp Zool B Mol Dev Evol. November 20, 2023;
Time-resolved quantitative proteomic analysis of the developing Xenopus otic vesicle reveals putative congenital hearing loss candidates., Baxi AB, Nemes P, Moody SA., iScience. September 15, 2023; 26 (9): 107665.   
Xenopus laevis (Daudin, 1802) as a Model Organism for Bioscience: A Historic Review and Perspective., Carotenuto R, Pallotta MM, Tussellino M, Fogliano C., Biology (Basel). June 20, 2023; 12 (6):   
Npr3 regulates neural crest and cranial placode progenitors formation through its dual function as clearance and signaling receptor., Devotta A, Juraver-Geslin H, Griffin C, Saint-Jeannet JP., Elife. May 10, 2023; 12   
Xenbase: key features and resources of the Xenopus model organism knowledgebase., Fisher M, James-Zorn C, Ponferrada V, Bell AJ, Sundararaj N, Segerdell E, Chaturvedi P, Bayyari N, Chu S, Pells T, Lotay V, Agalakov S, Wang DZ, Arshinoff BI, Foley S, Karimi K, Vize PD, Zorn AM., Genetics. May 4, 2023; 224 (1):   
A single-cell, time-resolved profiling of Xenopus mucociliary epithelium reveals nonhierarchical model of development., Lee J, Møller AF, Chae S, Bussek A, Park TJ, Kim Y, Lee HS, Pers TH, Kwon T, Sedzinski J, Natarajan KN., Sci Adv. April 7, 2023; 9 (14): eadd5745.   
Temporal Notch signaling regulates mucociliary cell fates through Hes-mediated competitive de-repression., Brislinger-Engelhardt MM, Lorenz F, Haas M, Bowden S, Tasca A, Kreutz C, Walentek P., bioRxiv. February 15, 2023;   
Translating Ribosome Affinity Purification (TRAP) and Bioinformatic RNA-Seq Analysis in Post-metamorphic Xenopus laevis., Whitworth GB, Watson FL., Methods Mol Biol. January 1, 2023; 2636 279-310.   
Surgical Methods in Postmetamorphic Xenopus laevis: Optic Nerve Crush Injury Model., Feidler AM, Nguyen HHM, Watson FL., Methods Mol Biol. January 1, 2023; 2636 205-219.   
Zmym4 is required for early cranial gene expression and craniofacial cartilage formation., Jourdeuil K, Neilson KM, Cousin H, Tavares ALP, Majumdar HD, Alfandari D, Moody SA., Front Cell Dev Biol. January 1, 2023; 11 1274788.   
TurboID functions as an efficient biotin ligase for BioID applications in Xenopus embryos., Kanzler CR, Donohue M, Dowdle ME, Sheets MD., Dev Biol. December 1, 2022; 492 133-138.   
Microsurgical Manipulations to Isolate Collectively Migrating Mesendoderm., Davidson LA., Cold Spring Harb Protoc. November 1, 2022; 2022 (11): Pdb.prot097378.
The Core Splicing Factors EFTUD2, SNRPB and TXNL4A Are Essential for Neural Crest and Craniofacial Development., Park BY, Tachi-Duprat M, Ihewulezi C, Devotta A, Saint-Jeannet JP., J Dev Biol. July 8, 2022; 10 (3):   
Imaging Methods in Xenopus Cells, Embryos, and Tadpoles., Davidson LA, Lowery LA., Cold Spring Harb Protoc. June 7, 2022; 2022 (5): Pdb.top105627.
Anterior patterning genes induced by Zic1 are sensitive to retinoic acid and its metabolite, 4-oxo-RA., Dubey A, Saint-Jeannet JP., Dev Dyn. March 1, 2022; 251 (3): 498-512.
Imaging Structural and Functional Dynamics in Xenopus Neurons., Cline HT., Cold Spring Harb Protoc. February 1, 2022; 2022 (2):
Cryopreservation of Xenopus Sperm and In Vitro Fertilization Using Frozen Sperm Samples., Noble A, Abu-Daya A, Guille M., Cold Spring Harb Protoc. February 1, 2022; 2022 (2):
Archiving genetically altered animals: a review of cryopreservation and recovery methods for genome edited animals., Hart-Johnson S, Mankelow K., Lab Anim. February 1, 2022; 56 (1): 26-34.
16p12.1 Deletion Orthologs are Expressed in Motile Neural Crest Cells and are Important for Regulating Craniofacial Development in Xenopus laevis., Lasser M, Bolduc J, Murphy L, O'Brien C, Lee S, Girirajan S, Lowery LA., Front Genet. January 1, 2022; 13 833083.   
A Brief History of Xenopus in Biology., De Robertis EM, Gurdon JB., Cold Spring Harb Protoc. December 1, 2021; 2021 (12):
Function of chromatin modifier Hmgn1 during neural crest and craniofacial development., Ihewulezi C, Saint-Jeannet JP., Genesis. October 1, 2021; 59 (10): e23447.   
Molecular mechanisms of hearing loss in Nager syndrome., Maharana SK, Saint-Jeannet JP., Dev Biol. August 1, 2021; 476 200-208.   
Mutations in SIX1 Associated with Branchio-oto-Renal Syndrome (BOR) Differentially Affect Otic Expression of Putative Target Genes., Mehdizadeh T, Majumdar HD, Ahsan S, Tavares ALP, Moody SA., J Dev Biol. June 30, 2021; 9 (3):   
Live Imaging of Cytoskeletal Dynamics in Embryonic Xenopus laevis Growth Cones and Neural Crest Cells., Erdogan B, Bearce EA, Lowery LA., Cold Spring Harb Protoc. April 1, 2021; 2021 (4):
Notch signaling induces either apoptosis or cell fate change in multiciliated cells during mucociliary tissue remodeling., Tasca A, Helmstädter M, Brislinger MM, Haas M, Mitchell B, Walentek P., Dev Cell. February 22, 2021; 56 (4): 525-539.e6.   
The skin microbiome of Xenopus laevis and the effects of husbandry conditions., Piccinni MZ, Watts JEM, Fourny M, Guille M, Robson SC., Anim Microbiome. February 5, 2021; 3 (1): 17.   
Modeling endoderm development and disease in Xenopus., Edwards NA, Zorn AM., Curr Top Dev Biol. January 1, 2021; 145 61-90.
Co-movement of astral microtubules, organelles and F-actin by dynein and actomyosin forces in frog egg cytoplasm., Pelletier JF, Field CM, Fürthauer S, Sonnett M, Mitchison TJ., Elife. December 7, 2020; 9   
Microtubule-dependent pushing forces contribute to long-distance aster movement and centration in Xenopus laevis egg extracts., Sulerud T, Sami AB, Li G, Kloxin A, Oakey J, Gatlin J., Mol Biol Cell. December 1, 2020; 31 (25): 2791-2802.   
Mcrs1 interacts with Six1 to influence early craniofacial and otic development., Neilson KM, Keer S, Bousquet N, Macrorie O, Majumdar HD, Kenyon KL, Alfandari D, Moody SA., Dev Biol. November 1, 2020; 467 (1-2): 39-50.   
Microtubule Growth Rates Are Sensitive to Global and Local Changes in Microtubule Plus-End Density., Geisterfer ZM, Zhu DY, Mitchison TJ, Oakey J, Gatlin JC., Curr Biol. August 3, 2020; 30 (15): 3016-3023.e3.
Novel truncating mutations in CTNND1 cause a dominant craniofacial and cardiac syndrome., Alharatani R, Ververi A, Beleza-Meireles A, Ji W, Mis E, Patterson QT, Griffin JN, Bhujel N, Chang CA, Dixit A, Konstantino M, Healy C, Hannan S, Neo N, Cash A, Li D, Bhoj E, Zackai EH, Cleaver R, Baralle D, McEntagart M, Newbury-Ecob R, Scott R, Hurst JA, Au PYB, Hosey MT, Khokha M, Marciano DK, Lakhani SA, Liu KJ., Hum Mol Genet. July 21, 2020; 29 (11): 1900-1921.   
Investigating the impact of the phosphorylation status of tyrosine residues within the TACC domain of TACC3 on microtubule behavior during axon growth and guidance., Erdogan B, St Clair RM, Cammarata GM, Zaccaro T, Ballif BA, Lowery LA., Cytoskeleton (Hoboken). July 1, 2020; 77 (7): 277-291.
Six1 proteins with human branchio-oto-renal mutations differentially affect cranial gene expression and otic development., Shah AM, Krohn P, Baxi AB, Tavares ALP, Sullivan CH, Chillakuru YR, Majumdar HD, Neilson KM, Moody SA., Dis Model Mech. March 3, 2020; 13 (3):   
Bringing immersive science to undergraduate laboratory courses using CRISPR gene knockouts in frogs and butterflies., Martin A, Wolcott NS, O'Connell LA., J Exp Biol. February 7, 2020; 223 (Pt Suppl 1):
Advancing genetic and genomic technologies deepen the pool for discovery in Xenopus tropicalis., Kakebeen A, Wills A., Dev Dyn. August 1, 2019; 248 (8): 620-625.   
Disassembly of Actin and Keratin Networks by Aurora B Kinase at the Midplane of Cleaving Xenopus laevis Eggs., Field CM, Pelletier JF, Mitchison TJ., Curr Biol. June 17, 2019; 29 (12): 1999-2008.e4.   
XMAP215 promotes microtubule-F-actin interactions to regulate growth cone microtubules during axon guidance in Xenopuslaevis., Slater PG, Cammarata GM, Samuelson AG, Magee A, Hu Y, Lowery LA., J Cell Sci. April 30, 2019; 132 (9):   
Characterization of Xenopus laevis guanine deaminase reveals new insights for its expression and function in the embryonic kidney., Slater PG, Cammarata GM, Monahan C, Bowers JT, Yan O, Lee S, Lowery LA., Dev Dyn. April 1, 2019; 248 (4): 296-305.   
Wolf-Hirschhorn Syndrome-Associated Genes Are Enriched in Motile Neural Crest Cells and Affect Craniofacial Development in Xenopus laevis., Mills A, Bearce E, Cella R, Kim SW, Selig M, Lee S, Lowery LA., Front Physiol. January 1, 2019; 10 431.   
Manipulating and Analyzing Cell Type Composition of the Xenopus Mucociliary Epidermis., Walentek P., Methods Mol Biol. January 1, 2018; 1865 251-263.
Navigating Xenbase: An Integrated Xenopus Genomics and Gene Expression Database., James-Zorn C, Ponferrada V, Fisher ME, Burns K, Fortriede J, Segerdell E, Karimi K, Lotay V, Wang DZ, Chu S, Pells T, Wang Y, Vize PD, Zorn A., Methods Mol Biol. January 1, 2018; 1757 251-305.
Wbp2nl has a developmental role in establishing neural and non-neural ectodermal fates., Marchak A, Grant PA, Neilson KM, Datta Majumdar H, Yaklichkin S, Johnson D, Moody SA., Dev Biol. September 1, 2017; 429 (1): 213-224.   
Spinal cord regeneration in Xenopus laevis., Edwards-Faret G, Muñoz R, Méndez-Olivos EE, Lee-Liu D, Tapia VS, Larraín J., Nat Protoc. February 1, 2017; 12 (2): 372-389.   
Research proceedings on amphibian model organisms., Liu LS, Zhao LY, Wang SH, Jiang JP., Dongwuxue Yanjiu. July 18, 2016; 37 (4): 237-45.
Modeling human development and disease in Xenopus. Preface., LaBonne C, Zorn AM., Dev Biol. December 15, 2015; 408 (2): 179.
SPARC triggers a cell-autonomous program of synapse elimination., López-Murcia FJ, Terni B, Llobet A., Proc Natl Acad Sci U S A. October 27, 2015; 112 (43): 13366-71.   
Understanding early organogenesis using a simplified in situ hybridization protocol in Xenopus., Deimling SJ, Halabi RR, Grover SA, Wang JH, Drysdale TA., J Vis Exp. January 12, 2015; (95): e51526.   
Xenbase, the Xenopus model organism database; new virtualized system, data types and genomes., Karpinka JB, Fortriede JD, Burns KA, James-Zorn C, Ponferrada VG, Lee J, Karimi K, Zorn AM, Vize PD., Nucleic Acids Res. January 1, 2015; 43 (Database issue): D756-63.   
In vivo investigation of cilia structure and function using Xenopus., Brooks ER, Wallingford JB., Methods Cell Biol. January 1, 2015; 127 131-59.
Molecular phylogeny of Pseudocapillaroides xenopi (Moravec et Cosgrov 1982) and development of a quantitative PCR assay for its detection in aquarium sediment., Feldman SH, Ramirez MP., J Am Assoc Lab Anim Sci. November 1, 2014; 53 (6): 668-74.
Cas9-based genome editing in Xenopus tropicalis., Nakayama T, Blitz IL, Fish MB, Odeleye AO, Manohar S, Cho KW, Grainger RM., Methods Enzymol. January 1, 2014; 546 355-75.
Simple and efficient CRISPR/Cas9-mediated targeted mutagenesis in Xenopus tropicalis., Nakayama T, Fish MB, Fisher M, Oomen-Hajagos J, Thomsen GH, Grainger RM., Genesis. December 1, 2013; 51 (12): 835-43.   
Breeding based remobilization of Tol2 transposon in Xenopus tropicalis., Lane MA, Kimber M, Khokha MK., PLoS One. October 8, 2013; 8 (10): e76807.   
Neurulation and neurite extension require the zinc transporter ZIP12 (slc39a12)., Chowanadisai W, Graham DM, Keen CL, Rucker RB, Messerli MA., Proc Natl Acad Sci U S A. June 11, 2013; 110 (24): 9903-8.   
Transgenic Xenopus laevis for live imaging in cell and developmental biology., Takagi C, Sakamaki K, Morita H, Hara Y, Suzuki M, Kinoshita N, Ueno N., Dev Growth Differ. May 1, 2013; 55 (4): 422-33.   
Probing the Xenopus laevis inner ear transcriptome for biological function., Powers TR, Virk SM, Trujillo-Provencio C, Serrano EE., BMC Genomics. June 8, 2012; 13 225.   
Xenopus white papers and resources: folding functional genomics and genetics into the frog., Khokha MK., Genesis. March 1, 2012; 50 (3): 133-42.
Xenopus tropicalis as a model organism for genetics and genomics: past, present, and future., Grainger RM., Methods Mol Biol. January 1, 2012; 917 3-15.
Xenopus research: metamorphosed by genetics and genomics., Harland RM, Grainger RM., Trends Genet. December 1, 2011; 27 (12): 507-15.