|
Fig. 1: RGC axon pathfinding in vivo requires cell-intrinsic and cell-extrinsic Piezo1 signalling. a, Schematic of the lateral view of a stage 40 Xenopus brain with orientation guides for rostral–caudal (R, C) and dorsal–ventral (D, V) axes. RGC axons grow from the optic chiasm towards the optic tectum along a stereotypic path (the optic tract), turning caudally at the mid-diencephalon (marked by an asterisk). b, Schematic cross-section of a Xenopus brain and retinae when Piezo1 is downregulated unilaterally in the nervous system. RGC axons cross the midline at the optic chiasm and grow across the contralateral brain surface. Normal Piezo1 levels are indicated in blue while Piezo1 depletion is shown in red. Piezo1-depleted axons grow across brain tissue with normal Piezo1 levels and vice versa. c–f, Images of RGC axon growth in vivo in control (c), Piezo1-depleted axons (d), Piezo1-depleted surrounding brain tissue (parenchyma) (e), and both axons and brain tissue depleted of Piezo1 (f). Scale bars, 50 μm. g, Optic tract (OT) elongation. Schematic representation of the fitted ellipse used to determine optic tract elongation, expressed as the ratio of long to short axes. Quantification for the indicated conditions (Kruskal–Wallis test, P < 0.0001, followed by Dunn’s post hoc test; adjusted P-values indicated). Each point represents a brain. Boxes show median, first and third quartiles; whiskers show the spread of data; ‘+’ indicate outliers. N denotes the number of animals. h, Scoring of brains displaying aberrant phenotypes. Quantification of embryos showing normal, stalling or misprojection defects after Piezo1 knockdown in axons, brain tissue or both (two-tailed chi-squared test, P = 1.014 × 10−8, followed by Fisher’s exact post hoc tests; number of animals indicated in parentheses) (Extended Data Fig. 2). Data are pooled from a minimum of three independent experiments. chi, chiasm; di, diencephalon; KD, knockdown; tec, tectum; tel, telencephalon.
|
|
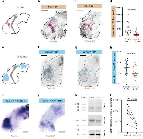
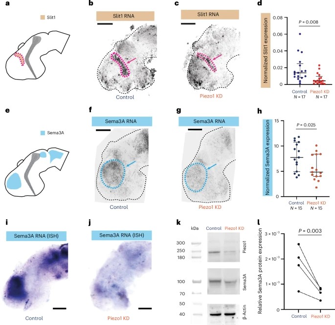
Fig. 2: Piezo1 downregulation attenuates the expression of diffusive long-range guidance cues in vivo.
a, Schematic representation of the expression pattern of the diffusive chemical guidance cue, Slit1. b,c, Representative HCR-FISH images of Slit1 expression in control (b) and Piezo1 knockdown (c) brains. d, Quantification of Slit1 mRNA expression (two-tailed unpaired t-test with Welch’s correction; P value indicated). e, Schematic of the Sema3A expression pattern. f,g, Representative HCR-FISH images of Sema3A expression in control (f) and Piezo1 knockdown (g) brains. h, Quantification of normalized Sema3A expression (two-tailed unpaired t-test with Welch’s correction; P value indicated). i,j, In situ hybridization of Sema3A mRNA expression in control (i) and Piezo1 knockdown (j) brains. k, Western blot of Piezo1, Sema3A and β-actin protein expression in control and Piezo1-depleted brains. l, Western blot quantification (N = 4, normalized to total protein, each point indicates the mean value of a biological replicate; two-tailed ratio paired t-test; P value indicated). Each point in d,h represents an embryo; bars indicate lower quartile, median and upper quartiles. N, number of animals. Scale bars, 100 μm. ISH, in situ hybridization. |
|
Fig. 3: Piezo1, but not Sema3A, knockdown leads to brain tissue softening.
a, Schematic of the experimental set-up for in vivo brain-stiffness mapping. b, Xenopus brain schematics. Dashed rectangle indicates the mapped region; lower left (LL) and upper right (UR) corners of stiffness maps (c,f) are indicated, colours indicate areas selected for regional analysis (g,h). c, AFM-based stiffness maps (colour maps) encoding the apparent elastic modulus, K, a measure of tissue stiffness, assessed at an indentation force F = 10 nN for control or Piezo1 downregulation exclusively in axons, in the surrounding brain tissue, or both. d, Quantification of AFM measurements of stiffness in different conditions (Kruskal–Wallis test, P < 0.0001; Dunn’s post hoc tests, adjusted P values indicated). e, Exposed brain of stage 40 Xenopus embryo electroporated with fluorescein-tagged morpholinos to visualize electroporated regions. Dashed lines: brain outline (white), electroporated region (blue) and AFM cantilever (black). Scale bar, 250 µm. f–h, Downregulating Sema3A and assessing tissue stiffness: AFM-based stiffness maps for control or Sema3A morpholino-electroporated brains (f); quantification of AFM stiffness measurements in Sema3A-producing regions (g) and adjacent non-Sema3A-producing regions (h) (Wilcoxon rank-sum test, P values indicated). Violin plots in d,g,h display the data distribution, overlayed with individual measurements shown as scattered points; means and medians are indicated as yellow crosses and white squares, respectively. Scale bars, 100 μm. N, number of animals; n, number of measurements. |
|
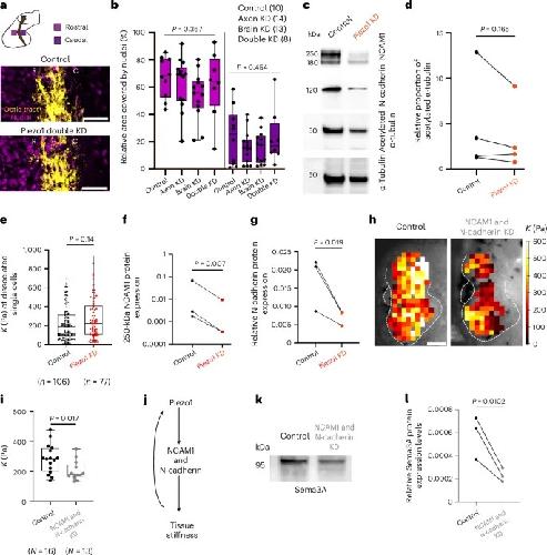
Fig. 4: Piezo1 modulates tissue stiffness by regulating cell–cell adhesion.
a,b, Local cell body densities. a, Representative images of nuclei (DAPI, magenta) in brain tissue rostral (R) and caudal (C) to the optic tract (DiI, yellow) in stage 40 Xenopus embryos. Scale bars, 50 μm. b, Relative nuclear area rostral and caudal to the optic tract (two independent experiments; one-way ANOVA). c, Western blot of NCAM1, N-cadherin, acetylated α-tubulin and total α-tubulin in control and Piezo1-depleted brains. d, Western blot quantification (N = 4) of relative proportion of acetylated α tubulin (ratio of acetylated α-tubulin/total α-tubulin). e, Quantification of the reduced apparent elastic modulus K of dissociated brain cells (two-tailed Mann–Whitney test). Each point represents a single cell. f,g, Western blot quantification (N = 3; normalized to total protein) of NCAM1 (250 kDa) (f) and N-cadherin (g). h, AFM-based stiffness maps overlaid on bright-field images of control and NCAM1- and N-cadherin-depleted brains. Scale bar, 100 µm. i, Tissue stiffness quantification (nested t-test). Each point represents the median K of an embryo. j, Schematic illustrating the mechanism linking Piezo1 to tissue stiffness: Piezo1 regulates major cell–cell adhesion proteins (N-cadherin, NCAM1), which in turn regulate tissue stiffness. k, Western blot of Sema3A protein expression in control and NCAM1 and N-cadherin-depleted brains. l, Quantification of Sema3A protein expression (N = 3; normalized to total protein). d,f,g,l, show two-tailed ratio paired t-tests; P-values are indicated. In b,e,i boxes show first and third quartiles with median lines; whiskers show the spread of data. Double KD, optic tract and brain tissue depleted of Piezo1. |
|
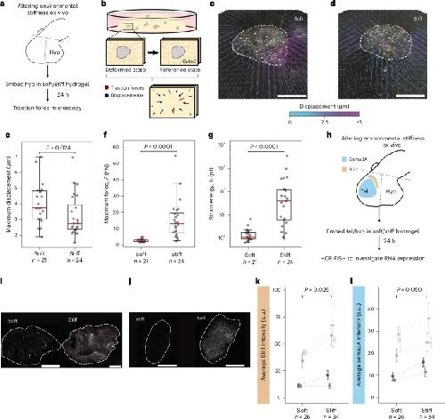
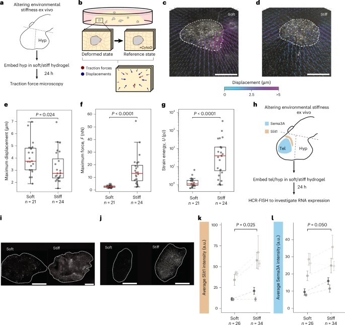
Fig. 5: Altering environmental stiffness ex vivo affects traction forces and guidance cue expression.
a,b, Schematic of the experimental design: hypothalamic (hyp) explants were dissected from Xenopus brains and embedded in collagen hydrogels for 24 h (a); the matrix was imaged in a deformed and a reference state (induced by tissue relaxation using cytochalasin D (CytoD)); deformations were quantified and forces calculated (b). c,d, Representative displacement fields for explants embedded in soft (c) and stiff (d) hydrogels. Displacements are colour-coded; white dashed lines indicate tissue boundaries. Scale bars, 100 µm. e, Maximum matrix displacement. f, Maximum traction force, F. g, The strain energy U, which is a measure of the work the tissue as a whole committed to deform the substrate. In e–g, each point represents an explant; boxes show first and third quartiles with median lines; whiskers extend to 1.5× the interquartile range (two-tailed Mann–Whitney U-test; P value indicated, N = 3). h, Schematic for perturbing environmental stiffness ex vivo. Telencephalon and hypothalamus (boundaries indicated in dashed lines) were embedded in soft or stiff 3D substrates. Slit1 and Sema3A mRNA expression were quantified by HCR-FISH after 24 h. i,j, Representative images of Slit1 (i) and Sema3A (j) expression in hypothalamic tissue in soft (left) and stiff (right) substrates. For guidance cue expression in the telencephalon, see Extended Data Fig. 6. Scale bars, 75 µm. k–l, Quantification of Slit1 (k) and Sema3A (l) mRNA expression. Points represent means ± standard errors of biological replicates (two-tailed ratio paired t-tests); n denotes number of tissue explants from five independent experiments. a.u., arbitrary units. |
|
Fig. 6: Stiffening brain tissue in vivo triggers Piezo1-dependent ectopic Sema3A expression.
a, Schematic of the experimental set-up for locally increasing tissue stiffness in wild-type brains in vivo. The hypothalamus was compression-stiffened with an AFM probe for >6 h. b,c, Representative Sema3A HCR-FISH images of control (b) and compression-stiffened (c) brains. Insets: regions selected for analysis. d, Ratio of the total area covered by signal in the compression-stiffened (CS) region to the mean area covered by the signal in background (BG) regions were analysed (unpaired t-test with Welch’s correction; P value indicated). e, Schematic of the experimental set-up for locally increasing tissue stiffness in Piezo1 knockdown brains in vivo. The telencephalic region of the brain was compression-stiffened as in a. f,g, Representative Sema3A HCR-FISH images in control (f) and compression-stiffened (g) Piezo1 knockdown brains. Insets: regions selected for analysis. h, Ratio of the total area covered by signal in the CS region to the mean area covered by the signal in BG regions were analysed (Kruskal–Wallis test, P < 0.0001; Dunn’s post hoc test for multiple comparison; P values indicated). In d,h, each point represents an embryo; lower quartile, median and upper quartile are indicated by bars. Scale bars, 100 μm (whole brain), 20 μm (insets). SCR, scrambled control morpholino. |