|
FIGURE 1. Morphometric changes in the tadpole tectum between stages 45 and 48. (a) Illustration of the tadpole and tadpole tectum at Stages 45 and 48. The neuropil of the tectum is represented by darker colors. (b) Volume of the tectum and tectal neuropil increased significantly from Stages 45 to 48. (c) (Left) Schematic of a tadpole with hemimosaic GCaMP6s expression restricted to the left half of the animal. (Right) Two‐photon optical section showing GCaMP6s expression limited to tectal cells in the left and RGC axons in the right tectal hemisphere. A single postsynaptic cell in the left tectal hemisphere was labeled with Alexa Fluor 594 dextran fluorescent dye. (d) (Left) Maximum projection images of the left tectal hemisphere of the same tadpole at Stages 45 and 48, with a single postsynaptic tectal neuron labeled with Alexa 594 dextran. (Right) Reconstructions of the dendritic tree of the dextran‐labeled cell, with colored patches showing the boundaries of its 3D spanning volume. (e) Dendritic total branch length increased from Stages 45 to 48. (f) Dendrite density, calculated as total branch length divided by neuropil volume, did not change significantly. (g) Dendrite spanning volume increased from Stages 45 to 48. (h) Dendrite coverage, calculated as dendrite spanning volume divided by neuropil volume, did not change significantly. (i) Position of the cell soma along the rostrocaudal (R–C) axis was calculated as the distance from the soma to the caudal limit of the tectum divided by the full length of the R–C axis. (j) Labeled neuronal somata shifted rostrally from Stages 45 to 48. (k) Position of the cell soma along the dorsoventral (D–V) axis. From Stages 45 to 48, cell somata shifted deeper below the dorsal surface of the tectum. (l) β‐Tubulin and CldU labeling in the tectum of an animal treated with 10 mM CldU for 2 h at Stage 45 and sacrificed at Stage 48. CldU labeling can be seen distributed in the cell body layer in a laminar fashion, consistent with new tectal cells being added in layers from the caudal end of the tectum. CldU puncta can also be seen sparsely distributed in the tectal neuropil. All paired comparisons were done using Wilcoxon matched pairs test, n = 10 animals, *p < 0.05, **p < 0.01. |
|
FIGURE 2. Visual receptive fields represented in the tectal neuropil at different developmental stages. (a) Azimuth and elevation receptive field maps from the same animal at Stages 45 and 48. Receptive field (RF) positions were calculated as the phase of the response to a repeated drifting bar stimulus in the corresponding axis. Pixel intensities indicate signal‐to‐noise ratio (SNR). Images were taken in stacks of 10 optical sections starting at approximately 40 µm depth from the surface of the tectum, with 7.5 µm between sections. Scale bar is 40 µm. (b) 3D renderings of the phase maps from (a), showing only voxels in the neuropil with SNR > 2. (c) Neuropil receptive field positions from (b) (all optical sections) mapped onto the stimulus display field. (d) Mean neuropil phase did not differ between early (Stages 45 and 46) and late (Stage 48) stages for both azimuth and elevation axes (n = 9 animals, Wilcoxon matched pairs test). (e) Cumulative probability distribution of neuropil receptive field phase values. Thin lines show data from individual animals (n = 9), down‐sampled to 2000 random data points for each animal. Thick lines show pooled data from all animals. Pooled data show a small but significant shift in the RF distributions between early and late stages for both azimuth and elevation (Kolmogorov–Smirnov test, ****p < 0.0001). |
|
FIGURE 3. Receptive fields measured at the dendrites of single tectal neurons at different developmental stages. (a) Example optical section from the same animal imaged at Stages 46 and 48: (Left) Morphology of the tectum with a single‐cell electroporated dextran‐labeled neuron. (Middle) Elevation receptive field maps (pixel intensities indicate SNR). (Right) Elevation receptive field maps overlaid with mask of dextran labeling. (b) Cumulative distribution of receptive field phase values recorded from areas in the neuropil with dextran labeling (n = 9 animals, 10 optical sections for each animal). Thin lines show data from individual animals, downsampled to 200 data points for each animal. Thick lines show pooled data from all animals. Phase values were corrected by mean centering (see Section 4). Pooled data from all nine animals show significant difference between early and late stages for both azimuth and elevation (Kolmogorov–Smirnov test, ****p < 0.0001). (c) RF phase values from the animal in (a) (data from 10 optical sections) mapped onto the stimulus display field. Colored scatter points represent data points from the neuropil; black scatter points represent data points from areas in the neuropil with dextran labeling. (d) Heat maps showing the data from (c) binned into 2D histograms (50 × 50 bins. Bin counts were normalized so that the sum of all bin counts in each histogram equals 1). (e) The match value (see Section 4) between RF histograms for neuropil and dextran‐labeled cells was high (median 0.58 for early stage and 0.62 for late stage) and didn't change significantly between early and late stages (Wilcoxon matched pairs test, n = 9 animals). |
|
FIGURE 4. Receptive fields of tectal neuron cell bodies across developmental stages. (a) Azimuth and elevation cell body receptive field maps from the same animal and showing the same optical sections as in Figure 2a. RF phase values were calculated from the mean ΔF/F trace for each cell body ROI. Only cells with SNR > 2 are shown. Scale bar is 40 µm. (b) Mean cell body RF phase (n = 6 animals). There was no significant difference between early and late stages (Wilcoxon matched pairs test). (c) Cumulative probability distributions of cell body RF phase values. Thin lines show data from individual animals (n = 6), downsampled to 100 cells for each animal. Thick lines show pooled data from all animals. Pooled data reveal a small difference between early and late stages for both azimuth and elevation (Kolmogorov–Smirnov test, ****p < 0.0001). For the analyses in (b) and (c), only cells with SNR > 2 were included, corresponding to 42.8% of total segmented cells for Azimuth/early, 55.9% for Azimuth/late, 45.4% for Elevation/early, and 62.3% for Azimuth/late. |
|
FIGURE 5. Stage‐dependent change in retinotectal input wiring mechanisms during development. The initial development of the retinotectal projection is characterized by broad integration of multiple RGC inputs representing a large portion of the visual field, as demonstrated by results in the current study. In this phase, the dendritic arbors of tectal neurons grow at a pace proportionate to the overall growth of the optic tectum. In later development, there is a refinement of visual receptive fields, presumably as a result of activity‐dependent input selection. Throughout development, the retina grows radially by adding RGCs at the ciliary margin, whereas the tectum adds cells in a caudomedial proliferative zone, displacing older cells toward the anterior tectum. To maintain an orderly topographic representation, RGCs and tectal neurons must shift their connections. RGC, retinal ganglion cell. |
|
Fig S1: Morphometric changes in dextran-labelled cells between stages 45 and 48.
(a) Sholl analysis for dextran-labelled cells at Stage 45 and 48 (mean ± SEM number of intersections, n=10 animals). Two-factor repeated measures ANOVA for stage and Sholl radius found significant main effects for both stage and Sholl radius (Stage F(1,135) = 35.55, ****p < 0.0001); Sholl radius F(14,135) = 22.45, ****p < 0.0001). (b) Branch tip number for dextran-labelled cells increased significantly from stage 45 to 48 (Wilcoxon matched pairs test, n=10 animals, *p < 0.05). (c) Branch tip density (number of branch tips per neuropil volume) did not change significantly (p = 0.9219). (d~g) Relationships between various morphometric measurements of dextran-labelled cells and the position of their cell soma along the rostro-caudal axis of the tectum. Solid and dotted lines show linear regressions (performed separately for stage 45 and 48 data) and their 95% confidence intervals. (d) Soma position vs dendrite spanning volume. Slopes for linear regressions were not significantly different from zero (p45 = 0.6594, p48 = 0.9950). (e) Soma position vs total branch length. Slopes for linear regressions were not significantly different from zero (p45 = 0.8643, p48 = 0.5366). (f) Soma position vs dendrite coverage. Slopes for linear regressions were not significantly different from zero (p45 = 0.4535, p48 = 0.5310). (g) Soma position at Stage 45 vs change in dendrite coverage between Stage 45-48. Slope for linear regression was not significantly different from zero (p = 0.5045). |
|
Fig S2: Receptive field mapping.
(a) Schematic of the imaging setup for receptive field mapping. The tadpole is positioned parallel to the LCD screen, with the eye to be stimulated aligned to the center of the bottom edge of the display area. From this viewpoint, the display area spans 110° visual angle in azimuth and 60° in elevation. Each cycle of the mapping stimulus consisted of a bar slowly traversing the screen once over 10 s, followed by 10 s of blank period. (b) Example visual responses to a mapping stimulus consisting of a vertical dark bar drifting from anterior to posterior field, taken from 2 neuropil voxels and 1 cell body ROI after Gaussian filtering. Yellow highlights indicate when the drifting bar was visible. The stimulus was repeated 9 times. (c) Power spectrum of the first differential of the response trace from Voxel 2. A peak in power (arrowhead) can be seen at the stimulation frequency (0.05 Hz). (d) To calculate the azimuth receptive field map, phase maps were first extracted from responses to opposite direction drifting bars (φ1 and φ2), then the absolute phase (φ+) was calculated by taking the difference between them. tblank represents the fixed interval between each bar sweep. For voxel-wise receptive field maps, pixel intensity values in map images represent the SNR of the corresponding voxels. For the absolute phase map, SNR for each voxel is defined as the smaller of the two SNR values recorded for that voxel’s responses to opposite direction drifting bars.
|
|
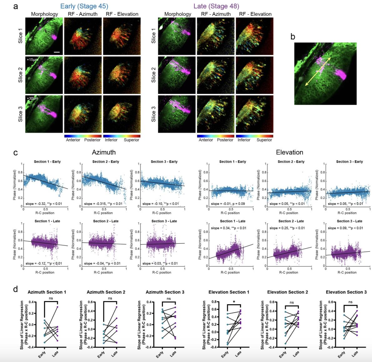
Fig S3: Comparing retinotopic gradients in three matched optical sections from the same animal at early and late stages.
(a) Example images from one animal. Scale bar in upper left image is 40 μm. The three optical sections are spaced 15 μm in depth from each other, with Section 3 at the bottommost depth. In each row of 3 images for each optical section: (Left) Morphology of the tectum showing dextran-labelled cell. (Middle) Azimuth receptive field map (pixel intensities indicate SNR). (Right) Elevation receptive field map. (b) For each stage, the rostrocaudal axis of the neuropil of the center section, Section 2, was used as the reference R-C axis when quantifying the topographic gradients along the R-C axis. An R-C position of 0 is closest to the caudal edge of the neuropil, 1 is closest to the rostral end. (c) Distribution of receptive field phase values along the R-C axis for the example animal and optical sections shown in (a). Black line shows simple linear regressions fitted to the data. Phase values are scaled from the original range of [-pi, 0] to a range of [0, 1], therefore the range of the linear regression slope is [-1,1], and a slope of 1 or -1 indicates a topographic gradient that is perpendicular to the R-C axis. (d) Comparing slopes of linear regressions fitted to phase vs R-C position (n = 10 animals). Data for animals/sections where the linear regression wasn’t a good fit were excluded. Comparing slope values at early vs late stages yielded no significant direction of change for all cases except for the elevation gradients in Section 1, which showed a significant increase (Wilcoxon matched-pairs test, *p = 0.0273). |
|
Fig S4: Signal to noise ratio in postsynaptic tectal cells.
(a) SNR of cell body responses to drifting bars in the same animal at stage 45 and 48. Cell body ROIs are colored according to the SNR of their stimulus-evoked response. Only cells with SNR > 2 are shown. Scale bar is 40 μm. (b) SNR of cell body evoked responses to drifting bars at early (stage 45-46) and late (stage 48) stages, showing results from all cells pooled from 5 animals. All available cells were included in the analysis, including those with SNR ≤ 2. SNR was significantly higher at late stage for both azimuth and elevation (azimuth: nearly = 3679, nlate = 3781; elevation: nearly = 3633, nlate = 3886) (c) Median and 75th percentile of evoked response amplitudes from the cells in (b). Response amplitude is defined as the amplitude of the Fourier component at the stimulation frequency. Response amplitudes were significantly higher at late stage for both azimuth and elevation. (d) Median and 75th percentile of noise levels from the cells in (b). Noise level was calculated as the standard deviation of Fourier power at all frequencies above the stimulation frequency. Noise levels were slightly lower at late stage for azimuth, and not significantly different between early and late stages for elevation.
All paired comparisons were performed using two-tailed Mann-Whitney tests, ****p < 0.001, *p < 0.05.
|
|
Fig S5: Comparing the distribution of retinotopic representations from the neuropil and cell bodies.
Data from same animal and optical sections shown in Fig. S2a-c. Scale bar in upper left image is 40 μm. Dark points in scatterplots denote data from cell bodies, lighter points denote data from the neuropil.
|
|
Fig S6: Comparing the distribution of retinotopic representations from the neuropil and cell bodies, showing data from a second animal.
Scale bar in upper left image is 40 μm. Dark points in scatterplots denote data from cell bodies, lighter points denote data from the neuropil.
|