|
Figure 1. T3 is critical for postembryonic development by regulating transcription through TR. (A) Plasma T3 levels during human and Xenopus development (with peak level set to 100 for each species). Frog metamorphosis, which takes place between stage 54 to stage 66, roughly the second month of Xenopus development, transforms essentially every single tissue/organ of a tadpole as the animal changes into a frog. Metamorphosis shares many similarities with postembryonic development in human, a period of about 4 months before to several months after birth when most organs/tissues mature into adult forms. Of note, plasma T3 level peaks during both metamorphosis in frog and postembryonic development in human (1). (B) A dual function model for TR during Xenopus metamorphosis. During premetamorphosis (before stage 54), there is little or no T3 present and thus most TRs are in the unliganded state and TR/RXR heterodimers bind to TREs in chromatin to recruit HDAC-containing corepressors complexes to target genes. This leads to reduced levels of activation histone marks and increased levels of repression histone marks to facilitate repression of the target genes. During metamorphosis, T3 binds to TRs, which in turn releases corepressor complexes and recruit coactivator complexes to cause chromatin remodeling, including the loss of 2–3 nucleosomes around the TRE and changes in histone modifications, e.g., increased activation histone marks and decreased repression histone marks, to facilitate transcriptional activation of target genes. |
|
Figure 2. Distinct organ-specific effects of TRα- and TRβ-KO correlate with relative TR expression in the organs during development. Upper: Morphological changes of the whole animal, intestine, limb, and tail during metamorphosis. Middle: Knocking out TRα or TRβ has stage-dependent effects on metamorphosis of the limb, intestine, and tail. TRα KO accelerates (arrow pointing up) limb development prior to the onset of metamorphosis (stage 54, green line) but inhibits (arrow pointing down) it after the onset of metamorphosis, inhibits intestinal remodeling between stage 58 and stage 66, but has no effect (-) on tail resorption between stage 61 and stage 66. In contrast, TRβ KO does not affect limb development but inhibits intestinal remodeling and tail resorption (see (49) for more details). Note that these phenotypes are based on KO studies in Xenopus tropicalis, although similar results are expected for Xenopus laevis. Lower: relative expression of TRα and TRβ in the limb, intestine, and tail around stage 54 (left, premetamorphosis), stage 61 (a climax stage when intestinal remodeling is occurring dramatically), and stage 63 (a climax stage when tail resorption is occurring rapidly). Based on (56, 57). |
|
Figure 3. Comparative analysis of ChIP-seq data reveals much fewer TR-bound genes in the tail compared to the limb and intestine at the onset of metamorphosis. Venn diagram analysis was performed for TR-bound genes as obtained from ChIP-seq data for the tail, intestine and hindlimb of premetamorphic tadpoles treated with or without T3. Note that most TR-bound genes are common among the organs. The tail has the smallest proportion of unique TR-bound genes (26 out of 1393 or 2%). The ChIP-seq were performed on organs pooled from multiple premetamorphic tadpoles at stage 54 with or without T3 treatment. See (57) for more details. |
|
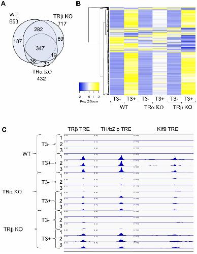
Figure 4. There are few TRα- or TRβ-specific TR-bound genes in intestine and TRα KO has bigger effect on target binding than TRβ KO in the intestine of premetamorphic tadpoles. (A) Venn diagram showing overlap among TR-bound genes identified in the wild type (WT), TRα KO, and TRβ KO intestine. The TR-bound genes in the presence or absence of T3 treatment for each genotype were combined together for the comparison. Note that 1) most genes bound by TR were common among all three genotypes, suggesting that TRα and TRβ bind to the same genes. There were more genes bound by TR in TRβ KO intestine compared to TRα KO intestine, suggesting that TRα KO has a bigger effect on TR-binding to targets than TRβ KO, presumably due to the higher level of TRα expression at stage 54. (B) Heatmap showing the CPM (count per million) value for all TR-bound genes identified in WT, TRα KO, and TRβ KO intestine with or without T3 treatment. CPM values were normalized across rows and clustered with Euclidean distance metric and average linkage. Blue to yellow gradient represents normalized level of TR binding (CPM) from low to high. Note that there are more genes with increased TR-binding (blue to yellow) after T3 treatment of WT and TRβ KO tadpoles compared to TRα KO tadpoles, indicating that TRα KO has a bigger effect on TR-binding to individual targets than TRβ KO. (C) TR binding to known TREs in the intestine of WT, TRα KO, and TRβ KO tadpoles at stage 54 increased after T3 treatment. IGV software was used to visualize known TRE regions of TR-target genes TRβ, TH/bZip, and Klf9, in the ChIP-seq data. Blue peaks in each wiggle plot represent the normalized ChIP-seq reads. There were three technical replicates for each sample (-T3 or +T3). The ChIP-seq were performed on intestines pooled from multiple premetamorphic tadpoles at stage 54 with or without T3 treatment. See (60) for more details. |
|
Figure 1. T3 is critical for postembryonic development by regulating transcription through TR. (A) Plasma T3 levels during human and Xenopus development (with peak level set to 100 for each species). Frog metamorphosis, which takes place between stage 54 to stage 66, roughly the second month of Xenopus development, transforms essentially every single tissue/organ of a tadpole as the animal changes into a frog. Metamorphosis shares many similarities with postembryonic development in human, a period of about 4 months before to several months after birth when most organs/tissues mature into adult forms. Of note, plasma T3 level peaks during both metamorphosis in frog and postembryonic development in human (1). (B) A dual function model for TR during Xenopus metamorphosis. During premetamorphosis (before stage 54), there is little or no T3 present and thus most TRs are in the unliganded state and TR/RXR heterodimers bind to TREs in chromatin to recruit HDAC-containing corepressors complexes to target genes. This leads to reduced levels of activation histone marks and increased levels of repression histone marks to facilitate repression of the target genes. During metamorphosis, T3 binds to TRs, which in turn releases corepressor complexes and recruit coactivator complexes to cause chromatin remodeling, including the loss of 2–3 nucleosomes around the TRE and changes in histone modifications, e.g., increased activation histone marks and decreased repression histone marks, to facilitate transcriptional activation of target genes. |
|
Figure 2. Distinct organ-specific effects of TRα- and TRβ-KO correlate with relative TR expression in the organs during development. Upper: Morphological changes of the whole animal, intestine, limb, and tail during metamorphosis. Middle: Knocking out TRα or TRβ has stage-dependent effects on metamorphosis of the limb, intestine, and tail. TRα KO accelerates (arrow pointing up) limb development prior to the onset of metamorphosis (stage 54, green line) but inhibits (arrow pointing down) it after the onset of metamorphosis, inhibits intestinal remodeling between stage 58 and stage 66, but has no effect (-) on tail resorption between stage 61 and stage 66. In contrast, TRβ KO does not affect limb development but inhibits intestinal remodeling and tail resorption (see (49) for more details). Note that these phenotypes are based on KO studies in Xenopus tropicalis, although similar results are expected for Xenopus laevis. Lower: relative expression of TRα and TRβ in the limb, intestine, and tail around stage 54 (left, premetamorphosis), stage 61 (a climax stage when intestinal remodeling is occurring dramatically), and stage 63 (a climax stage when tail resorption is occurring rapidly). Based on (56, 57). |
|
Figure 3. Comparative analysis of ChIP-seq data reveals much fewer TR-bound genes in the tail compared to the limb and intestine at the onset of metamorphosis. Venn diagram analysis was performed for TR-bound genes as obtained from ChIP-seq data for the tail, intestine and hindlimb of premetamorphic tadpoles treated with or without T3. Note that most TR-bound genes are common among the organs. The tail has the smallest proportion of unique TR-bound genes (26 out of 1393 or 2%). The ChIP-seq were performed on organs pooled from multiple premetamorphic tadpoles at stage 54 with or without T3 treatment. See (57) for more details. |
|
Figure 4. There are few TRα- or TRβ-specific TR-bound genes in intestine and TRα KO has bigger effect on target binding than TRβ KO in the intestine of premetamorphic tadpoles. (A) Venn diagram showing overlap among TR-bound genes identified in the wild type (WT), TRα KO, and TRβ KO intestine. The TR-bound genes in the presence or absence of T3 treatment for each genotype were combined together for the comparison. Note that 1) most genes bound by TR were common among all three genotypes, suggesting that TRα and TRβ bind to the same genes. There were more genes bound by TR in TRβ KO intestine compared to TRα KO intestine, suggesting that TRα KO has a bigger effect on TR-binding to targets than TRβ KO, presumably due to the higher level of TRα expression at stage 54. (B) Heatmap showing the CPM (count per million) value for all TR-bound genes identified in WT, TRα KO, and TRβ KO intestine with or without T3 treatment. CPM values were normalized across rows and clustered with Euclidean distance metric and average linkage. Blue to yellow gradient represents normalized level of TR binding (CPM) from low to high. Note that there are more genes with increased TR-binding (blue to yellow) after T3 treatment of WT and TRβ KO tadpoles compared to TRα KO tadpoles, indicating that TRα KO has a bigger effect on TR-binding to individual targets than TRβ KO. (C) TR binding to known TREs in the intestine of WT, TRα KO, and TRβ KO tadpoles at stage 54 increased after T3 treatment. IGV software was used to visualize known TRE regions of TR-target genes TRβ, TH/bZip, and Klf9, in the ChIP-seq data. Blue peaks in each wiggle plot represent the normalized ChIP-seq reads. There were three technical replicates for each sample (-T3 or +T3). The ChIP-seq were performed on intestines pooled from multiple premetamorphic tadpoles at stage 54 with or without T3 treatment. See (60) for more details. |