|
Fig. 1. Sox3 protein co-localization with pax3 transcripts during gastrulation and
co-localization decreases with the onset of neurulation. (A) Whole embryos
immunostained for Sox3 (magenta) and probed with HCR oligos for pax3 (green) across
multiple developmental stages (blastula through late neurula). DAPI is shown in gray.
Diagrams show domains of co-localization (yellow) and at each time point. Sox3 protein. (C) localization is displayed in magenta and pax3 transcripts in green in diagrams. (B)
Neural plate border/neural crest-induced explants immunostained for Sox3 (magenta) and probed with HCR oligos for intronic pax3 (green), marking nascent transcripts,
across multiple developmental stages (blastula through late neurula). DAPI is shown in gray. Arrows denote cells where nascent pax3 transcripts co-localize with nuclear Sox3 protein. (C) Quantification of co-localization, as shown by violin plots, between Sox3
protein and nascent pax3 transcripts over developmental time. Outlier data points are displayed as hollow circles. Means are displayed as black horizonal bars. (D) Western
blot for endogenous Sox3 protein (green) and actin (red) in neural plate border-induced explants, epidermal explants, and neural-induced explants at stages 9, 11, 13, and 15.
Bar graph shows the quantification of western signal where the ratio of Sox3 to actin is normalized to stage 9. Error bars show standard deviation. ns=not significant; (***) p<0.001; dorsal (d); anterior (a); posterior (p); blastopore (bp); neural plate border (NPB); epidermis (Epi); neural (Neu) |
|
Fig. 2. SoxB1 factors are necessary for neural plate border formation. (A) In situ
hybridization for pax3, zic1, msx1, and tfap2a in stage 12.5-13 embryos unilaterally
injected with sox2 and sox3 morpholino (*denotes injected side). Beta-galactosidase
(red) was used as a lineage tracer. (B) In situ hybridization for pax3 and msx1 in stage
12.5-13 embryos unilaterally injected with sox2 and sox3 morpholinos or rescued
embryos which were co-injected with sox3 mRNA (*denotes injected side). Fluorescein
dextran was used as a lineage tracer and embryos were presorted for left/right side
targeting. (C) In situ hybridization for pax3 and msx1 on wildtype and soxb1 morphant
neural plate border-induced explants (stage 12.5). (D) qPCR examining gene
expression fold changes in neural plate border-induced explants (stage 12.5) comparing
wildtype neural plate border-induced cells (blue) to soxb1 morphant neural plate borderinduced cells (magenta). Error bars show standard deviation. (*) p<0.05; (**) p< 0.01;
(***) p<0.001; morpholino (MO); neural plate border (NPB) |
|
Fig. 3. SoxB1 expression blocks the transition from neural plate border to neural
crest gene expression. (A-C,E,G) In situ hybridization in embryos unilaterally
expressing sox2 or sox3 mRNA (* denotes injected side). Beta-galactosidase (red) was
used as a lineage tracer. (A) pax3 and zic1 in early neurula embryos; (B) pax3 and zic1
in late neurula embryos, arrowhead denotes expanded domain of expression; (C) foxd3
and snai2 in late neurula embryos. (D) Hybridization chain reaction for foxd3 (magenta)
and pax3 (yellow) in embryos unilaterally expressing sox3 mRNA (* denotes injected
side). Myc antibody staining (green) was used as a lineage tracer. Arrowhead denotes
region with loss of foxd3 expression and expanded pax3 expression. (E) pax3 and snai2
in stage 17 and stage 19 embryos unilaterally expressing sox3 mRNA. Arrowhead
denotes expanded domain of expression. (F) Hybridization chain reaction for sox10
(magenta) and pax3 (green) in embryos unilaterally expressing sox3 mRNA (* denotes
injected side). Myc antibody staining (gray) was used as a lineage tracer. (G) In situ
hybridization for pax3 and tfap2a in stage 21 in embryos unilaterally expressing sox3
mRNA. (H) Time course western blot with quantification for myc-tagged Sox3 protein
levels in the embryo where the ratio of myc to actin is normalized to stage 15. (*) p<0.05;
(***) p<0.001; lineage tracer (lt) |
|
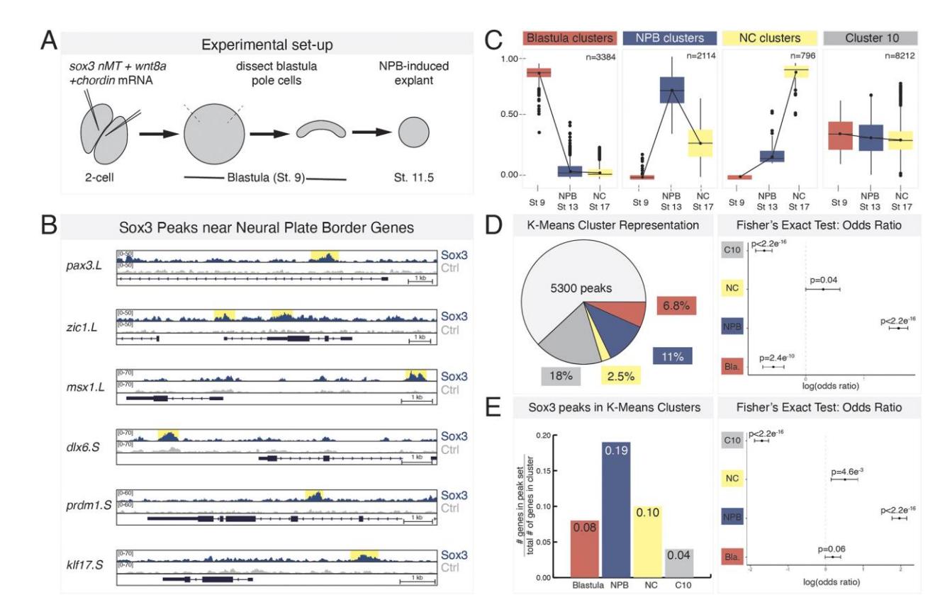
Fig. 4. ChIP-seq in early neural plate border cells reveals Sox3 enrichment at
multiple neural plate border genes. (A) Schematic of experimental design for Sox3
ChIP-seq experiments in neural plate border-induced explants. (B) Genome browser
view of Sox3 peaks at loci for neural plate border genes (pax3, zic1, msx1, dlx6, prdm1,
and klf17). (C) Representative k-means clusters for transcriptome data for blastula stem
cells (stage 9), neural plate border-induced explants (stage 13), and neural crestinduced explants (stage 17) (Adapted from (York et al., 2023)). (D) Percentage of Sox3
peaks (5300 peaks total) associated with k-means cluster genes and accompanying
forest plot for odds ratio. (E) Percentage of genes in k-means clusters with associated
Sox3 ChIP peaks and accompanying forest plot for odds ratio. Blastula cluster (red);
neural plate border (NPB) cluster (blue); neural crest (NC) cluster (yellow); Cluster 10
(C10; gray); n-terminal myc-tag (nMT); Control (Ctrl) |
|
Fig. 5. Sox3 is enriched upstream of neural plate border and other ectodermal
genes in blastula stem cells. (A) Genome browser view of Sox3 ChIP peaks at loci for
pluripotency genes (pou5f3.2, ventx2.2, and lin28a). (B) Genome browser view of Sox3
ChIP peaks at loci for neural plate border genes (pax3, zic1, msx1, dlx6, prdm1, and
klf17) in blastula stem cells (red) and neural plate border cells (blue). (C) Diagram of
Sox3 peaks (red bars) near the transcription start site (TSS) of neural (olig2, otx2),
epidermal (krt12.4, trim29), neural crest (NC; foxd3, snai2), and placodal genes (six1,
eya1) in blastula stem cells. |
|
Fig. 5. (D) Graphical summary of genome occupancy in blastula
stem cells and neural plate border cells with colored boxes (red/blue) indicating Sox3
enrichment. (E) Venn diagram showing overlap (maroon) between blastula stem cell transcriptome (gray) and Sox3 peaks in blastula stem cells (red). (F) GO term analysis
for annotated genes associated with Sox3 peaks that are not expressed in blastula stem
cells. (G) Volcano plot for differentially expressed genes between wildtype blastula stem
cells and soxb1 morphant blastula stem cells. Genes downregulated in soxb1
morphants are shown in blue and include several neural plate border genes.
Upregulated genes are shown in green. (H) Percent of differentially expressed genes
with an associated blastula stage Sox3 peak. Neural plate border (NPB); neural crest
(NC) |
|
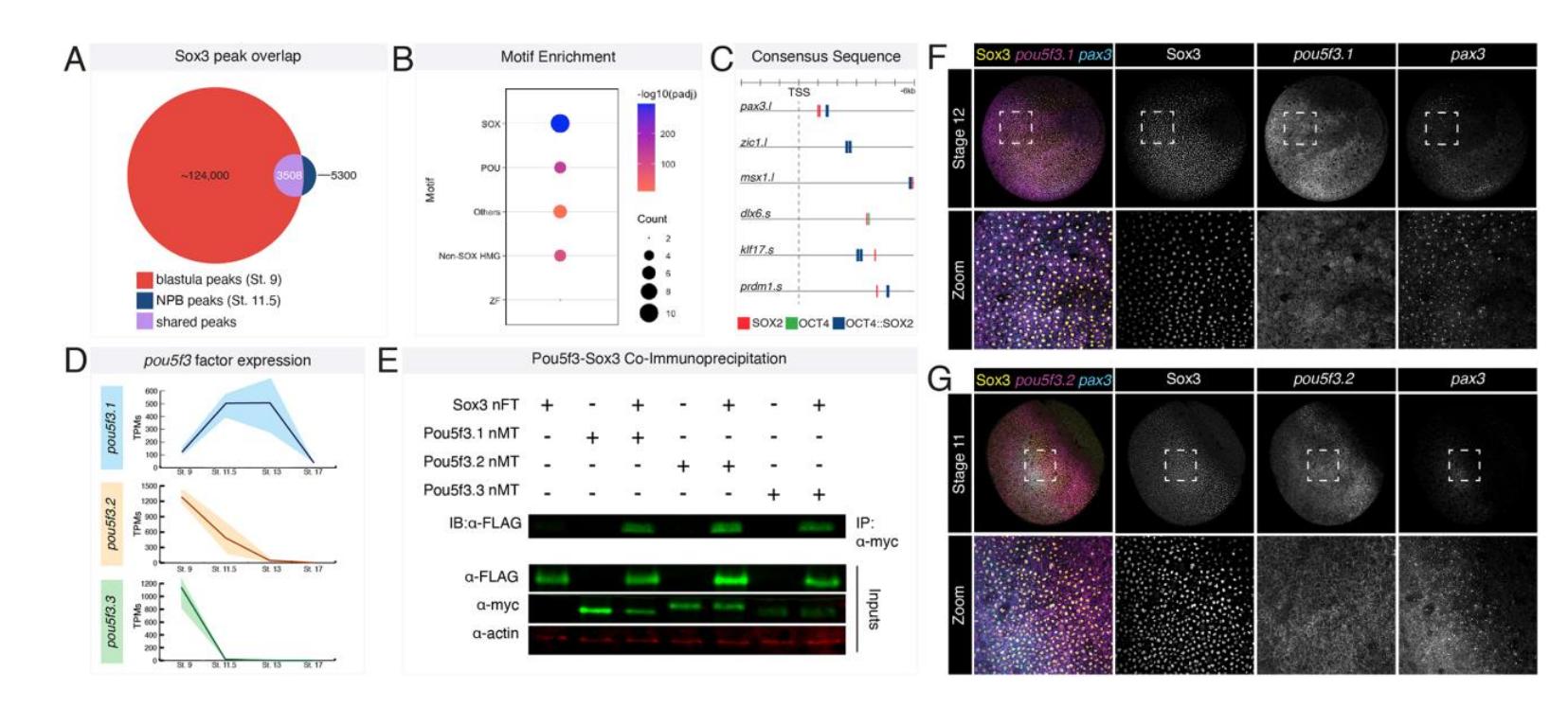
Fig. 6. Motif analysis identifies POU factors as potential SoxB1 transcriptional
partner involved in neural plate border formation. (A) Venn diagram showing
overlap (purple) between Sox3 blastula stage peaks (red) and Sox3 neural plate border
cell peaks (blue). (B) Dot plot showing motif enrichment for shared category (purple) of
Sox3 peaks. Motifs for POU transcription factors are highly enriched. (C) Localization of
Sox2, Oct4, and Oct4::Sox2 motifs upstream of neural plate border gene transcription
start sites. (D) TPM plots for pou5f3 factor expression from blastula stem cells (stage 9),
neural plate border-induced explants (stage 11.5, stage 13) and neural crest-induced
explants (stage 17). (E) Co-immunoprecipitation of Sox3 with Pou5f3.1, Pou5f3.2,
Pou5f3.3 factors. (F) Wildtype embryo (stage 12) immunostained for Sox3 (yellow) and
probed with HCR oligos for pou5f3.1 (magenta) and pax3 (cyan). (G) Wildtype embryo
(stage 11) immunostained for Sox3 (yellow) and probed with HCR oligos for pou5f3.2
(magenta) and pax3 (cyan). n-terminal myc tag (nMT); n-terminal flag tag (nFT);
immunoblot (IB); immunoprecipitated (IP); zinc finger (ZF) |
|
Fig. 7. Combined activity of Pou5f3 and SoxB1 transcription factors is required
for neural plate border formation. (A) In situ hybridization for pax3, zic1, and msx1 at
early neurula embryos injected unilaterally (injected side marked with *) with Sox3
morpholino, Pou5f3.1+Pou5f3.2 morpholinos, or Sox3+Pou5f3.1+ Pou5f3.2 morpholinos.
Fluorescein dextran was used as a lineage tracer and embryos were presorted for
left/right side targeting. (B) In situ hybridization for pax3 and zic1 on wildtype and triplemorphant neural plate border-induced explants (stage 13). (C) Proposed model for
SoxB1-mediated regulation of the neural plate border and neural crest. SoxB1 factors
(teal) bind near ectodermal genes in blastula stem cells and promote or poise gene
expression. SoxB1 factors, in partnership with Pou5f transcription factors (navy)
maintain neural plate border gene (blue) expression throughout gastrulation.
Downregulation of SoxB1 in neural plate border cells is required for neural crest (yellow)
gene expression. Morpholino (MO); neural plate border (NPB); neural crest (NC) |
|
Fig. S1. Sox2 and Sox3 have overlapping expression domains. (A) Wildtype stage
13 embryo immunostained for Sox2 (green) and Sox3 (magenta). DAPI is shown in
gray. (B) Average TPMs for sox2 (blue) and sox3 (red) in blastula stem cells (St. 9) and
neural plate border/neural crest-induced explants (St. 11.5, St. 13, St. 17). (C) Average
TPMs for sox2 (blue) and sox3 (red) from dissected neural plate border/neural crest
cells (St. 12.5, St.14, St.17). Error bars are standard deviation. Neural plate border
(NPB); neural crest (NC) |
|
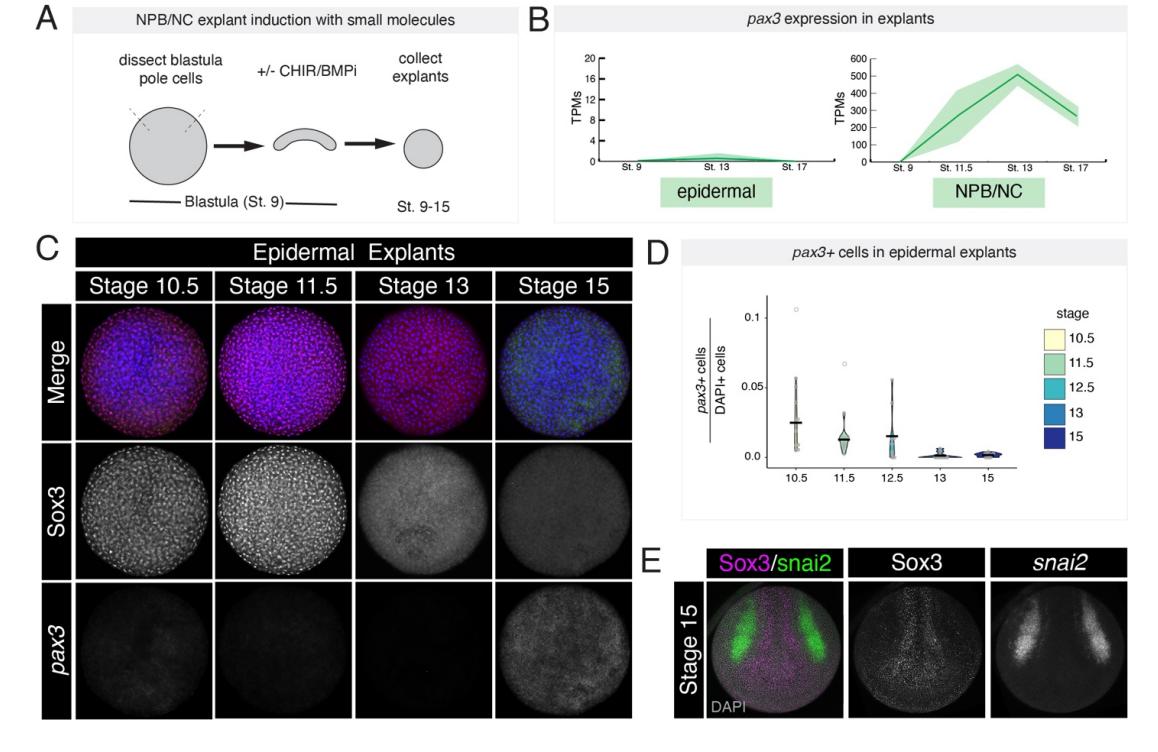
Fig. S2. Temporal relationship between Sox3 and neural plate border gene
expression. (A) Experimental set up for neural plate border/neural crest induction of
blastula stem cell explants using small molecules. (B) Average TPMs for pax3 in
epidermal vs neural crest-induced explants (St. 9, 11.5, St. 13, St. 17). Error bars are
standard deviation. (C) Nascent pax3 expression (green) and Sox3 protein (red) in
epidermal (control) explants from early gastrulation through mid-neurulation. DAPI is
shown in blue. (D) Quantification of percent pax3+ cells in epidermal explants. (E)
Wildtype stage 15 embryo immunostained for Sox3 (magenta) and probed for snai2
(green) using HCR. DAPI is shown in gray. Neural plate border (NPB); neural crest (NC) |
|
Fig. S3. Sox2 and Sox3 morpholino validation. (A) Schematic showing morpholino
sequences and target regions at sox2 and sox3 alloalleles. (B) Western blot validation
of Sox2 and Sox3 morpholinos. C-terminal myc tag (cMT); glucocorticoid receptor
(GR); morpholino (MO) |
|
Fig. S4. soxb1 morphant scoring. (A) Stacked bar graphs with the percent of
embryos with changes in gene expression (loss, expansion, no change) for sox2
and sox3 double morphants and rescued morphants (B) Stacked bar graphs with the
percent of neural plate border-induced explants expressing pax3 or msx1, indicating
induction to a neural plate border state. Wildtype (WT); morpholino (MO) |
|
Fig. S5. In situ hybridization and scoring for Sox2 and Sox3 expressing embryos.
(A) Stacked bar graphs with the percent of embryos with changes in gene expression
(loss, expansion, no change) in sox2 or sox3 expressing embryos. (B) In situ hybridization in stage 16 embryos unilaterally expressing sox2 or sox3 mRNA (*
denotes injected side) probing for placodal markers (six1 and foxi1c), neural markers
(sox11 and nrp1), and epidermal markers (epk and trim29) with associated scoring.
Beta-galactosidase (red) was used as a lineage tracer. Stacked bar graphs with the
percent of embryos with changes in gene expression (loss, expansion, no change) in
sox2 or sox3 expressing embryos. |
|
Fig. S5. (C) Stacked bar graphs with the percent of sox3
expressing embryos with changes in gene expression (loss, expansion, recovery, no
change) at stage 19 and 21.
|
|
Fig. S6. Neural plate border induction assessment for ChIP-seq experiments. (A)
Western blot for Sox3 (green) and actin (red) in wildtype and sox3 injected neural plate
border-induced explants (St. 11.5). Arrowhead denotes endogenous protein and *
deonotes myc-tagged sox3. (B) In situ hybridization for pax3 in neural plate borderinduced explants with and without myc-tagged sox3. |
|
Fig. S7. Fisher’s exact tests on differentially expressed genes in relation to Sox3
binding. Volcano plot showing differentially expressed genes between stage 13
epidermal and neural plate border-induced explants. Genes differentially expressed in
epidermal cells are shown in maroon and in blue for neural plate border cells. Forrest
plot displaying the log(odds ratio) for each group of differentially expressed genes
(epidermal vs neural plate border) in relation to Sox3 binding in neural plate borderinduced explants (St. 11.5). Odds ratio (or); neural plate border (NPB), epidermis (Epi) |
|
Fig. S8. Sox3 was expressed at near endogenous levels for blastula (St. 9)
ChIP-seq experiments. Western blot for myc (green) and Sox3 (red) in embryos
expressing sox3 mRNA. |
|
Fig. S9. TPMs for genes in blastula stems cells. Average TPMs for pluripotency
genes (pou5f3.2, ventx2.2 and lin28a), neural crest genes (foxd3 and snai2), placodal
genes (six1 and eya1), neural genes (olig2, otx2), epidermal genes (krt12.4, trim29),
and neural plate border genes (pax3, zic1, msx1, dlx6, prdm1, and klf17) in blastula
stem cells (stage 9). Error bars are standard deviation. |
|
Fig. S10. Motif analysis on shared Sox3 ChIP-seq peaks (St.9 and St. 11.5). (A)
HOMER motif consensus sequences and associated p-value. (B) Motif enrichment
analysis, focusing on prevalence of SOX and POU motifs, on regions of Sox3 binding
in the four k-means clusters. |
|
Fig. S11. pou5f3.1/2 are expressed in neural plate border cells (A) Average TPMs
for pou5f3.1 (blue), pou5f3.2 (orange), and pou5f3.3 (green) from dissected neural
plate border/neural crest cells (St. 12.5, St.14, St.17). Error bars are standard
deviation. (B) Neural plate border-induced explants (stage 11.5) immunostained for
Sox3 (magenta) and probed with HCR oligos for pou5f3.1 or pou5f3.2 (green). DAPI
is shown in gray. Neural plate border (NPB); neural crest (NC) |
|
Fig. S12. sox3 morphants have expanded sox2 and sox3 expression. In situ
hybridization for sox2 and sox3 in stage 12.5 sox3 morphant embryos (* denotes
injected side). Fluorescein dextran was used as a lineage tracer and embryos were
presorted for left/right side targeting. Stacked bar graphs with the percent of
embryos with changes in gene expression (loss, expansion, no change) for sox3
morphants. Morpholino (MO) |
|
Fig. S13. Pou5f3.1/2 + sox3 triple morphant scoring. (A) Stacked bar graphs with the
percent of embryos with changes in gene expression (loss, expansion, no change) in
sox3 morphants, pou5f3.1+pou5f3.2 double morphants, and sox3+pou5f3.1+pou5f3.2
triple morphants (B) Stacked bar graphs with the percent of neural plate border-induced
explants expressing pax3 or zic1, indicating induction to a neural plate border state.
Wildtype (WT); morpholino (MO) |