XB-ART-60271
iScience
2023 Sep 15;269:107518. doi: 10.1016/j.isci.2023.107518.
Show Gene links
Show Anatomy links
Functional odor map heterogeneity is based on multifaceted glomerular connectivity in larval Xenopus olfactory bulb.
Offner T, Weiss L, Daume D, Berk A, Inderthal TJ, Manzini I, Hassenklöver T.
???displayArticle.abstract???
Glomeruli are the functional units of the vertebrate olfactory bulb (OB) connecting olfactory receptor neuron (ORN) axons and mitral/tufted cell (MTC) dendrites. In amphibians, these two circuit elements regularly branch and innervate multiple, spatially distinct glomeruli. Using functional multiphoton-microscopy and single-cell tracing, we investigate the impact of this wiring on glomerular module organization and odor representations on multiple levels of the Xenopus laevis OB network. The glomerular odor map to amino acid odorants is neither stereotypic between animals nor chemotopically organized. Among the morphologically heterogeneous group of uni- and multi-glomerular MTCs, MTCs can selectively innervate glomeruli formed by axonal branches of individual ORNs. We conclude that odor map heterogeneity is caused by the coexistence of different intermingled glomerular modules. This demonstrates that organization of the amphibian main olfactory system is not strictly based on uni-glomerular connectivity.
???displayArticle.pubmedLink??? 37636047
???displayArticle.pmcLink??? PMC10448113
???displayArticle.link??? iScience
Species referenced: Xenopus laevis
Genes referenced: ddx59 fh tubb2b
GO keywords: olfactory receptor activity [+]
???attribute.lit??? ???displayArticles.show???
|
|
Graphical abstract |
|
|
Figure 1. Feature selectivity to amino acids and lifetime sparseness increase from the glomerular input to the output level (A) Schematic of a main olfactory bulb (OB) hemisphere of larval Xenopus laevis. Olfactory receptor neuron axons (ORNs, yellow) incoming from the olfactory nerve (ON) form distinct medial (MC), intermediate (IC), and lateral (LC) clusters in the glomerular layer (GL). Dendrites of mitral/tufted cells (MTCs; magenta) and juxtaglomerular cells (JGCs, orange) make up the postsynaptic glomerular compartments. MTCs in the mitral cell layer (MCL) integrate odor information and convey it to higher brain centers after modulation by inhibitory granule cells (GCs, teal). (B) Katushka expression regulated by the tubb2b promoter in ORN axon terminals and a subpopulation of MTCs. Examples for uni-glomerular (filled symbols, arrowhead, soma; asterisk, dendritic tuft) and multi-glomerular tubb2b+ MTCs (empty symbols). Scale bar equals 25 µm. (C) Matrix of molecular Tanimoto similarity scores of amino acid stimuli (Capital letters represent single amino acid code; AP, atom pair; MCS, maximum common substructure). (D) Molecular structures of L-amino acid stimuli with structural similarity color-highlighted. (E) Experimental approaches to measure odor-induced activity on the glomerular input level (upper panel), the postsynaptic glomerular output level (middle panel), and MTC soma level (lower panel). Dashed boxes indicate area of investigation. (F) Fluorescence intensity difference maps of glomerular input (upper panel), output (middle panel), and MTC soma level activity (lower panel; H: red; K: green; R: blue; W: yellow; WGA: wheat germ agglutinin). Scale bar equals 25 µm. (G) Correlation matrices (Pearson’s correlation coefficient) of pooled response peak amplitude vectors of the glomerular input (upper panel), glomerular output (middle panel), and tubb2b+ MTC soma level (lower panel). (H) Hierarchical cluster analysis of response peak amplitude vectors of the glomerular input (upper panel), output (middle panel), and tubb2b+ MTC soma level (lower panel). (I) Normalized dendrogram column distance of stimulus pairings (cluster distance) plotted against Tanimoto similarity scores, MCS (left panel) and AP (right) for the input (green), output (blue), and tubb2b+ MTC level (red). Linear regressions and confidence intervals are indicated. Linear regressions between the two variables were negative and significantly different from a regression line of slope 0 (OLS testing) on the glomerular output level, only. (J) Distribution of population correlation coefficient values among the stimulus pairings (values from G). (K) Lifetime sparseness of glomerular input (green), output (blue), and tubb2b+ MTC soma level (red). Mean, dashed white line; median: black line; box outlines 1st and 3rd quartiles; ∗∗∗, p ≤ 0.001; ∗, p ≤ 0.05; ns, not significant, p > 0.05. See also Figures S1, S2 and S8. |
|
|
Figure 2. Glomeruli are dominantly tuned to a small set of structurally similar amino acid odors and are variably present in individual animals (A) Classification of odor tuning by amplitude thresholds. Calcium transients were normalized to the maximum amplitude of the experiment (in this case odorant mix: o). Responses to selected stimuli (gray rectangles) were considered, when the maximum amplitude in the stimulation interval (dots) exceeded twice the standard deviation of baseline fluorescence signal (all green dots, default odor tuning). Responses larger than triple the standard deviation were considered dominant (dark green dots, dominant odor tuning). Default/dominant odor tunings are written as sequence of the respective single amino acid code letters of all selected supra-threshold responses. (B) Frequency distributions of individual glomerular species are dependent on classification threshold. (C and D) Response-threshold dependent odor tuning broadness (number of selected stimuli causing supra-threshold responses) on the glomerular input and output level. (E and F) Presence of glomeruli with similar tuning in different individuals. 3D bar plots of glomerular species frequencies (left panels). Mean number of glomerular species ranked according to their occurrence in each animal (right panels). Many tuning profiles were not found in every individual (blue dotted line: ratio of animals lacking glomeruli). SD, standard deviation. Amino acid stimuli are represented with their capital, single letter code, mixtures of amino acids or other odorants with lowercase letters (b: basic-aromatic, s: short-chain neutral, l: long chain neutral amino acid mixtures; x: bile acid, a: amine; o: all odorants mixtures; c: frog ringer control). See also Figure S3. |
|
|
Figure 3. Glomeruli in the lateral cluster are positioned non-chemotopically, but individual glomerular species feature a positional bias (A) Boxplots of relative positions of glomerular species along the caudo-rostral (left panel) and medio-lateral axis (right panel) of the lateral olfactory bulb. Shading of boxes indicates odor tuning (darker shades) and dominant odor tuning (lighter shades, striped). (B) Comparison of inter-centroid distances between paired glomerular species of similar (yellow, combinations of H, F and W, K, R or M, L, I) and dissimilar (blue) amino acids. (C) Positional deviation of glomerular species with compound profiles (dominant odor tuning to two or three stimuli, e.g., HFW) from the hypothetical centroid of glomerular species tuned to corresponding single amino acids only (e.g., H, F, and W). Comparison between positional deviation from the centroid of glomeruli with compound profiles to structurally similar amino acids (yellow) and glomerular species of all remaining combinations of compound profiles (blue). (D) Interglomerular distance plotted against the correlation coefficient between time traces of all glomerular pairings (density indicated by color gradient purple to orange; n = 10). Lack of linear positive or negative relation (R 2 = 0.025) confirmed by OLS testing H0: regression slope = 0). (E) Comparison of distance between glomeruli based on common tuning (blue, no common stimulus; orange, at least one common stimulus; green, all stimuli in common). Mean, dashed white line; median: black line; box outlines 1st and 3rd quartiles; ns, not significant, p > 0.05. (F–H) Examples of variable glomerular organization in different individuals. Sections of the lateral glomerular cluster with intensity difference map-based representations of glomerular output level activity to the amino acids H, K, R, and W (red, green, blue, yellow). The juxtaposition of glomeruli responsive to W (white arrowheads) and glomeruli responsive to structurally dissimilar amino acids R (white cross) or K (white asterisk) is highlighted. All glomeruli were labeled with wheat germ agglutinin (gray). Scale bar equals 25 µm. See also Figures S4–S6. |
|
|
Figure 4. Axonal terminals of multi-glomerular ORNs can be associated with similarly tuned glomeruli (A) Maximum intensity projection of the lateral olfactory bulb showing three ORN axons (magenta) with terminals (arrowhead, asterisk, cross) connected to postsynaptic glomerular neuropil (color-coded by responsiveness to single amino acids, H, red; K, green; R, blue; W, yellow; F, gray). (B) Individual imaging planes of the surveyed volume with their axon terminals (arrowhead, asterisk, or cross) and associated glomeruli highlighted. Scale bar equals 25 µm. Lower panels show a higher magnification of axon terminals (dashed white rectangles). Scale bar equals 10 µm. |
|
|
Figure 5. MTCs are morphologically heterogeneous, mainly classifiable by their glomerular wiring strategy (A) Representative reconstructions of labeled MTCs show variability in number of dendritic tufts (white dotted circles). Uni- and bitufted cells have the highest percentage share (pink, dark green), while multiple tufts are rarer. Scale bar equals 50 µm. (B) Principal component analysis (PCA) of nine morphological MTC characteristics. Heatmap of correlations of individual parameters with principal components (PC, gray; upper and lower left panel). Mapping of MTCs (circles) in PC1 and PC2 space. Colors represent the number of dendritic tufts (right panel). Eigenvectors are indicated as arrows. |
|
|
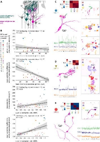
Figure 6. Positive correlation between activity patterns of glomeruli innervated by multi-glomerular MTCs decreases with inter tuft distance (A) Schematic of electroporation of a single, multi-glomerular MTC (magenta) in the lateral olfactory bulb of tubb2b:GCaMP6s tadpoles (dark green). (B) Scatterplots of properties of glomeruli associated with individual multi-glomerular MTCs (n = 16, color and symbols indicate MTCs). Shown are mean Euclidean distance of linked glomeruli plotted against the glomerular cross-sectional area and against the mean correlation coefficient between fluorescent time traces of connected glomeruli. Inverse relation between signal to background ratio and glomerular cross-sectional area or mean correlation coefficient between fluorescent time traces of connected glomeruli. Linear regression lines indicate negative or positive relations between the compared factors, gray shadings the confidence interval. ∗∗∗, p ≤ 0.001; ns, not significant, p > 0.05. (C–E) 3D Reconstructions representative for three types of multi-glomerular MTCs. Raw fluorescence traces of glomerular calcium responses (color indicates the region of interest), correlation matrices between the raw fluorescence traces (Pearson’s correlation coefficient) are shown. Inlays with individual image planes showing association of dendritic tufts (magenta) and reactive glomeruli (fluorescence intensity difference maps to amino acids, H, red; R, blue; W, yellow). Scale bar equals 20 µm. (C) A multi-glomerular MTC with highly correlated response profiles in glomerular regions. (D) MTC with similar odor tuning, but differences in lower amplitude responses. (E) MTC with no clear responses with amplitudes above noise level in the glomerular regions innervated by tufted dendrites (correlation coefficients around 0 between region time courses). Stimuli abbreviations see Figure 2A and methods section. |
|
|
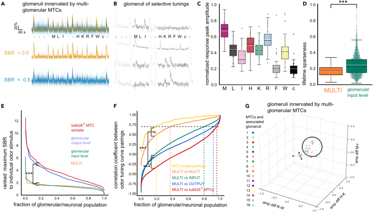
Figure 7. Glomerular inputs connected to multi-glomerular MTCs exhibit a broad underlying tuning profile (A) Overlay of odor responses of 42 glomeruli innervated by multi-glomerular MTCs (n = 16). Profiles are classified by their signal to background ratio (SBR; orange, SBR>0.5; blue, SBR<0.5). Response profiles show low amplitude responses to all amino acids applied except F. (B) Representative calcium time courses of glomerular input regions with selective tuning to individual amino acids. (C) Boxplots of amino acid response peak amplitudes of glomeruli innervated by multi-glomerular MTCs. Mean, dashed white line; median: black line; box outlines 1st and 3rd quartiles. (D) Boxplots of the lifetime sparseness of the MULTI dataset versus glomerular input level (green). Mean, dashed white line; median: black line; box outlines 1st and 3rd quartiles; ∗∗∗, p ≤ 0.001. (E) Ranked maximum SBR values to individual odor stimuli among multi-glomerular MTCs (MULTI, orange), glomerular input (green), output (blue), and MTC soma level (red). ∗∗∗, p ≤ 0.001. (F) Ranked distribution of correlation coefficients between all pairings of response peak amplitude vectors. Correlation coefficients were calculated for different datasets, i.e., glomeruli innervated by the same multi-glomerular MTC (MTC-linked), glomeruli of all multi-glomerular MTCs (MULTI), mixed glomerular input, output, and tubb2b+ MTCs. Dashed lines indicate Pearson’s correlation coefficient>0.7. ∗∗∗, p ≤ 0.001; ns, not significant, p > 0.05. (G) Glomeruli connected to multi-glomerular MTCs functionally cluster in a common region in odor space. Odor space is defined by relative amplitude differences between response to single amino acids. Note: Glomeruli of MTCs 1 and 2 (asterisks, see Figure 6) are outliers. See also Figure S7. |
|
|
Figure 8. Multi-glomerular MTCs potentially re-converge input of anatomically distinct axon terminals of individual ORNs (A) Maximum intensity projection of the olfactory bulb with superimposed reconstructed ORN and MTC morphologies. In brainbow tadpoles, ORN axons that underwent CRE-mediated recombination are visible as green or cyan, fibrous structures. Scale bar equals 50 µm. (B) Close up of lateral glomerular cluster with colocalized axon terminals of a single ORN (green, arrowheads) and the two tufted dendrites of a single MTC (red, asterisks). Also visible are an additional, prominent ORN axon (cyan, empty arrowhead) and another tuft of a different MTC (empty asterisk). Note overrepresented autofluorescent, granular structures (white signal) due to contrast enhancement to visualize faint Cerulean and EYFP fluorescence. Scale bar equals 10 µm. (C) 3D reconstruction of an ORN (magenta) and an MTC (yellow) that innervate the same glomeruli with their two axon terminals/tufted dendrites and form a divergent-convergent glomerular module (pseudo-multiglomerular). Two additional labeled MTCs (red, green) are also shown. Scale bar equals 10 µm. (D and E) Reconstructions of multi-glomerular sister MTCs pairs (blue, yellow) that were labeled by sparse cell electroporation. They innervate the same set of glomeruli with their dendritic tufts (white asterisks). Note that glomeruli are sometimes very close and dendritic tufts are unequally arborized. Scale bar equals 10 µm. |
|
|
Figure S1. Schematics of experimental approaches, Related to Figure 1 (A) Parameters and intervals of the stimulation protocol/sequence. Odor stimulation of 5 s (light red) after a 15 s prestimulus interval (light blue). For intensity difference maps, the mean of five prestimulus baseline frames (dark blue; 5 s prior to stimulus onset) are subtracted from the mean of the peak response amplitude +/- 1 neighboring frame. For all other amplitude-based methods, the response peak amplitude is defined as the peak response found in the 15 s interval after stimulus onset (dark red). Baseline intervals for standard deviation or signal-to-background ratio are calculated from 15 s post response intervals (25 s after stimulus onset; calculated across multiple stimulus sequences). (B, C) Schematics of stimulus sequences (composed of seven unique stimuli, one respective odor mix application at beginning and end) used for the individual datasets. Amino acid stimuli used for analysis across datasets are highlighted by the black frames. The lower right schematic illustrates the number of stimulus sequences and trials used for glomerular or MTC recordings. (D) Multi-site Calcein AM dye injection into the MCL of the lateral OB (left panel). Colored circles represent differently colored dye reservoirs with overlapping areas. MTC dendritic staining depends on the position of the MTC soma and the ratio of the surrounding dyes. Example of multi-site Calcein dye injection with a lateral (red), intermedio-dorsal (blue) and medial (green) MTC population and their dendritic projection fields labeled (right panel). (E) Fluorophore-coupled wheat germ agglutinin (WGA) application into the nostril of anesthetized tadpoles with subsequent active uptake by ORNs and anterograde, axonal transport to the OB. (F) Single ORN electroporation with dextran-coupled fluorophores (magenta) in anesthetized tadpoles. (G) Fluo-4 AM dye bulk injection into MCL of the olfactory system explant (yellow) including individual labeled ORN axon (magenta). (H) CRE recombinase solution injection (blue) with subsequent bulk electroporation into the MOE of anesthetized, transgenic Brainbow tadpoles. (I) Sparse cell electroporation of MTCs with fluorophore-coupled dextrans (red). ORNs and their axons express the fluorescent proteins Cerulean (cyan) or EYFP (yellow) induced by prior CRE mRNA injection/electroporation. |
|
|
Figure S2. Overall tuning broadness to single amino acids is narrowed from the input to the glomerular output and MTC level, Related to Figure 1 (A, B) Schematic of amplitude differences calculation for individual fluorescent time traces and use of amplitude differences as axes for 2D/3D odor space representation. Position of responsive region (orange cross) in 2D odor space using two pairings of response peak amplitude differences (K-R, magenta and L-W, orange or W-H, red and H-F, yellow). (C) 3D odor space representation of individual glomeruli and JGCs of the output level defined by the three chosen amplitude difference axes R-W, H-K, and M-I (glomeruli: colored spheres; JGCs: colored triangles; diameter scaled to glomerular cross-sectional area). Colors assigned to individual (dominant) odor tunings see legend or Figure 2. (D) Distribution of all glomerular regions (output level) according to their amplitude differences to two amino acid stimuli (H: red and W: yellow bars upper panel or R: blue, W: yellow lower panel). (E) 3D hat-shaped representation of amplitude difference distributions ranging from 0 to -1 (blue shades) or 0 to +1 (yellow shades), hat tip color indicates the stimulus used for amplitude difference calculation. (F) Schematic of averaging all possible 3D representations of amplitude differences distribution. (G, H, I) Averaged 3D representations of amplitude difference distributions of the glomerular input (H), glomerular output (I), and tubb2b+ MTC level (J). The individual concentric rings of the ‘hats’ represent frequency bins of response amplitude differences. The frequency values are plotted along the z-axis and colorcoded (dark blue to lime). |
|
|
Figure S3. Lack of stereotypy in glomerular species numbers on the glomerular input level, Related to Figure 2 (A, B) 3D bar plots of numbers of glomerular species between the animals according to their default or dominant odor tuning based categorization. Numbers of glomerular species (input level, z-axis) of 21 frequent (dominant) odor tunings (x-axis) plotted for each animal (y-axis). (C) Amplitude difference-based 3D odor space representation of glomeruli of the output level (spheres, x, y, z position in space: details see methods section and Figure S1A) with an additional assignment of odor tuning (colors) depending on the response threshold used (1x, 2x, or 3x SD of baseline/background fluorescence signal) |
|
|
Figure S4. Overlapping but differential positioning of glomeruli with similarity in ligand specificity on the glomerular level, Related to Figure 3 (A–F) Positioning of glomeruli pooled from all animals on the glomerular input (A, B, C; n=17) and output level (D, E, F; n=10). A, D) 3D distribution of glomeruli (default / dominant odor tunings assigned as colors) along the medio-lateral, caudo-rostral, and ventro-dorsal axes. Distribution along the medio-lateral and dorsal axes of glomeruli of dominant (B, E) or default odor tuning (C, F). (G, H) 3D distribution of individual glomerular species (glomerular output level) grouped by their overarching selectivity to single or groups of structurally similar amino acids (left panels: aromatic amino acids H, F, W; middle panels; long-chain neutral amino acids M, L, I; right panels; basic amino acids K and R) along the mediolateral, rostro-caudal and dorso-ventral axes according to their default (G) or dominant odor tuning (H). Positional variability of the individual glomerular species plotted as an ellipse in the dimensions of the standard deviation from the centroid of the data points (darker shaded circle in respective color). T, threshold; SD, standard deviation. Default/dominant odor tunings are represented by individual colors and combinations of their single letter codes. |
|
|
Figure S5. MTC tufted dendrites innervate distinct glomerular units among the seemingly unparcellated lateral cluster, Related to Figure 3 (A, B) 2D projection of positioning of output level glomerular species (A) and tubb2b+ MTC somata (B) along the medio-lateral and caudo-rostral axes, grouped by dominant odor tuning. Positional variability of the individual glomerular species/MTC somata plotted as an ellipse in the dimensions of the standard deviation from the centroid of the data points (darker shaded circle). (C) Example of differential staining of MTCs using Calcein Red in the lateral (red), Calcein Violet in the intermedio-ventral (blue), and Calcein Green in the medial MCL (green). (D, E, F) Section of the lateral cluster with differential innervation of individual glomeruli (white numbered ellipses) by differently colored postsynaptic dendritic arborizations (C, composite image; D, Calcein Red, E, Calcein Violet; F, Calcein Green). (G, H, I) Projections from the lateral (red), intermediate (blue), and medial (green) MCL were biased to the lateral, intermediate, and medial glomerular layer, respectively. |
|
|
|
|
|
Figure S7. Response amplitude difference-based 3D odor space representations of the multiple levels of OB odor processing, Related to Figure 7 (A) Focal cluster of glomeruli innervated by multi-glomerular MTC (grey circle) in 3D odor space representation. Colors represent association to individual MTCs (left legend) and glomeruli of ‘deviant MTCs’ 1 and 2 (Figure 6) are labeled with asterisks. (B) Odor space representation of glomerular input level dataset. Glomeruli are additionally assigned a color of dominant odor tuning (see left legend). Highlighted odor space section densely packed with glomeruli of broader amino acid tuning (grey color: unassigned dominant odor tuning). (C) More widely spread distribution of glomeruli (circles; JGCs: triangles) of the output level in 3D odor space (see also Figure 1 and S2, higher fraction of selectively tuned glomeruli). Densities of glomeruli with similar tuning/odor space clustering as glomeruli innervated by multi-glomerular MTCs (grey circles) are lower on glomerular output and (D) MTC soma level (circles: tubb2b+ MTCs, circles: all neurons in MCL proximity) |
|
|
Figure S8. Maximally activatable glomerular ensembles to single amino acids stabilize at higher odor concentrations, Related to Figure 1 Intensity difference maps (maximum projections) of three different lateral OBs to R (blue) or W (yellow). Left, big panels: composite image of odor representations (intensity difference maps) to W and R at 100 µM stimulus concentration. Right small panels: Intensity difference-based odor maps to W applied at 1, 10 and 100 µm respectively (left to right) performed in two trials (upper vs. lower row). (A) animal with lack of glomerular odor representation to W at 1 µM concentration vs stable representations in the glomerular layer from 10 µM on (white asterisks). (B, C) Higher inconsistencies in maximally activatable glomerular ensemble by W at 1 µM (white stars) and even 10 µM concentrations (white crosses). |
|
|
|
|
|
Figure 1. Feature selectivity to amino acids and lifetime sparseness increase from the glomerular input to the output level(A) Schematic of a main olfactory bulb (OB) hemisphere of larval Xenopus laevis. Olfactory receptor neuron axons (ORNs, yellow) incoming from the olfactory nerve (ON) form distinct medial (MC), intermediate (IC), and lateral (LC) clusters in the glomerular layer (GL). Dendrites of mitral/tufted cells (MTCs; magenta) and juxtaglomerular cells (JGCs, orange) make up the postsynaptic glomerular compartments. MTCs in the mitral cell layer (MCL) integrate odor information and convey it to higher brain centers after modulation by inhibitory granule cells (GCs, teal).(B) Katushka expression regulated by the tubb2b promoter in ORN axon terminals and a subpopulation of MTCs. Examples for uni-glomerular (filled symbols, arrowhead, soma; asterisk, dendritic tuft) and multi-glomerular tubb2b+ MTCs (empty symbols). Scale bar equals 25 µm.(C) Matrix of molecular Tanimoto similarity scores of amino acid stimuli (Capital letters represent single amino acid code; AP, atom pair; MCS, maximum common substructure).(D) Molecular structures of L-amino acid stimuli with structural similarity color-highlighted.(E) Experimental approaches to measure odor-induced activity on the glomerular input level (upper panel), the postsynaptic glomerular output level (middle panel), and MTC soma level (lower panel). Dashed boxes indicate area of investigation.(F) Fluorescence intensity difference maps of glomerular input (upper panel), output (middle panel), and MTC soma level activity (lower panel; H: red; K: green; R: blue; W: yellow; WGA: wheat germ agglutinin). Scale bar equals 25 µm.(G) Correlation matrices (Pearson’s correlation coefficient) of pooled response peak amplitude vectors of the glomerular input (upper panel), glomerular output (middle panel), and tubb2b+ MTC soma level (lower panel).(H) Hierarchical cluster analysis of response peak amplitude vectors of the glomerular input (upper panel), output (middle panel), and tubb2b+ MTC soma level (lower panel).(I) Normalized dendrogram column distance of stimulus pairings (cluster distance) plotted against Tanimoto similarity scores, MCS (left panel) and AP (right) for the input (green), output (blue), and tubb2b+ MTC level (red). Linear regressions and confidence intervals are indicated. Linear regressions between the two variables were negative and significantly different from a regression line of slope 0 (OLS testing) on the glomerular output level, only.(J) Distribution of population correlation coefficient values among the stimulus pairings (values from G).(K) Lifetime sparseness of glomerular input (green), output (blue), and tubb2b+ MTC soma level (red). Mean, dashed white line; median: black line; box outlines 1st and 3rd quartiles; ∗∗∗, p ≤ 0.001; ∗, p ≤ 0.05; ns, not significant, p > 0.05.See also Figures S1, S2 and S8. |
|
|
Figure 2. Glomeruli are dominantly tuned to a small set of structurally similar amino acid odors and are variably present in individual animals(A) Classification of odor tuning by amplitude thresholds. Calcium transients were normalized to the maximum amplitude of the experiment (in this case odorant mix: o). Responses to selected stimuli (gray rectangles) were considered, when the maximum amplitude in the stimulation interval (dots) exceeded twice the standard deviation of baseline fluorescence signal (all green dots, default odor tuning). Responses larger than triple the standard deviation were considered dominant (dark green dots, dominant odor tuning). Default/dominant odor tunings are written as sequence of the respective single amino acid code letters of all selected supra-threshold responses.(B) Frequency distributions of individual glomerular species are dependent on classification threshold.(C and D) Response-threshold dependent odor tuning broadness (number of selected stimuli causing supra-threshold responses) on the glomerular input and output level.(E and F) Presence of glomeruli with similar tuning in different individuals. 3D bar plots of glomerular species frequencies (left panels). Mean number of glomerular species ranked according to their occurrence in each animal (right panels). Many tuning profiles were not found in every individual (blue dotted line: ratio of animals lacking glomeruli). SD, standard deviation. Amino acid stimuli are represented with their capital, single letter code, mixtures of amino acids or other odorants with lowercase letters (b: basic-aromatic, s: short-chain neutral, l: long chain neutral amino acid mixtures; x: bile acid, a: amine; o: all odorants mixtures; c: frog ringer control). See also Figure S3. |
|
|
Figure 3. Glomeruli in the lateral cluster are positioned non-chemotopically, but individual glomerular species feature a positional bias(A) Boxplots of relative positions of glomerular species along the caudo-rostral (left panel) and medio-lateral axis (right panel) of the lateral olfactory bulb. Shading of boxes indicates odor tuning (darker shades) and dominant odor tuning (lighter shades, striped).(B) Comparison of inter-centroid distances between paired glomerular species of similar (yellow, combinations of H, F and W, K, R or M, L, I) and dissimilar (blue) amino acids.(C) Positional deviation of glomerular species with compound profiles (dominant odor tuning to two or three stimuli, e.g., HFW) from the hypothetical centroid of glomerular species tuned to corresponding single amino acids only (e.g., H, F, and W). Comparison between positional deviation from the centroid of glomeruli with compound profiles to structurally similar amino acids (yellow) and glomerular species of all remaining combinations of compound profiles (blue).(D) Interglomerular distance plotted against the correlation coefficient between time traces of all glomerular pairings (density indicated by color gradient purple to orange; n = 10). Lack of linear positive or negative relation (R 2 = 0.025) confirmed by OLS testing H0: regression slope = 0).(E) Comparison of distance between glomeruli based on common tuning (blue, no common stimulus; orange, at least one common stimulus; green, all stimuli in common). Mean, dashed white line; median: black line; box outlines 1st and 3rd quartiles; ns, not significant, p > 0.05.(F–H) Examples of variable glomerular organization in different individuals. Sections of the lateral glomerular cluster with intensity difference map-based representations of glomerular output level activity to the amino acids H, K, R, and W (red, green, blue, yellow). The juxtaposition of glomeruli responsive to W (white arrowheads) and glomeruli responsive to structurally dissimilar amino acids R (white cross) or K (white asterisk) is highlighted. All glomeruli were labeled with wheat germ agglutinin (gray). Scale bar equals 25 µm. See also Figures S4–S6. |
|
|
Figure 4. Axonal terminals of multi-glomerular ORNs can be associated with similarly tuned glomeruli(A) Maximum intensity projection of the lateral olfactory bulb showing three ORN axons (magenta) with terminals (arrowhead, asterisk, cross) connected to postsynaptic glomerular neuropil (color-coded by responsiveness to single amino acids, H, red; K, green; R, blue; W, yellow; F, gray).(B) Individual imaging planes of the surveyed volume with their axon terminals (arrowhead, asterisk, or cross) and associated glomeruli highlighted. Scale bar equals 25 µm. Lower panels show a higher magnification of axon terminals (dashed white rectangles). Scale bar equals 10 µm. |
|
|
Figure 5. MTCs are morphologically heterogeneous, mainly classifiable by their glomerular wiring strategy(A) Representative reconstructions of labeled MTCs show variability in number of dendritic tufts (white dotted circles). Uni- and bitufted cells have the highest percentage share (pink, dark green), while multiple tufts are rarer. Scale bar equals 50 µm.(B) Principal component analysis (PCA) of nine morphological MTC characteristics. Heatmap of correlations of individual parameters with principal components (PC, gray; upper and lower left panel). Mapping of MTCs (circles) in PC1 and PC2 space. Colors represent the number of dendritic tufts (right panel). Eigenvectors are indicated as arrows. |
|
|
Figure 6. Positive correlation between activity patterns of glomeruli innervated by multi-glomerular MTCs decreases with inter tuft distance(A) Schematic of electroporation of a single, multi-glomerular MTC (magenta) in the lateral olfactory bulb of tubb2b:GCaMP6s tadpoles (dark green).(B) Scatterplots of properties of glomeruli associated with individual multi-glomerular MTCs (n = 16, color and symbols indicate MTCs). Shown are mean Euclidean distance of linked glomeruli plotted against the glomerular cross-sectional area and against the mean correlation coefficient between fluorescent time traces of connected glomeruli. Inverse relation between signal to background ratio and glomerular cross-sectional area or mean correlation coefficient between fluorescent time traces of connected glomeruli. Linear regression lines indicate negative or positive relations between the compared factors, gray shadings the confidence interval. ∗∗∗, p ≤ 0.001; ns, not significant, p > 0.05.(C–E) 3D Reconstructions representative for three types of multi-glomerular MTCs. Raw fluorescence traces of glomerular calcium responses (color indicates the region of interest), correlation matrices between the raw fluorescence traces (Pearson’s correlation coefficient) are shown. Inlays with individual image planes showing association of dendritic tufts (magenta) and reactive glomeruli (fluorescence intensity difference maps to amino acids, H, red; R, blue; W, yellow). Scale bar equals 20 µm. (C) A multi-glomerular MTC with highly correlated response profiles in glomerular regions. (D) MTC with similar odor tuning, but differences in lower amplitude responses. (E) MTC with no clear responses with amplitudes above noise level in the glomerular regions innervated by tufted dendrites (correlation coefficients around 0 between region time courses). Stimuli abbreviations see Figure 2A and methods section. |
|
|
Figure 7. Glomerular inputs connected to multi-glomerular MTCs exhibit a broad underlying tuning profile(A) Overlay of odor responses of 42 glomeruli innervated by multi-glomerular MTCs (n = 16). Profiles are classified by their signal to background ratio (SBR; orange, SBR>0.5; blue, SBR<0.5). Response profiles show low amplitude responses to all amino acids applied except F.(B) Representative calcium time courses of glomerular input regions with selective tuning to individual amino acids.(C) Boxplots of amino acid response peak amplitudes of glomeruli innervated by multi-glomerular MTCs. Mean, dashed white line; median: black line; box outlines 1st and 3rd quartiles.(D) Boxplots of the lifetime sparseness of the MULTI dataset versus glomerular input level (green). Mean, dashed white line; median: black line; box outlines 1st and 3rd quartiles; ∗∗∗, p ≤ 0.001.(E) Ranked maximum SBR values to individual odor stimuli among multi-glomerular MTCs (MULTI, orange), glomerular input (green), output (blue), and MTC soma level (red). ∗∗∗, p ≤ 0.001.(F) Ranked distribution of correlation coefficients between all pairings of response peak amplitude vectors. Correlation coefficients were calculated for different datasets, i.e., glomeruli innervated by the same multi-glomerular MTC (MTC-linked), glomeruli of all multi-glomerular MTCs (MULTI), mixed glomerular input, output, and tubb2b+ MTCs. Dashed lines indicate Pearson’s correlation coefficient>0.7. ∗∗∗, p ≤ 0.001; ns, not significant, p > 0.05.(G) Glomeruli connected to multi-glomerular MTCs functionally cluster in a common region in odor space. Odor space is defined by relative amplitude differences between response to single amino acids. Note: Glomeruli of MTCs 1 and 2 (asterisks, see Figure 6) are outliers. See also Figure S7. |
|
|
Figure 8. Multi-glomerular MTCs potentially re-converge input of anatomically distinct axon terminals of individual ORNs(A) Maximum intensity projection of the olfactory bulb with superimposed reconstructed ORN and MTC morphologies. In brainbow tadpoles, ORN axons that underwent CRE-mediated recombination are visible as green or cyan, fibrous structures. Scale bar equals 50 µm.(B) Close up of lateral glomerular cluster with colocalized axon terminals of a single ORN (green, arrowheads) and the two tufted dendrites of a single MTC (red, asterisks). Also visible are an additional, prominent ORN axon (cyan, empty arrowhead) and another tuft of a different MTC (empty asterisk). Note overrepresented autofluorescent, granular structures (white signal) due to contrast enhancement to visualize faint Cerulean and EYFP fluorescence. Scale bar equals 10 µm.(C) 3D reconstruction of an ORN (magenta) and an MTC (yellow) that innervate the same glomeruli with their two axon terminals/tufted dendrites and form a divergent-convergent glomerular module (pseudo-multiglomerular). Two additional labeled MTCs (red, green) are also shown. Scale bar equals 10 µm.(D and E) Reconstructions of multi-glomerular sister MTCs pairs (blue, yellow) that were labeled by sparse cell electroporation. They innervate the same set of glomeruli with their dendritic tufts (white asterisks). Note that glomeruli are sometimes very close and dendritic tufts are unequally arborized. Scale bar equals 10 µm. |
References [+] :
Backman,
ChemMine tools: an online service for analyzing and clustering small molecules.
2011, Pubmed
Backman, ChemMine tools: an online service for analyzing and clustering small molecules. 2011, Pubmed
Belluscio, A map of pheromone receptor activation in the mammalian brain. 1999, Pubmed
Braubach, Experience-dependent versus experience-independent postembryonic development of distinct groups of zebrafish olfactory glomeruli. 2013, Pubmed
Braubach, The glomerular network of the zebrafish olfactory bulb. 2021, Pubmed
Brinkmann, Recording Temperature-induced Neuronal Activity through Monitoring Calcium Changes in the Olfactory Bulb of Xenopus laevis. 2016, Pubmed , Xenbase
Burton, Mapping odorant sensitivities reveals a sparse but structured representation of olfactory chemical space by sensory input to the mouse olfactory bulb. 2022, Pubmed
Chen, Odor coding by modules of coherent mitral/tufted cells in the vertebrate olfactory bulb. 2009, Pubmed , Xenbase
Daume, Patterns of tubb2b Promoter-Driven Fluorescence in the Forebrain of Larval Xenopus laevis. 2022, Pubmed , Xenbase
Del Punta, A divergent pattern of sensory axonal projections is rendered convergent by second-order neurons in the accessory olfactory bulb. 2002, Pubmed
DeMaria, Role of a ubiquitously expressed receptor in the vertebrate olfactory system. 2013, Pubmed
Dryer, Mitral cell dendrites: a comparative approach. 1994, Pubmed
Economo, Control of Mitral/Tufted Cell Output by Selective Inhibition among Olfactory Bulb Glomeruli. 2016, Pubmed
Frank, Associative conditioning remaps odor representations and modifies inhibition in a higher olfactory brain area. 2019, Pubmed
Friedrich, Chemotopic, combinatorial, and noncombinatorial odorant representations in the olfactory bulb revealed using a voltage-sensitive axon tracer. 1998, Pubmed
Friedrich, Combinatorial and chemotopic odorant coding in the zebrafish olfactory bulb visualized by optical imaging. 1997, Pubmed
Friedrich, Processing of odor representations by neuronal circuits in the olfactory bulb. 2009, Pubmed
Friedrich, Neuronal circuits and computations: pattern decorrelation in the olfactory bulb. 2014, Pubmed
Friedrich, Dynamic optimization of odor representations by slow temporal patterning of mitral cell activity. 2001, Pubmed
Friedrich, Fast online deconvolution of calcium imaging data. 2017, Pubmed
Fuller, Mitral cells in the olfactory bulb of adult zebrafish (Danio rerio): morphology and distribution. 2006, Pubmed
Giovannucci, CaImAn an open source tool for scalable calcium imaging data analysis. 2019, Pubmed
Gliem, Bimodal processing of olfactory information in an amphibian nose: odor responses segregate into a medial and a lateral stream. 2013, Pubmed , Xenbase
Hammen, Functional organization of glomerular maps in the mouse accessory olfactory bulb. 2014, Pubmed
Hassenklöver, The olfactory system as a model to study axonal growth patterns and morphology in vivo. 2014, Pubmed , Xenbase
Hassenklöver, Olfactory wiring logic in amphibians challenges the basic assumptions of the unbranched axon concept. 2013, Pubmed , Xenbase
Igarashi, Spatial representation of hydrocarbon odorants in the ventrolateral zones of the rat olfactory bulb. 2005, Pubmed
Junek, Olfactory coding with patterns of response latencies. 2010, Pubmed , Xenbase
Klenoff, Postnatal development of olfactory receptor cell axonal arbors. 1998, Pubmed
Korsching, Odor maps in the brain: spatial aspects of odor representation in sensory surface and olfactory bulb. 2001, Pubmed
Kosaka, How simple is the organization of the olfactory glomerulus?: the heterogeneity of so-called periglomerular cells. 1998, Pubmed
Larriva-Sahd, The accessory olfactory bulb in the adult rat: a cytological study of its cell types, neuropil, neuronal modules, and interactions with the main olfactory system. 2008, Pubmed
Livet, Transgenic strategies for combinatorial expression of fluorescent proteins in the nervous system. 2007, Pubmed , Xenbase
Ma, Distributed representation of chemical features and tunotopic organization of glomeruli in the mouse olfactory bulb. 2012, Pubmed
Malnic, Combinatorial receptor codes for odors. 1999, Pubmed
Manzini, Classes and narrowing selectivity of olfactory receptor neurons of Xenopus laevis tadpoles. 2004, Pubmed , Xenbase
Manzini, Presynaptic protein distribution and odour mapping in glomeruli of the olfactory bulb of Xenopus laevis tadpoles. 2007, Pubmed , Xenbase
Manzini, Response profiles to amino acid odorants of olfactory glomeruli in larval Xenopus laevis. 2007, Pubmed , Xenbase
Manzini, Principles of odor coding in vertebrates and artificial chemosensory systems. 2022, Pubmed
Manzini, cAMP-independent olfactory transduction of amino acids in Xenopus laevis tadpoles. 2003, Pubmed , Xenbase
Matsumoto, Spatial arrangement of glomerular molecular-feature clusters in the odorant-receptor class domains of the mouse olfactory bulb. 2010, Pubmed
Meister, Tuning and topography in an odor map on the rat olfactory bulb. 2001, Pubmed
Mombaerts, Axonal wiring in the mouse olfactory system. 2006, Pubmed
Mombaerts, Visualizing an olfactory sensory map. 1996, Pubmed
Mori, Maps of odorant molecular features in the Mammalian olfactory bulb. 2006, Pubmed
Mori, Molecular recognition and olfactory processing in the mammalian olfactory system. 1995, Pubmed
Nakamuta, Distinct axonal projections from two types of olfactory receptor neurons in the middle chamber epithelium of Xenopus laevis. 2011, Pubmed , Xenbase
Nezlin, Structure of the olfactory bulb in tadpoles of Xenopus laevis. 2000, Pubmed , Xenbase
Nezlin, Organization of glomeruli in the main olfactory bulb of Xenopus laevis tadpoles. 2003, Pubmed , Xenbase
Nezlin, Individual olfactory sensory neurons project into more than one glomerulus in Xenopus laevis tadpole olfactory bulb. 2005, Pubmed , Xenbase
Offner, Whole-Brain Calcium Imaging in Larval Xenopus. 2020, Pubmed , Xenbase
Peng, V3D enables real-time 3D visualization and quantitative analysis of large-scale biological image data sets. 2010, Pubmed
Pinching, The neuron types of the glomerular layer of the olfactory bulb. 1971, Pubmed
Pnevmatikakis, Simultaneous Denoising, Deconvolution, and Demixing of Calcium Imaging Data. 2016, Pubmed
Ressler, Information coding in the olfactory system: evidence for a stereotyped and highly organized epitope map in the olfactory bulb. 1994, Pubmed
Rodriguez, Variable patterns of axonal projections of sensory neurons in the mouse vomeronasal system. 1999, Pubmed
Sansone, Phospholipase C and diacylglycerol mediate olfactory responses to amino acids in the main olfactory epithelium of an amphibian. 2014, Pubmed , Xenbase
Sato, Mutually exclusive glomerular innervation by two distinct types of olfactory sensory neurons revealed in transgenic zebrafish. 2005, Pubmed
Scalia, A note on the organization of the amphibian olfactory bulb. 1991, Pubmed
Schild, Cascades of response vectors of olfactory receptor neurons in Xenopus laevis tadpoles. 2004, Pubmed , Xenbase
Schindelin, Fiji: an open-source platform for biological-image analysis. 2012, Pubmed
Soucy, Precision and diversity in an odor map on the olfactory bulb. 2009, Pubmed
Syed, Ancestral amphibian v2rs are expressed in the main olfactory epithelium. 2013, Pubmed , Xenbase
Uchida, Odor maps in the mammalian olfactory bulb: domain organization and odorant structural features. 2000, Pubmed
Vassar, Topographic organization of sensory projections to the olfactory bulb. 1994, Pubmed
Virtanen, SciPy 1.0: fundamental algorithms for scientific computing in Python. 2020, Pubmed
Wachowiak, Coding and synaptic processing of sensory information in the glomerular layer of the olfactory bulb. 2006, Pubmed
Wagner, A multireceptor genetic approach uncovers an ordered integration of VNO sensory inputs in the accessory olfactory bulb. 2006, Pubmed
Wanner, Dense EM-based reconstruction of the interglomerular projectome in the zebrafish olfactory bulb. 2016, Pubmed
Wanner, Whitening of odor representations by the wiring diagram of the olfactory bulb. 2020, Pubmed
Weiss, Olfaction across the water-air interface in anuran amphibians. 2021, Pubmed
Weiss, Dye Electroporation and Imaging of Calcium Signaling in Xenopus Nervous System. 2018, Pubmed , Xenbase
Weiss, Distinct interhemispheric connectivity at the level of the olfactory bulb emerges during Xenopus laevis metamorphosis. 2021, Pubmed , Xenbase
Weiss, Multi-glomerular projection of single olfactory receptor neurons is conserved among amphibians. 2020, Pubmed , Xenbase
Yaksi, Topological reorganization of odor representations in the olfactory bulb. 2007, Pubmed
Yoles-Frenkel, Temporal Response Properties of Accessory Olfactory Bulb Neurons: Limitations and Opportunities for Decoding. 2018, Pubmed
