Click here to close Hello! We notice that you are using Internet Explorer, which is not supported by Xenbase and may cause the site to display incorrectly. We suggest using a current version of Chrome, FireFox, or Safari.
XB-ART-59756
Epigenetics 2023 Dec 01;181:2201517. doi: 10.1080/15592294.2023.2201517.
Show Gene links Show Anatomy links

Age-associated DNA methylation changes in Xenopus frogs.

Morselli M, Bennett R, Shaidani NI, Horb M, Peshkin L, Pellegrini M.


???displayArticle.abstract???
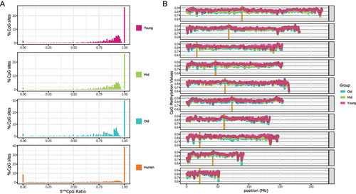
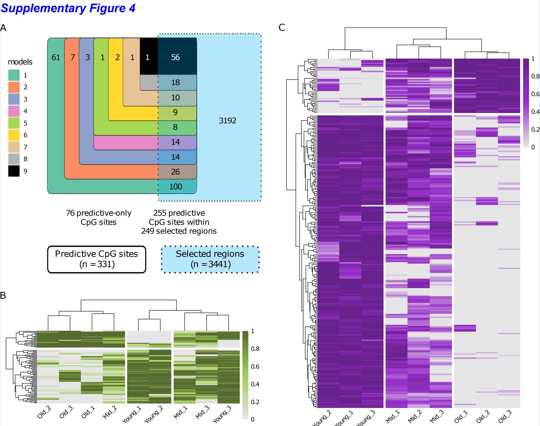
Age-associated changes in DNA methylation have been characterized across various animals, but not yet in amphibians, which are of particular interest because they include widely studied model organisms. In this study, we present clear evidence that the aquatic vertebrate species Xenopus tropicalis displays patterns of age-associated changes in DNA methylation. We have generated whole-genome bisulfite sequencing (WGBS) profiles from skin samples of nine frogs representing young, mature, and old adults and characterized the gene- and chromosome-scale DNA methylation changes with age. Many of the methylation features and changes we observe are consistent with what is known in mammalian species, suggesting that the mechanism of age-related changes is conserved. Moreover, we selected a few thousand age-associated CpG sites to build an assay based on targeted DNA methylation analysis (TBSseq) to expand our findings in future studies involving larger cohorts of individuals. Preliminary results of a pilot TBSeq experiment recapitulate the findings obtained with WGBS setting the basis for the development of an epigenetic clock assay. The results of this study will allow us to leverage the unique resources available for Xenopus to study how DNA methylation relates to other hallmarks of ageing.

???displayArticle.pubmedLink??? 37092296
???displayArticle.pmcLink??? PMC10128463
???displayArticle.link??? Epigenetics
???displayArticle.grants??? [+]

Species referenced: Xenopus tropicalis
Genes referenced: atrx clock dmap1 dnmt1 dnmt3a pcna
GO keywords: DNA methylation
Lines/Strains:
???displayArticle.gses??? GSE221656: NCBI
GSE222107: NCBI
GSE222108: NCBI

???attribute.lit??? ???displayArticles.show???
References [+] :
Anastasiadi, A clockwork fish: Age prediction using DNA methylation-based biomarkers in the European seabass. 2020, Pubmed