XB-ART-58850
J Biol Chem
2021 Dec 01;2976:101425. doi: 10.1016/j.jbc.2021.101425.
Show Gene links
Show Anatomy links
Phosphoinositide regulates dynamic movement of the S4 voltage sensor in the second repeat in two-pore channel 3.
Hirazawa K
,
Tateyama M
,
Kubo Y
,
Shimomura T
.
???displayArticle.abstract???
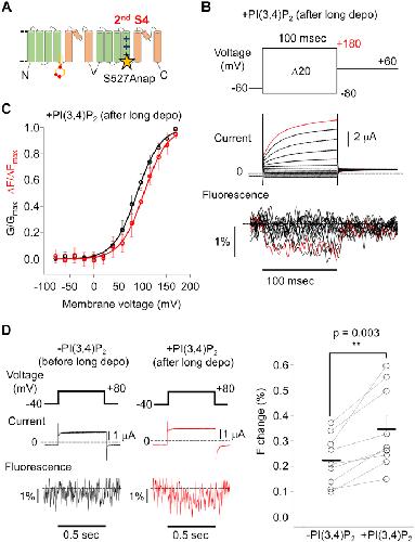
The two-pore channels (TPCs) are voltage-gated cation channels consisting of single polypeptides with two repeats of a canonical 6-transmembrane unit. TPCs are known to be regulated by various physiological signals such as membrane voltage and phosphoinositide (PI). The fourth helix in the second repeat (second S4) plays a major role in detecting membrane voltage, whereas the first repeat contains a PI binding site. Therefore, each of these stimuli is detected by a unique repeat to regulate the gating of the TPC central pore. How these various stimuli regulate the dynamic structural rearrangement of the TPC molecule remain unknown. Here, we found that PI binding to the first repeat in TPC3 regulates the movement of the distally located second S4 helix, showing that the PI-binding signal is not confined to the pore gate but also transmitted to the voltage sensor. Using voltage clamp fluorometry, measurement of gating charges, and Cys-accessibility analysis, we observed that PI binding significantly potentiates the voltage dependence of the movement of the second S4 helix. Notably, voltage clamp fluorometry analysis revealed that the voltage-dependent movement of the second S4 helix occurred in two phases, of which the second phase corresponds to the transfer of the gating charges. This movement was observed in the voltage range where gate-opening occurs and was potentiated by PI. In conclusion, this regulation of the second S4 helix by PI indicates a tight inter-repeat coupling within TPC3, a feature which might be conserved among TPC family members to integrate various physiological signals.
???displayArticle.pubmedLink??? 34800436
???displayArticle.pmcLink??? PMC8665364
???displayArticle.link??? J Biol Chem
Species referenced: Xenopus tropicalis Xenopus laevis
???attribute.lit??? ???displayArticles.show???
References [+] :
Aggarwal,
Contribution of the S4 segment to gating charge in the Shaker K+ channel.
1996, Pubmed,
Xenbase
Aggarwal, Contribution of the S4 segment to gating charge in the Shaker K+ channel. 1996, Pubmed , Xenbase
Armstrong, Charge movement associated with the opening and closing of the activation gates of the Na channels. 1974, Pubmed
Arnold, The SWISS-MODEL workspace: a web-based environment for protein structure homology modelling. 2006, Pubmed
Bezanilla, Gating currents. 2018, Pubmed
Biasini, SWISS-MODEL: modelling protein tertiary and quaternary structure using evolutionary information. 2014, Pubmed
Börjesson, An electrostatic potassium channel opener targeting the final voltage sensor transition. 2011, Pubmed , Xenbase
Calcraft, NAADP mobilizes calcium from acidic organelles through two-pore channels. 2009, Pubmed
Cang, The voltage-gated sodium channel TPC1 confers endolysosomal excitability. 2014, Pubmed
Cang, A non-inactivating high-voltage-activated two-pore Na⁺ channel that supports ultra-long action potentials and membrane bistability. 2014, Pubmed , Xenbase
Cang, mTOR regulates lysosomal ATP-sensitive two-pore Na(+) channels to adapt to metabolic state. 2013, Pubmed
Chanda, Coupling interactions between voltage sensors of the sodium channel as revealed by site-specific measurements. 2004, Pubmed
Chanda, Tracking voltage-dependent conformational changes in skeletal muscle sodium channel during activation. 2002, Pubmed , Xenbase
Dickinson, Resting state structure of the hyperdepolarization activated two-pore channel 3. 2020, Pubmed
Fruman, The PI3K Pathway in Human Disease. 2017, Pubmed
García-Rúa, Endolysosomal two-pore channels regulate autophagy in cardiomyocytes. 2016, Pubmed
Grimm, Allosteric substrate switching in a voltage-sensing lipid phosphatase. 2016, Pubmed , Xenbase
Jha, Convergent regulation of the lysosomal two-pore channel-2 by Mg²⁺, NAADP, PI(3,5)P₂ and multiple protein kinases. 2014, Pubmed
Kalstrup, Dynamics of internal pore opening in K(V) channels probed by a fluorescent unnatural amino acid. 2013, Pubmed , Xenbase
Kintzer, Structural basis for activation of voltage sensor domains in an ion channel TPC1. 2018, Pubmed
Kurokawa, 3' Phosphatase activity toward phosphatidylinositol 3,4-bisphosphate [PI(3,4)P2] by voltage-sensing phosphatase (VSP). 2012, Pubmed
Lacroix, Control of a final gating charge transition by a hydrophobic residue in the S2 segment of a K+ channel voltage sensor. 2011, Pubmed , Xenbase
Ledwell, Mutations in the S4 region isolate the final voltage-dependent cooperative step in potassium channel activation. 1999, Pubmed , Xenbase
Lee, Genetic incorporation of a small, environmentally sensitive, fluorescent probe into proteins in Saccharomyces cerevisiae. 2009, Pubmed
Lin, Lysosomal two-pore channel subtype 2 (TPC2) regulates skeletal muscle autophagic signaling. 2015, Pubmed
Long, Voltage sensor of Kv1.2: structural basis of electromechanical coupling. 2005, Pubmed
Mannuzzu, Direct physical measure of conformational rearrangement underlying potassium channel gating. 1996, Pubmed , Xenbase
Mannuzzu, Independence and cooperativity in rearrangements of a potassium channel voltage sensor revealed by single subunit fluorescence. 2000, Pubmed , Xenbase
Mori, Primary structure and functional expression from complementary DNA of a brain calcium channel. 1991, Pubmed , Xenbase
Nakajo, Steric hindrance between S4 and S5 of the KCNQ1/KCNE1 channel hampers pore opening. 2014, Pubmed
Noda, Primary structure of Electrophorus electricus sodium channel deduced from cDNA sequence. , Pubmed
Norris, The cDNA cloning and characterization of inositol polyphosphate 4-phosphatase type II. Evidence for conserved alternative splicing in the 4-phosphatase family. 1997, Pubmed
Norris, The isolation and characterization of cDNA encoding human and rat brain inositol polyphosphate 4-phosphatase. 1995, Pubmed
Ogunbayo, mTORC1 controls lysosomal Ca2+ release through the two-pore channel TPC2. 2018, Pubmed
Papazian, Cloning of genomic and complementary DNA from Shaker, a putative potassium channel gene from Drosophila. 1987, Pubmed
Patel, Function and dysfunction of two-pore channels. 2015, Pubmed
Pathak, The cooperative voltage sensor motion that gates a potassium channel. 2005, Pubmed , Xenbase
Peiter, The vacuolar Ca2+-activated channel TPC1 regulates germination and stomatal movement. 2005, Pubmed
Pitt, TPC2 is a novel NAADP-sensitive Ca2+ release channel, operating as a dual sensor of luminal pH and Ca2+. 2010, Pubmed
Pless, Illuminating the structure and function of Cys-loop receptors. 2008, Pubmed
Posor, Spatiotemporal control of endocytosis by phosphatidylinositol-3,4-bisphosphate. 2013, Pubmed
Rahman, Two-pore channels provide insight into the evolution of voltage-gated Ca2+ and Na+ channels. 2014, Pubmed
Ramos, Two-pore channels function in calcium regulation in sea star oocytes and embryos. 2014, Pubmed
Sakata, Voltage-dependent motion of the catalytic region of voltage-sensing phosphatase monitored by a fluorescent amino acid. 2016, Pubmed , Xenbase
Sakurai, Ebola virus. Two-pore channels control Ebola virus host cell entry and are drug targets for disease treatment. 2015, Pubmed
Schoppa, Activation of Shaker potassium channels. III. An activation gating model for wild-type and V2 mutant channels. 1998, Pubmed , Xenbase
Schulze, Differential contribution of EF-hands to the Ca²⁺-dependent activation in the plant two-pore channel TPC1. 2011, Pubmed
Seoh, Voltage-sensing residues in the S2 and S4 segments of the Shaker K+ channel. 1996, Pubmed , Xenbase
She, Structural mechanisms of phospholipid activation of the human TPC2 channel. 2019, Pubmed
She, Structural insights into the voltage and phospholipid activation of the mammalian TPC1 channel. 2018, Pubmed
Shimomura, Phosphoinositides modulate the voltage dependence of two-pore channel 3. 2019, Pubmed , Xenbase
Sigg, Gating current noise produced by elementary transitions in Shaker potassium channels. 1994, Pubmed , Xenbase
Talwar, Investigating ion channel conformational changes using voltage clamp fluorometry. 2015, Pubmed
Tateyama, Gi/o-coupled muscarinic receptors co-localize with GIRK channel for efficient channel activation. 2018, Pubmed
Wang, TPC proteins are phosphoinositide- activated sodium-selective ion channels in endosomes and lysosomes. 2012, Pubmed
Westhoff, IKs ion-channel pore conductance can result from individual voltage sensor movements. 2019, Pubmed
Yu, The VGL-chanome: a protein superfamily specialized for electrical signaling and ionic homeostasis. 2004, Pubmed
Zagotta, Shaker potassium channel gating. III: Evaluation of kinetic models for activation. 1994, Pubmed , Xenbase
