|
Graphical Abstract |
|
|
|
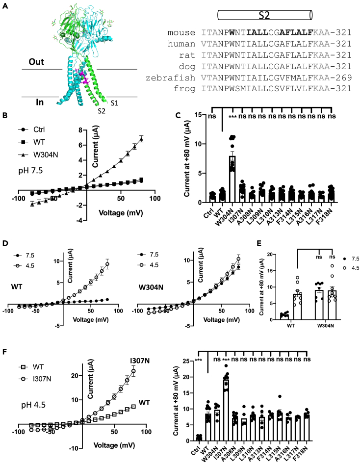
Figure 1. Effects of hydrophobic residues within helix S2 on the PAC function(A) Left panel: structure of human PAC with hydrophobic candidate residues (W304, I307, A308, L309, L310, A313, F314, L315, A316, L317, F318 in magenta, PDB: 7JNA). Right panel: sequence alignment of the PAC S2 helix across species.(B) Statistical I-V curves obtained from oocytes expressing WT PAC, mutant W304N, or from water-injected oocytes (Ctrl) bathed with the pH 7.5 solution (see STAR Methods).(C) Bar charts of averaged currents at +80 mV from oocytes expressing WT or mutant PAC, as indicated. ∗∗∗, p < 0.001; ns, not significant compared with WT PAC.(D) Statistical I-V curves obtained from oocytes expressing WT PAC (left) or mutant W304N (right) at pH 7.5 (filled circle) or pH 4.5 (open circle).(E) Averaged currents obtained from WT PAC or W304N expressing-oocytes at pH 7.5 or 4.5.(F) Left panel: Statistical I-V curves corresponding to WT channel (open circle) or I307N (open square) at pH 4.5. Right panel: averaged currents for water-injected, WT PAC, or an indicated mutant at pH 4.5.Data are represented as mean ± SEM. Also, see Figures S1 and S2. |
|
Figure 2. Effects of the hydrophobicity at sites 304 and 307 on the PAC function(A) Statistical I-V curves obtained from oocytes expressing a W304 mutant at pH 7.5, in comparison with WT PAC.(B) Averaged currents at +80 mV obtained from oocytes expressing WT PAC or a W304 mutant or water-injected oocytes at pH 7.5. ∗∗∗, p < 0.001; ns, not significant compared with WT PAC.(C) Total and surface expression of PAC-Flag or β-actin in oocytes similarly prepared as in panel (B).(D) Statistical I-V curves from oocytes expressing an I307 mutant at pH 4.5, in comparison with WT channel in dashed lines.(E) Averaged currents at +80 mV obtained from oocytes expressing WT or an I307 mutant at pH 4.5.(F) Total and surface expression of PAC-Flag or β-actin in oocytes similarly prepared as in panel (E).Data are represented as mean ± SEM. Also, see Figure S3. |
|
Figure 3. Functional effects of double hydrophilic mutations at W304 and I307(A) Statistical I-V curves obtained from oocytes expressing WT, W304Q/I307Q, or W304N/I307N at pH 7.5 (filled) or 4.5 (open).(B) Averaged currents at +80 mV obtained from oocytes expressing WT or a double mutant at pH 7.5 or 4.5. ∗∗∗, p < 0.001; ns, not significant compared with the WT current at pH 4.5.(C) Total and surface expression of PAC-Flag or β-actin in oocytes similarly prepared as in panel B (left panel) and statistical analysis (right panel). ns, not significant, compared with WT by Student's t-test.Data are represented as mean ± SEM. |
|
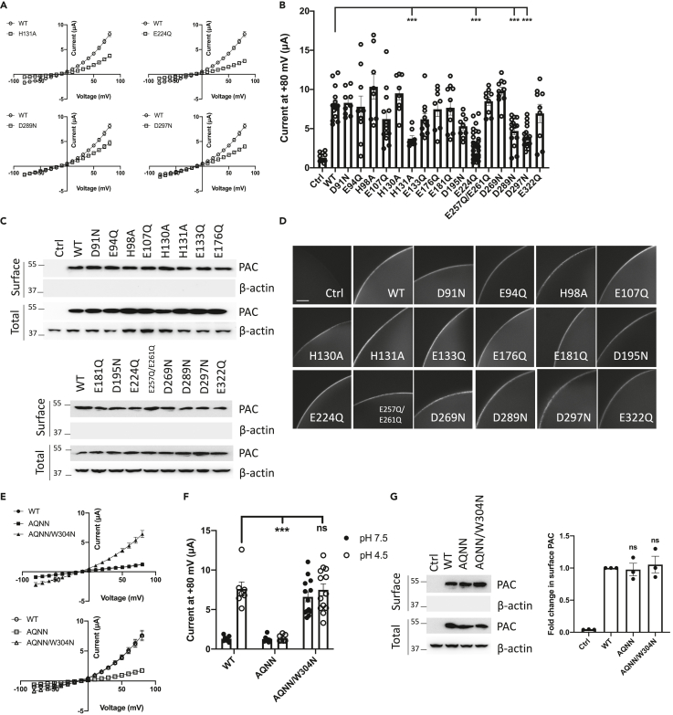
Figure 4. Functional effects of protonatable residues within the extracellular loop of PAC(A) Statistical I-V curves obtained from oocytes expressing WT or mutant PAC at pH 4.5.(B) Bar charts showing averaged currents for neutralized mutants, as indicated. ∗∗∗, p < 0.001 by Student's t-test, in comparison with WT channel.(C) Total and surface expression of PAC-Flag or β-actin in oocytes similarly prepared as in panel (B).(D) Representative immunofluorescence images showing the surface expression of WT or mutant PAC.(E) Statistical I-V curves obtained from oocytes expressing WT, mutant H131A/E224Q/D289N/D297N (AQNN) or W304N/AQNN at pH 7.5 (filled) or 4.5 (open). Scale bar, 50 μm.(F) Averaged currents at +80 mV for indicated mutants.(G) Total and surface expression of PAC-Flag or β-actin in oocytes similarly prepared as in panel F (left panel) and statistical analysis (right panel). ns, not significant, compared with WT by Student's t-test.Data are represented as mean ± SEM. Also, see Figures S4–S6. |
|
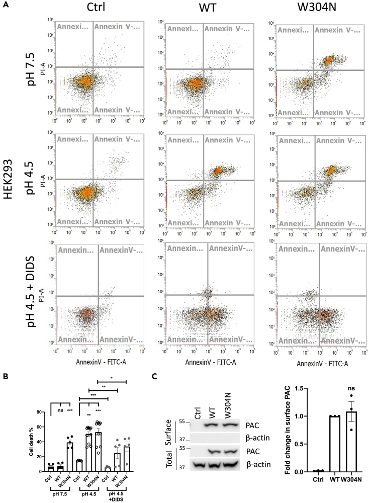
Figure 5. Effect of mutant W304N on the death of HEK293 cells(A) Representative flow cytometry charts showing the FITC-Annexin/PI distribution of HEK293 cells transfected with plasmids encoding empty vector (Ctrl), WT PAC, or mutant W304N at pH 7.5 (upper), 4.5 (middle) or 4.5 + DIDS (100 μM) (lower).(B) Averaged percentages of HEK293 cell death. ns, not significant; ∗∗∗, p < 0.001; ∗∗, p < 0.01, by Student's t-test.(C) Representative Western blot images showing the total or surface expression of PAC-Flag or β-actin in HEK293 cells. Data were averages obtained from three independent experiments.Data are represented as mean ± SEM. Also, see Figure S7. |
|
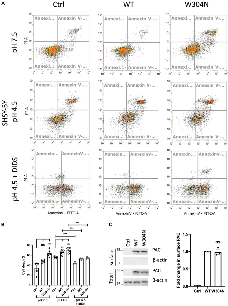
Figure 6. Effect of mutant W304N on the death of SH-SY5Y cells(A) Representative flow cytometry charts showing the FITC-Annexin/PI distribution of SH-SY5Y cells transfected with plasmids encoding empty vector (Ctrl), WT PAC, or mutant W304N at pH 7.5 (upper), 4.5 (middle) or 4.5 + DIDS (100 μM) (lower).(B) Averaged percentages of SH-SY5Y cell death. ns, not significant; ∗∗∗, p < 0.001; ∗∗, p < 0.01, by Student's t-test.(C) Representative Western blot images showing the total or surface expression of PAC-Flag or β-actin in SH-SY5Y cells. Data were averages obtained from three independent experiments.Data are represented as mean ± SEM. Also, see Figure S7. |