Click here to close Hello! We notice that you are using Internet Explorer, which is not supported by Xenbase and may cause the site to display incorrectly. We suggest using a current version of Chrome, FireFox, or Safari.
XB-ART-54448
Nature 2018 Jan 18;5537688:337-341. doi: 10.1038/nature25188.
Show Gene links Show Anatomy links

Paternal chromosome loss and metabolic crisis contribute to hybrid inviability in Xenopus.

Gibeaux R, Acker R, Kitaoka M, Georgiou G, van Kruijsbergen I, Ford B, Marcotte EM, Nomura DK, Kwon T, Veenstra GJC, Heald R.


???displayArticle.abstract???
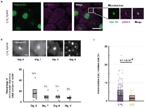
Hybridization of eggs and sperm from closely related species can give rise to genetic diversity, or can lead to embryo inviability owing to incompatibility. Although central to evolution, the cellular and molecular mechanisms underlying post-zygotic barriers that drive reproductive isolation and speciation remain largely unknown. Species of the African clawed frog Xenopus provide an ideal system to study hybridization and genome evolution. Xenopus laevis is an allotetraploid with 36 chromosomes that arose through interspecific hybridization of diploid progenitors, whereas Xenopus tropicalis is a diploid with 20 chromosomes that diverged from a common ancestor approximately 48 million years ago. Differences in genome size between the two species are accompanied by organism size differences, and size scaling of the egg and subcellular structures such as nuclei and spindles formed in egg extracts. Nevertheless, early development transcriptional programs, gene expression patterns, and protein sequences are generally conserved. Whereas the hybrid produced when X. laevis eggs are fertilized by X. tropicalis sperm is viable, the reverse hybrid dies before gastrulation. Here we apply cell biological tools and high-throughput methods to study the mechanisms underlying hybrid inviability. We reveal that two specific X. laevis chromosomes are incompatible with the X. tropicalis cytoplasm and are mis-segregated during mitosis, leading to unbalanced gene expression at the maternal to zygotic transition, followed by cell-autonomous catastrophic embryo death. These results reveal a cellular mechanism underlying hybrid incompatibility that is driven by genome evolution and contributes to the process by which biological populations become distinct species.

???displayArticle.pubmedLink??? 29320479
???displayArticle.pmcLink??? PMC5988642
???displayArticle.link??? Nature
???displayArticle.grants??? [+]

Species referenced: Xenopus tropicalis Xenopus laevis
Genes referenced: cenpa h2axl h3-3a lmnb1 mapre3 ndc80 tubb
GO keywords: chromosome segregation [+]
???displayArticle.antibodies??? Cenpa Ab1 H2afx Ab2 H3f3a Ab33 Lmnb1 Ab5 Tubb Ab1

???displayArticle.gses??? GSE106157: NCBI

???attribute.lit??? ???displayArticles.show???
References [+] :
Brown, Xenopus tropicalis egg extracts provide insight into scaling of the mitotic spindle. 2007, Pubmed, Xenbase