Click here to close Hello! We notice that you are using Internet Explorer, which is not supported by Xenbase and may cause the site to display incorrectly. We suggest using a current version of Chrome, FireFox, or Safari.

Profile Publications (25)
XB-PERS-1972

Publications By Susana Cohen-Cory

???pagination.result.count???

???pagination.result.page??? 1


Cell-autonomous and differential endocannabinoid signaling impacts the development of presynaptic retinal ganglion cell axon connectivity in vivo., Del Rio R, Serrano RG, Gomez E, Martinez JC, Edward MA, Santos RA, Diaz KS, Cohen-Cory S., Front Synaptic Neurosci. January 1, 2023; 15 1176864.   


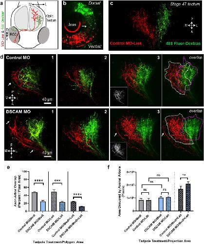
DSCAM is differentially patterned along the optic axon pathway in the developing Xenopus visual system and guides axon termination at the target., Santos RA, Del Rio R, Alvarez AD, Romero G, Vo BZ, Cohen-Cory S., Neural Dev. April 15, 2022; 17 (1): 5.   


Imaging the Dynamic Branching and Synaptic Differentiation of Xenopus Optic Axons In Vivo., Santos RA, Rio RD, Cohen-Cory S., Cold Spring Harb Protoc. November 2, 2020; 2020 (11):


DSCAM differentially modulates pre- and postsynaptic structural and functional central connectivity during visual system wiring., Santos RA, Fuertes AJC, Short G, Donohue KC, Shao H, Quintanilla J, Malakzadeh P, Cohen-Cory S., Neural Dev. September 15, 2018; 13 (1): 22.   


Netrin-1 directs dendritic growth and connectivity of vertebrate central neurons in vivo., Nagel AN, Marshak S, Manitt C, Santos RA, Piercy MA, Mortero SD, Shirkey-Son NJ, Cohen-Cory S., Neural Dev. June 10, 2015; 10 14.   


Impact of maternal n-3 polyunsaturated fatty acid deficiency on dendritic arbor morphology and connectivity of developing Xenopus laevis central neurons in vivo., Igarashi M, Santos RA, Cohen-Cory S., J Neurosci. April 15, 2015; 35 (15): 6079-92.


Dynamic responses of Xenopus retinal ganglion cell axon growth cones to netrin-1 as they innervate their in vivo target., Shirkey NJ, Manitt C, Zuniga L, Cohen-Cory S., Dev Neurobiol. April 1, 2012; 72 (4): 628-48.   


Cell-autonomous alterations in dendritic arbor morphology and connectivity induced by overexpression of MeCP2 in Xenopus central neurons in vivo., Marshak S, Meynard MM, De Vries YA, Kidane AH, Cohen-Cory S., PLoS One. January 1, 2012; 7 (3): e33153.   


Synaptic maturation of the Xenopus retinotectal system: effects of brain-derived neurotrophic factor on synapse ultrastructure., Nikolakopoulou AM, Meynard MM, Marshak S, Cohen-Cory S., J Comp Neurol. April 1, 2010; 518 (7): 972-89.


Netrin participates in the development of retinotectal synaptic connectivity by modulating axon arborization and synapse formation in the developing brain., Manitt C, Nikolakopoulou AM, Almario DR, Nguyen SA, Cohen-Cory S., J Neurosci. September 9, 2009; 29 (36): 11065-77.   


Imaging retinotectal synaptic connectivity., Cohen-Cory S., CSH Protoc. July 1, 2007; 2007 pdb.prot4782.


Cell-autonomous TrkB signaling in presynaptic retinal ganglion cells mediates axon arbor growth and synapse maturation during the establishment of retinotectal synaptic connectivity., Marshak S, Nikolakopoulou AM, Dirks R, Martens GJ, Cohen-Cory S., J Neurosci. March 7, 2007; 27 (10): 2444-56.


BDNF increases synapse density in dendrites of developing tectal neurons in vivo., Sanchez AL, Matthews BJ, Meynard MM, Hu B, Javed S, Cohen Cory S., Development. July 1, 2006; 133 (13): 2477-86.   


BDNF stabilizes synapses and maintains the structural complexity of optic axons in vivo., Hu B, Nikolakopoulou AM, Cohen-Cory S., Development. October 1, 2005; 132 (19): 4285-98.


Neurotrophic regulation of retinal ganglion cell synaptic connectivity: from axons and dendrites to synapses., Cohen-Cory S, Lom B., Int J Dev Biol. January 1, 2004; 48 (8-9): 947-56.


The double life of netrin., Cohen-Cory S., Nat Neurosci. October 1, 2002; 5 (10): 926-8.


Local and target-derived brain-derived neurotrophic factor exert opposing effects on the dendritic arborization of retinal ganglion cells in vivo., Lom B, Cogen J, Sanchez AL, Vu T, Cohen-Cory S., J Neurosci. September 1, 2002; 22 (17): 7639-49.


Embryonic expression of pituitary adenylyl cyclase-activating polypeptide and its selective type I receptor gene in the frog Xenopus laevis neural tube., Hu Z, Lelievre V, Rodriguez WI, Tam J, Cheng JW, Cohen-Cory S, Waschek JA., J Comp Neurol. December 17, 2001; 441 (3): 266-75.   


Visualizing synapse formation in arborizing optic axons in vivo: dynamics and modulation by BDNF., Alsina B, Vu T, Cohen-Cory S., Nat Neurosci. November 1, 2001; 4 (11): 1093-101.


Nitric oxide modulates retinal ganglion cell axon arbor remodeling in vivo., Cogen J, Cohen-Cory S., J Neurobiol. November 5, 2000; 45 (2): 120-33.   


BDNF modulates, but does not mediate, activity-dependent branching and remodeling of optic axon arbors in vivo., Cohen-Cory S., J Neurosci. November 15, 1999; 19 (22): 9996-10003.


Brain-derived neurotrophic factor differentially regulates retinal ganglion cell dendritic and axonal arborization in vivo., Lom B, Cohen-Cory S., J Neurosci. November 15, 1999; 19 (22): 9928-38.


The cellular patterns of BDNF and trkB expression suggest multiple roles for BDNF during Xenopus visual system development., Cohen-Cory S, Escandón E, Fraser SE., Dev Biol. October 10, 1996; 179 (1): 102-15.   


Effects of brain-derived neurotrophic factor on optic axon branching and remodelling in vivo., Cohen-Cory S, Fraser SE., Nature. November 9, 1995; 378 (6553): 192-6.


BDNF in the development of the visual system of Xenopus., Cohen-Cory S, Fraser SE., Neuron. April 1, 1994; 12 (4): 747-61.

???pagination.result.page??? 1